MX-1000 Homage(オマージュ)。
前回のRev.02はこんなf特でしたよね。

ー Rev.02 特性Fixの図 ー
温かくまったりした音でこれも悪くはないんですが、音場型なのだから高域はもう少し繊細・高分解能で爽やかな切れ味を見せてほしい。せめてあと3dBは能率を上げたいので、背面を開けてXoverをいじります。
Xover再調整
シミュレーターをいじっていて、シミュレーションと大きくずれた原因がわかりました。なんと、W3-2141の能率設定で-3dBのパッドがあたっていたのです。これでは能率が揃うはずもありません。減衰設定を外して、シミュレーションをやり直しました。
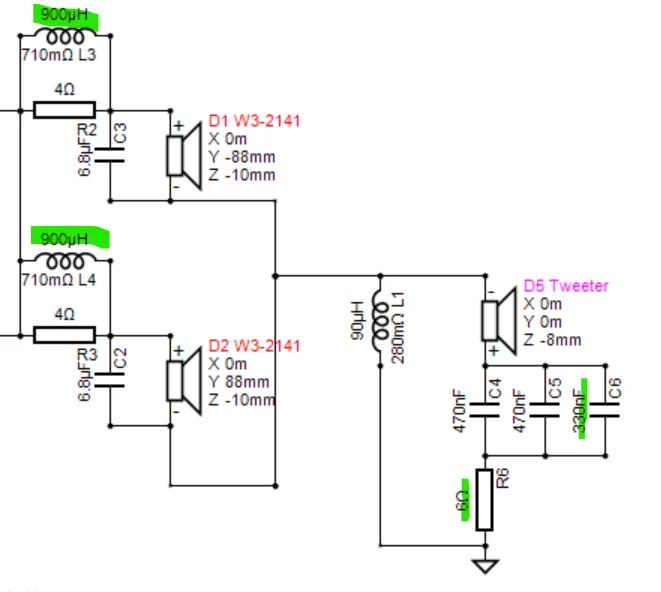
今回Xoverで変更するのはグリーンでマーカーした部分:

高域の減衰調整抵抗を、12Ωから半分の6Ωへ。
加えて、高域フィルタに0.33uFを加えて、いっそう形を整えます。これらによって、アコースティッククロスは4.5~4.7kHzへ微量下降。
また、フルレンジの直列保護抵抗に0.9mHを加えました。これはBSCです。
なんとか誤魔化せないかなと淡い期待がありましたが、まったくごまかせなかったので、BSCを入れて中低域のフラットネスを改善します。

昔からBOSEのフルレンジシステムの中にはインダクタと抵抗で構成された補償回路が入っていました。日本ではこれを見て模擬した、PSTなる妙な名前で布教がされたようです。
でもこれ、ただのBaffle Step Compensator (BSC)ですから。当時の日本では1970年代からあるはずのDiffraction Lossの常識、BSCの常識は普及していなかったのです。低域増強の仕組みと勘違いされてしまったようです。BOSEは常識的ですから、フルレンジシステムの中にもBSCを入れます。拘ったり/こったりしているのではなく、これは必要なものです。
FOSTEXの1mHにするか、Daytonの0.9mHにするか、迷いましたが0.9mHにしました。大きさが全然違うのです。小さくて収納できるDaytonにしました。DCRが0.71Ωもありますが、0.9と1.0mHで特性差は微差なので。

こちらが改修後。
いっそうドーピング感の強いXoverとなりました。これまで付いていたキャパシタを移動して、BSC用のインダクタを追加。付いているのは20AWG(極細)の0.9mH。奥に見えているFOSTEXの1mHは16AWG.だがデカい。

模擬特性がこちら。1kHz-10kHzのクロスオーバー周辺が一層整いました。

とてもマトリクススピーカーとは思えないゴチャゴチャ感ですね。
これで更に特性は整うでしょう。整えば本当に音が良いのか? そのへんがオーディオの難しさです。
改造前:

改造後:

間違いさがし?
改良後の実測
クロスオーバー調整が完了しましたので、早速特性を撮り直してみましょう。

ー Ver.A Rev03 のヘッド特性 ー
赤が5msの疑似無響。
オレンジは500Hz未満が有響のBlendedです。
サブウーファーは鳴らさずヘッド単体の特性です。
あっっれええ~? 前回からあまりカタチが変わっていない様に見えます。高域のレベルが上ったように見えない。最高域だけなら少し上がったか?さらに4.2kHzのディップはむしろ目立つようになり、これは改悪か?聴感上もこの通りで、高域が繊細でシャープになったという印象はありません。前とほぼほぼ同じかな。。。
マトリクススピーカーはホント難しいです。シミュレーション通りになりません。理由のひとつが差信号のドライバーです。テスト信号を印加すると、左右の差信号ドライバも一緒に鳴る。おまけにそのうち1本は完全逆相で鳴る。Sim通りになんかなりっこないのですね。
構想段階では「ご立派」だったこのスピーカー、このまま行くと壮大なる失敗作になってしまいそうですね。聴感で「ぜんぜん聴けない音」というわけでもないんです。ただ、夢のなかで鳴っていた音がなかなか鳴らない。ANDROMEDAは私の夢想を軽々オーバーライドしてきたが、コイツはそうは成らなかった。
MX-1000H、Ver.Aで初期調整はほぼ終わり。残るは中低域改善の調整ですが、ドツボにハマりつつあるので(^ ^;)、いったん休止して他のプロジェクト進行へ移ろうと思っています。
今もMX-1000H + WiiM Ultraで Michael Hedges “Aerial Boundaries”全曲を鳴らしながらこれを書いています。実に相性がよくゴキゲンな音です。ただ、、、「MXから聴きたかった音」はこういうんじゃ無いんだな。オーデオマニヤの業は闇が深すぎてホント困りものです。
【この連載の目次】
- 次のスピーカーは奇行種を作ってみたーい
- Matrix: MX-1000の構想その2
- チビ鬼ウーファーの再設計:MX-1000
- MX-1000、圧迫感はどんな感じ?
- マトリックス用の板をオーダーしちゃった!
- MX-1000H (1)コンセプトと構造のご紹介
- MX-1000H (2)基礎設計
- MX-1000H (3)システムトポロジ
- MX-1000H (4)ボード加工図面
- いろいろなモノ、ぞくぞく着弾~
- MX-1000H (5)箱の組立手順
- MX-1000H (6)エンクロージャー材料も到着
- MX-1000H (7)木材にナンバーを
- MX-1000H (8)設計変更と木材ケガキ
- MX-1000H (9)中華パーツ着弾するが買物失敗
- MX-1000H (10)ボード二次加工開始~穴開け
- MX-1000H (11)トリマーで角穴を空ける手法
- MX-1000H (12)トゥイーターを選定するよ
- MX-1000H (13)バッフルのフラッシュマウント加工
- MX-1000H (14)フラッシュマウント加工の2
- MX-1000H (15)内部板材の二次加工
- MX-1000H (16)ミッキーさん耳加工
- MX-1000H (17)ミッキー耳貫通とバスレフポート
- MX-1000H (18)最大の角穴とマグネット干渉部のザグリ
- MX-1000H (19)ミッキー板の完成と、トリマー選びの大失態の話
- MX-1000H (20)左右スラントバッフルの切除加工、新トリマーよ頼む
- MX-1000H (21)スピーカー端子の穴!…とチョイ斜め削り
- MX-1000H (22)鬼目と爪付きをひたすら打ち付ける
- MX-1000H (23)仮組みをしてみる
- MX-1000H (24)マトリクスヘッド-組立開始
- MX-1000H (25)組立手順をチョイ変更
- MX-1000H (26)左右スラントバッフルを接着
- MX-1000H (27)面取り、ガスケット制作など
- MX-1000H (28)底板接着とインナー塗装
- MX-1000H (29)サブウーファーポートの成型
- MX-1000H (30)ヘッドのエッジカットと整形
- MX-1000H (31)ヘッドの下塗装、サブのボディ組立
- MX-1000H (32)サブの側板と、小鼻
- MX-1000H (33)ボディの組立完了
- MX-1000H (34)ボディとベースの下塗装開始
- MX-1000H (35)ひたすら研磨塗装研磨塗装研磨塗装…(以下略
- ah〜自作のラウドスピーカーは〜、意外に高い高いよ〜、びっくらこいた〜びっくらこい〜た〜だった件
- MX-1000H (36)サーフェイサーで塗装工程も佳境
- MX-1000H (36.2) 用のスピーカーベース
- MX-1000H (37)塗装の下処理がすべて完了
- MX-1000H (38)ボディをザラザラ・コンクリート調へ
- MX-1000H (39)ボディ仕上げとパッキン制作
- MX-1000H (40)マーブル塗装のジグ準備
- MX-1000H (41)鼻カッパー
- MX-1000H (42)大理石塗装:アンカーベース
- MX-1000H (43)大理石塗装:ヘッドブロック
- MX-1000H (44)大理石塗装:完了
- MX-1000H (45)研磨と塗膜補正
- MX-1000H (46)サブウーファー=ボディがほぼ完成
- MX-1000H (47)塗装と表面処理が佳境
- MX-1000H (48)表面加工が全て完了
- MX-1000H (49)トゥイーターの取付、フックアップ
- MX-1000H (50)アンカーベースにスパイクを
- MX-1000H (51)やらかした!ドライバー挿入不能
- MX-1000H (52)又やらかしたか! 今度は…!?
- MX-1000H (53)プレ実測用のXoverを組む
- MX-1000H (54)遂に姿を現した?
- MX-1000H (55)大きさ感を比べてみよ~
- MX-1000H (56)アメイジングな超低域
- MX-1000H (57)2way Xoverアライメント
- MX-1000H (58)アンプが燃えても工作はできる!
- MX-1000H (59)利用スキームについて解説する
- MX-1000H (60)インピーダンス計測
- MX-1000H (61)ついに始動 Ver.A音出し
- MX-1000H (62)ソースによる音質差が
- MX-1000H (63)剣の峰を歩くだと?
- MX-1000H (64)VerA-Rev01の測定
- MX-1000H (65)Xoverを改良してRev03へ。
- MX-1000H (66)低域改良して年越しだぁ
- MX-1000H (67)音質改良:VerAのFIX
- MX-1000H (68)VerAの空気録音
- MX-1000H (69)で好ましく鳴る録音
- MX-1000H (70)再始動、今度はネイティブマルチアンプにチャレンジ
- MX-1000H (71)裏蓋をバラす~ドライバ直結型へ
- MX-1000H (72)5ch分のケーブルを配線する
- MX-1000H (73)MTMのXoverを考察する
- MX-1000H (74)全体的なジオメトリを補償する
- MX-1000H (75)Ver.Bの確定、Ver.C, Dへの展開
- MX-1000H (76)Ver.Eの実力とフルレンジ単体の性能
- MX-1000H (77)最終回、けっきょくMX-1000Hとは何者だったのか?
- MX-1000H (78) Reboot! 久々のパッシヴXover Ver.A
- MX-1000H (79)パッシヴXoverの最終調整
- MX-1000H (80)サブウーファーフィルター後の最終特性

シリコンパワー ノートPC用メモリ DDR4-2400(PC4-19200) 8GB×1枚 260Pin 1.2V CL17 SP008GBSFU240B02
Synology NASを拡張した時に入れたメモリーがコレ!永久保証の上、レビューも高評価。もちろん正常に動作しており、速度余裕も生まれて快適です。

フィリップス 電動歯ブラシ ソニッケアー 3100シリーズ (軽量) HX3673/33 ホワイト 【Amazon.co.jp限定・2024年モデル】
歯の健康を考えるのならPhilipsの電動歯ブラシがお勧めです。歯科医の推奨も多いみたいです。高価なモデルも良いですが、最安価なモデルでも十分に良さを体感できる。