ほまげの設計概要を続けます。
今回は回路と結線。
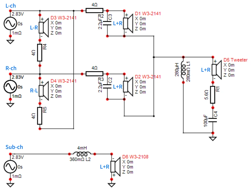
結線回路図
先に結論を示すとこんな感じ。
(なにが何やらという感じかも知れませんが。)

最初からこの結論に至れるわけもなく、何度もトライ&エラーを繰り返してここへ着地しています。
現在は実装実測値を使わないでの机上シミュレーションですので、最終的なクロスオーバー定数は上図から変化すると思います。
ソフトランディングの為の事前Simulationです。
図中左端にある3つのジェネレーターはそれぞれパワーアンプ出力を示しています。
ご覧のように、Lch, Rch, Sub-chの3つのパワーアンプが必要です。
上図のとおり、D1~D4にはアンプ保護用の直列抵抗4オームがシリーズされています。
これにより、ドライバーは等価Qtcが高くなりますので、前稿では予めそれを折込済みのエンクロージャー設計を行いました。

結線図の合成Simulation
上図のXoverネットワークで信号合成された結果のシミュレーションが下図です。
振幅特性(SPL)のみ。

グリーンの点線 — がシミュレーション合成特性です。
赤線のミッドレンジ部、W3-2141の能率が妙に低く見えますが、これは1本分のSPLを表示しているから。
L+Rの和信号で実際にはW3-2141の2本分が合成されて+6dB能率が上がり、グリーン点線のEfficiencyになります。
巧くすれば20Hz-20kHzでウルトラワイドだが、位相干渉の多い多ドライバでこんなに巧く行くか?
上図だと、フルレンジとトゥイーターのクロスは1.5kHzのように見えています。しかしこれは、Efficiencyが揃っていないため。音圧を揃えて観ると、アコースティックスロープは4kHz付近でクロスオーバーするようです。想定通り。
ただし上図はあくまで机上信号での合成結果。現実には動かしは始めた段階で位相/振幅実測し、スロープを微調整しなければなりません。吸音材や錘り、パッシヴ素子での調整になります。

上図は(Fsを除いた)合成インピーダンス。
なんとか全域で4Ω内外に収まりそう。
これならアンプが気絶することも無いでしょう。
オリジナルの結線とは似ても似つかない構成のこのシステムですが、出てくる音は間違いなく、マトリクス(行列式)の結果が出力されてきます。これら結線回路は、取り外し可能なマトリクスヘッドの裏板へ実装し、調整可能にする予定です。
【この連載の目次】
- 次のスピーカーは奇行種を作ってみたーい
- Matrix: MX-1000の構想その2
- チビ鬼ウーファーの再設計:MX-1000
- MX-1000、圧迫感はどんな感じ?
- マトリックス用の板をオーダーしちゃった!
- MX-1000H (1)コンセプトと構造のご紹介
- MX-1000H (2)基礎設計
- MX-1000H (3)システムトポロジ
- MX-1000H (4)ボード加工図面
- いろいろなモノ、ぞくぞく着弾~
- MX-1000H (5)箱の組立手順
- MX-1000H (6)エンクロージャー材料も到着
- MX-1000H (7)木材にナンバーを
- MX-1000H (8)設計変更と木材ケガキ
- MX-1000H (9)中華パーツ着弾するが買物失敗
- MX-1000H (10)ボード二次加工開始~穴開け
- MX-1000H (11)トリマーで角穴を空ける手法
- MX-1000H (12)トゥイーターを選定するよ
- MX-1000H (13)バッフルのフラッシュマウント加工
- MX-1000H (14)フラッシュマウント加工の2
- MX-1000H (15)内部板材の二次加工
- MX-1000H (16)ミッキーさん耳加工
- MX-1000H (17)ミッキー耳貫通とバスレフポート
- MX-1000H (18)最大の角穴とマグネット干渉部のザグリ
- MX-1000H (19)ミッキー板の完成と、トリマー選びの大失態の話
- MX-1000H (20)左右スラントバッフルの切除加工、新トリマーよ頼む
- MX-1000H (21)スピーカー端子の穴!…とチョイ斜め削り
- MX-1000H (22)鬼目と爪付きをひたすら打ち付ける
- MX-1000H (23)仮組みをしてみる
- MX-1000H (24)マトリクスヘッド-組立開始
- MX-1000H (25)組立手順をチョイ変更
- MX-1000H (26)左右スラントバッフルを接着
- MX-1000H (27)面取り、ガスケット制作など
- MX-1000H (28)底板接着とインナー塗装
- MX-1000H (29)サブウーファーポートの成型
- MX-1000H (30)ヘッドのエッジカットと整形
- MX-1000H (31)ヘッドの下塗装、サブのボディ組立
- MX-1000H (32)サブの側板と、小鼻
- MX-1000H (33)ボディの組立完了
- MX-1000H (34)ボディとベースの下塗装開始
- MX-1000H (35)ひたすら研磨塗装研磨塗装研磨塗装…(以下略
- ah〜自作のラウドスピーカーは〜、意外に高い高いよ〜、びっくらこいた〜びっくらこい〜た〜だった件
- MX-1000H (36)サーフェイサーで塗装工程も佳境
- MX-1000H (36.2) 用のスピーカーベース
- MX-1000H (37)塗装の下処理がすべて完了
- MX-1000H (38)ボディをザラザラ・コンクリート調へ
- MX-1000H (39)ボディ仕上げとパッキン制作
- MX-1000H (40)マーブル塗装のジグ準備
- MX-1000H (41)鼻カッパー
- MX-1000H (42)大理石塗装:アンカーベース
- MX-1000H (43)大理石塗装:ヘッドブロック
- MX-1000H (44)大理石塗装:完了
- MX-1000H (45)研磨と塗膜補正
- MX-1000H (46)サブウーファー=ボディがほぼ完成
- MX-1000H (47)塗装と表面処理が佳境
- MX-1000H (48)表面加工が全て完了
- MX-1000H (49)トゥイーターの取付、フックアップ
- MX-1000H (50)アンカーベースにスパイクを
- MX-1000H (51)やらかした!ドライバー挿入不能
- MX-1000H (52)又やらかしたか! 今度は…!?
- MX-1000H (53)プレ実測用のXoverを組む
- MX-1000H (54)遂に姿を現した?
- MX-1000H (55)大きさ感を比べてみよ~
- MX-1000H (56)アメイジングな超低域
- MX-1000H (57)2way Xoverアライメント
- MX-1000H (58)アンプが燃えても工作はできる!
- MX-1000H (59)利用スキームについて解説する
- MX-1000H (60)インピーダンス計測
- MX-1000H (61)ついに始動 Ver.A音出し
- MX-1000H (62)ソースによる音質差が
- MX-1000H (63)剣の峰を歩くだと?
- MX-1000H (64)VerA-Rev01の測定
- MX-1000H (65)Xoverを改良してRev03へ。
- MX-1000H (66)低域改良して年越しだぁ
- MX-1000H (67)音質改良:VerAのFIX
- MX-1000H (68)VerAの空気録音
- MX-1000H (69)で好ましく鳴る録音
- MX-1000H (70)再始動、今度はネイティブマルチアンプにチャレンジ
- MX-1000H (71)裏蓋をバラす~ドライバ直結型へ
- MX-1000H (72)5ch分のケーブルを配線する
- MX-1000H (73)MTMのXoverを考察する
- MX-1000H (74)全体的なジオメトリを補償する
- MX-1000H (75)Ver.Bの確定、Ver.C, Dへの展開
- MX-1000H (76)Ver.Eの実力とフルレンジ単体の性能
- MX-1000H (77)最終回、けっきょくMX-1000Hとは何者だったのか?
- MX-1000H (78) Reboot! 久々のパッシヴXover Ver.A
- MX-1000H (79)パッシヴXoverの最終調整
- MX-1000H (80)サブウーファーフィルター後の最終特性

シリコンパワー ノートPC用メモリ DDR4-2400(PC4-19200) 8GB×1枚 260Pin 1.2V CL17 SP008GBSFU240B02
Synology NASを拡張した時に入れたメモリーがコレ!永久保証の上、レビューも高評価。もちろん正常に動作しており、速度余裕も生まれて快適です。

フィリップス 電動歯ブラシ ソニッケアー 3100シリーズ (軽量) HX3673/33 ホワイト 【Amazon.co.jp限定・2024年モデル】
歯の健康を考えるのならPhilipsの電動歯ブラシがお勧めです。歯科医の推奨も多いみたいです。高価なモデルも良いですが、最安価なモデルでも十分に良さを体感できる。