MX-1000Homage =ほまげは組立の最終フェーズ中で、回路実装に突入します。とはいえ・・・
ドライバー実測用の準備をする

ドライバーを止めるためのネジと、Xover用にオーダーしていたメタルクラッド抵抗が到着しました。さっそくXoverを実装し、事前測定の準備をしていきます。

配線を始める前に、実体配線図を描いてみました。
ふだん、4th Orderでもこんな図は描かないのですが、今回はいかんせん配線がややこしいので、ミス防止の為に準備しました。

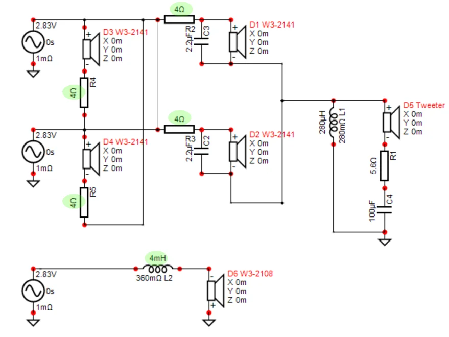
今回のスキーマティックです。
Series XoverとMatrixモノーラル化トゥイーターを組み合わせてMTMを構成する、世界的にも類例をみない構成になっていると思います。
ただし、確定しているのは黄緑色の素子のみで、他の素子は仮値を入力しています。
たびたび書いてきた通り、ドライバーを実装ジオメトリで計測するとようやく各素子の最終定数が決まる。着けても間違いなく無駄になってしまうので、まだ取付はしない。

ということで、ドライバーの裸特性を計測するためだけの結線を行いました。今のところは25Wの4R0のみを設置しただけです。かつ、計測時にはこの抵抗を信号は通しません。
カンタンそうに見えますが、この抵抗と結線の実装だけで半日は費やしています。
ドライバーとPRsを設置し、まずはセンターのフルレンジとトゥイーターだけで、個々ドライバーのファーフィールド計測を実施します。いよいよ、測定だ!
測定が終れば最終実装は一挙に進み、完成に近づいていきますね~。
【この連載の目次】
- 次のスピーカーは奇行種を作ってみたーい
- Matrix: MX-1000の構想その2
- チビ鬼ウーファーの再設計:MX-1000
- MX-1000、圧迫感はどんな感じ?
- マトリックス用の板をオーダーしちゃった!
- MX-1000H (1)コンセプトと構造のご紹介
- MX-1000H (2)基礎設計
- MX-1000H (3)システムトポロジ
- MX-1000H (4)ボード加工図面
- いろいろなモノ、ぞくぞく着弾~
- MX-1000H (5)箱の組立手順
- MX-1000H (6)エンクロージャー材料も到着
- MX-1000H (7)木材にナンバーを
- MX-1000H (8)設計変更と木材ケガキ
- MX-1000H (9)中華パーツ着弾するが買物失敗
- MX-1000H (10)ボード二次加工開始~穴開け
- MX-1000H (11)トリマーで角穴を空ける手法
- MX-1000H (12)トゥイーターを選定するよ
- MX-1000H (13)バッフルのフラッシュマウント加工
- MX-1000H (14)フラッシュマウント加工の2
- MX-1000H (15)内部板材の二次加工
- MX-1000H (16)ミッキーさん耳加工
- MX-1000H (17)ミッキー耳貫通とバスレフポート
- MX-1000H (18)最大の角穴とマグネット干渉部のザグリ
- MX-1000H (19)ミッキー板の完成と、トリマー選びの大失態の話
- MX-1000H (20)左右スラントバッフルの切除加工、新トリマーよ頼む
- MX-1000H (21)スピーカー端子の穴!…とチョイ斜め削り
- MX-1000H (22)鬼目と爪付きをひたすら打ち付ける
- MX-1000H (23)仮組みをしてみる
- MX-1000H (24)マトリクスヘッド-組立開始
- MX-1000H (25)組立手順をチョイ変更
- MX-1000H (26)左右スラントバッフルを接着
- MX-1000H (27)面取り、ガスケット制作など
- MX-1000H (28)底板接着とインナー塗装
- MX-1000H (29)サブウーファーポートの成型
- MX-1000H (30)ヘッドのエッジカットと整形
- MX-1000H (31)ヘッドの下塗装、サブのボディ組立
- MX-1000H (32)サブの側板と、小鼻
- MX-1000H (33)ボディの組立完了
- MX-1000H (34)ボディとベースの下塗装開始
- MX-1000H (35)ひたすら研磨塗装研磨塗装研磨塗装…(以下略
- MX-1000H (36)サーフェイサーで塗装工程も佳境
- MX-1000H (36.2) 用のスピーカーベース
- MX-1000H (37)塗装の下処理がすべて完了
- MX-1000H (38)ボディをザラザラ・コンクリート調へ
- MX-1000H (39)ボディ仕上げとパッキン制作
- MX-1000H (40)マーブル塗装のジグ準備
- MX-1000H (41)鼻カッパー
- MX-1000H (42)大理石塗装:アンカーベース
- MX-1000H (43)大理石塗装:ヘッドブロック
- MX-1000H (44)大理石塗装:完了
- MX-1000H (45)研磨と塗膜補正
- MX-1000H (46)サブウーファー=ボディがほぼ完成
- MX-1000H (47)塗装と表面処理が佳境
- MX-1000H (48)表面加工が全て完了
- MX-1000H (49)トゥイーターの取付、フックアップ
- MX-1000H (50)アンカーベースにスパイクを
- MX-1000H (51)やらかした!ドライバー挿入不能
- MX-1000H (52)又やらかしたか! 今度は…!?
- MX-1000H (53)プレ実測用のXoverを組む
- MX-1000H (54)遂に姿を現した?
- MX-1000H (55)大きさ感を比べてみよ~
- MX-1000H (56)アメイジングな超低域
- MX-1000H (57)2way Xoverアライメント
- MX-1000H (58)アンプが燃えても工作はできる!
- MX-1000H (59)利用スキームについて解説する
- MX-1000H (60)インピーダンス計測
- MX-1000H (61)ついに始動 Ver.A音出し
- MX-1000H (62)ソースによる音質差が
- MX-1000H (63)剣の峰を歩くだと?
- MX-1000H (64)VerA-Rev01の測定
- MX-1000H (65)Xoverを改良してRev03へ。
- MX-1000H (66)低域改良して年越しだぁ
- MX-1000H (67)音質改良:VerAのFIX
- MX-1000H (68)VerAの空気録音
- MX-1000H (69)で好ましく鳴る録音
- MX-1000H (70)再始動、今度はネイティブマルチアンプにチャレンジ
- MX-1000H (71)裏蓋をバラす~ドライバ直結型へ
- MX-1000H (72)5ch分のケーブルを配線する
- MX-1000H (73)MTMのXoverを考察する
- MX-1000H (74)全体的なジオメトリを補償する
- MX-1000H (75)Ver.Bの確定、Ver.C, Dへの展開
- MX-1000H (76)Ver.Eの実力とフルレンジ単体の性能
- MX-1000H (77)最終回、けっきょくMX-1000Hとは何者だったのか?
- MX-1000H (78) Reboot! 久々のパッシヴXover Ver.A
- MX-1000H (79)パッシヴXoverの最終調整
- MX-1000H (80)サブウーファーフィルター後の最終特性

シリコンパワー ノートPC用メモリ DDR4-2400(PC4-19200) 8GB×1枚 260Pin 1.2V CL17 SP008GBSFU240B02
Synology NASを拡張した時に入れたメモリーがコレ!永久保証の上、レビューも高評価。もちろん正常に動作しており、速度余裕も生まれて快適です。

フィリップス 電動歯ブラシ ソニッケアー 3100シリーズ (軽量) HX3673/33 ホワイト 【Amazon.co.jp限定・2024年モデル】
歯の健康を考えるのならPhilipsの電動歯ブラシがお勧めです。歯科医の推奨も多いみたいです。高価なモデルも良いですが、最安価なモデルでも十分に良さを体感できる。