分解が完了したONKYO ONKYO D-N7xx。ですが、次に各ドライバーの諸特性も見ておきましょうね。

このラウドスピーカーシステムは幸いにして、このウーファーワイヤーにアンプからのスルー出力が来ています。
このファストンに「ウーファーのみ」「トゥイーターのみ」を接続することで、個々の裸特性が撮れるというわけです。わざわざフックアップを準備する必要がなく、非常に楽ちん。

まずはトゥイーター単体から測っていきましょう。ジオメトリはトゥイーター軸上で60cmというところ。この近距離でも少々の反射は拾ってしまいます。が、仕方がありません。
トゥイーターの特性:

トゥイーターの裸特性です。緑点線は位相特性。
フラットではなく少々の暴れは見えるが、まずまずといったところ。
高域端はだらだらと20kHz以降に伸び切っていますが、こんな風に垂れ下がっていくものを「伸びている」と評してよいものか。50kHz付近ではもうかなり下降しているのではないでしょうか。(ちなみにこれを撮っているマイクは較正データを当ててあるので20kHzまでフラットです)
位相特性はそんなに「良いもの」ではありません。

同・インピーダンス特性です。
Re = 4.76 ohms
Fs = 1228 Hz
です。そんなに低い方まで使えるトゥイーターではないが、それでも2.2uF一個で繋ぐのはもったいない印象。
続いてウーファーです。
ウーファーの特性:

箱に入れた時の特性。
水色が5ms.窓での擬似無響。濃い青は追加したBlendedです。赤い点線は位相特性。
位相は3kHzまではマアマアだがそこから上は猛然と暴れ始める。
このドライバーは周波数特性からも位相特性からも、高域共振が3.5kHzないしその手前から始まっており、「使えない」帯域になります。そんなウーファーを「Xoverレスで」使ってしまっているわけですね。
高域共振の激しいフルレンジ+トゥイーターのような運用です。
周波数特性からも分かるよう暴れや3.5k〜6kHzの大きな共振峰が効いて、かなり個性的な音。
よくよく見れば、500〜1kHz辺りにはバッフルステップの痕跡も見られます。サイズから計算上のステップとも一致する。クロスオーバーレスなのだから補償のしようもなく、それがそのまま出てくる。つまり、ある意味スナオな諸特性なのかも?
低域はバスレフが良く聴いて、頑張って伸ばしている感じ。f3は68Hzといった所でしょうか。これは小型スピーカーにしては立派な方。
180Hz付近に見られる大きなディップは何処で測っても消えず。これは大口径バスレフでのポートの逆共振かな。

同・インピーダンス特性。
Reは2.99 ohmsと、極端に低い。
箱に入れた時のドライバーFsは約122Hz。
バスレフポートチューン Fbは82Hz付近のようです。
このバスレフがよく効いて、ポートチューン以降は音圧が急下降します。

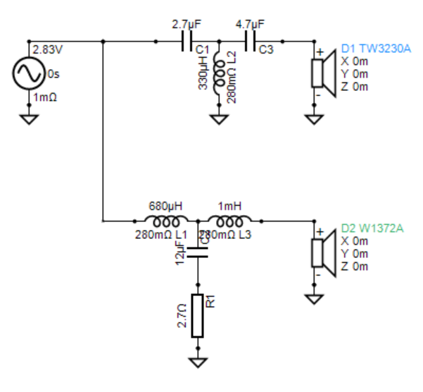
全部を重ねてみると、こんな感じです。帯域がかなりオーバーラッピングしているところ、トゥイーターの低域を2.2uFで切ることで、かろうじて2wayを成立させている。クロスオーバーにコストを奢れない以上、これは仕方がなかったことかと。

このような「簡素な」クロスオーバーで2本を繋げる。
それでは次にドライバー単体ではなく、クロスオーバーを通じたシステムトータルの特性を観てみましょう。
総合特性:


上図がシステムとしての擬似無響・総合特性です。(300Hz未満はBlended)
ウーファーの高域側は切れませんので、3.5kHz〜6kHz周辺の高域共振ピークが「もろに」特性に現れてしまいます。そして、トゥイーターとの接合部には逆に深いディップも見られます。
高域は伸びているのかもしれませんが、このトゥイーターはどうやら能率が低めらしく、ウーファーの中高域に対し相対レベルが足りません。聴感上でも高域が繊細透明な印象はなく、大人しめのしっとりした音質に聞こえます。
低域は前述のとおり”小型にしては”よく伸びており、70Hzまでは十分な音圧で再生できます。

同・インピーダンス特性です。ウーファーDCRが3オーム切っちゃっていますから。総合でも一番低いところは3Ωにまで漸近します。「公称4Ω」はホント、厳密には3Ωと表記してもよい。当然アンプへの負担が重めのスピーカーシステムです。
2.2uF 1個というのは、「4Ω純抵抗相手ならばFcは18kHz付近」。しかし、このトゥイーターは最高域へ向けて音圧がだらだら降下していくので中々スロープが落ち始めないことと、トゥイーターFsインピーダンス上昇の影響で、実効クロス周波数は7k〜8kHz付近へ垂れ下がって来るようです。まさに高域伸びの悪いフルレンジ+トゥイーターのような構成になっている。
当然ながら、中高域の分割振動だだ漏れのウーファーの音を聴かされる羽目になる。マルチウェイといいながら、実態マルチウェイっぽくない音が出そうな予感です。
音楽視聴:
結線をすべてオリジナル状態(つまり上図グラフの状態)に戻してから音楽視聴してみました。この特性でクラシックはとても無理だと思い、ポップス、ロック、ジャズ、ゲテモノなどを中心に鑑賞。時に正対、時にながら聴き。
一聴してとても闊達で元気な音です。ハキハキした明瞭な音、誤解を恐れずに言えば「豪快な音」と言ってもよいかもしれない。低音がもりもりだからサイズを超えたような大枠な音がするのです。この明瞭感は、3kHz-6kHzの中高域ピークが効いているのだと思う。低能率で根暗系・・・なのかと思いきや、明瞭、溌剌、ウキウキ、ワクワク系の”鳴り”と”ノリ”の良い音でした。
「明瞭」とは言っても本気の解像力があったり、透明繊細な音が出るわけではありません。かなり大作りで大雑把な音です。カラ元気とも言う。よく聴くとかなり個性的というか固有のキャラクター感があり、自然さはありません。一方で、「いかにも良い音のオーディオ買って聴いてます」感は出るので、耳の肥えた猛者以外はこれでも騙されるのかもしれません。音場はボーヨーとしてよく分からない。
f特がドタバタですからカラーレーションも気になるのですが、もっと気になるのは高域。切れ、伸び、透明感、繊細感が全く無いので不満です。ただ「出ている」というだけ。これは前述のとおりレベル不足も効いているのかもしれません。ウーファーの中高域がブライトに盛り上がっている分、トゥイーターの繊細さがマスキングされている可能性もあります。そういえば私、Vifaのリングドームにさえ余り良い印象無いんだよな。もしかして私耳との相性悪いのかも?
また、ウーファーのハイをカットしていないので、(B&W以上に)ケブラーの固有音というかキャラクターが比較的はっきりと聴き取れます。
「意外と聴ける」と思いましたが、長く聴いているとやはり辛くなります。人工的なところが鼻についてくるし、いかにも「バスレフでござい」という大仰な低音もあざといです。

Xover Optimizeするとどうなるか?

オリジナルはこんな回路でしたが、
これを徹底チューンするとどうなるか?
FRDとZMAを喰わせてシミュレーションを行いました。

少々いい加減ですが。4次スロープを狙って整えたのがこの定数で、

整えたのがこちらのシミュレーション特性。
まぁオリジナルXoverよりはだいぶマシにはなりますが。それでもやはり限界がありますね。500Hzに妙なディップも作っちゃったし。もともと「詰んでる」系のドライバーでは、よほど素子を奢ってこねくりまわしでもしない限り整いません。また、そうまでして整えても素晴らしい音には届きません。やはり生まれ(素性)も大切なのです。
・・・ということで、このラウドスピーカー製品に対しパッシヴ素子導入でのドーピングは行いません。
ただ、バスレフポートから線が引っ張り出せそうだから、DSPのマルチアンプ駆動だけはやってみようかなと思います。トゥイーターのレベルを揃えると音色が一変する予感もしますし。

フィリップス 電動歯ブラシ ソニッケアー 3100シリーズ (軽量) HX3673/33 ホワイト 【Amazon.co.jp限定・2024年モデル】
歯の健康を考えるのならPhilipsの電動歯ブラシがお勧めです。歯科医の推奨も多いみたいです。高価なモデルも良いですが、最安価なモデルでも十分に良さを体感できる。
途中のところで、高域共振と書かれていますが、
どんな状態でしょうか?
>hkhk321さん
> 途中のところで、高域共振と書かれていますが、
> どんな状態でしょうか?
一言で説明するのは難しいのですが、、、あえて一言で説明すれば「ダイアフラムがピストンモーション運動していない」状態です。だから「分割振動」という言い方もします。
分かりやすくイメージしていただくと、振動板がリニアに振幅するのではなく、まるでクラゲのように表面が波うちながら運動するのです。周波数が高くなるとどんなスピーカー(直接放射動電型ラウドスピーカー)もその状態になります。
分かりやすい例:
https://en.toutlehautparleur.com/media/catalog/product/sup_products/seas/graphiques_1/W16NX003-8.gif
このドライバは3kHz付近から分割振動が始まり、特性が乱れ始めます。そして6kHz付近に大きなピークを作っていますね。これが高域共振です。
一方で、Fostexの”フルレンジ”でも分割振動・高域共振はあります。
https://rutcho.com/speaker_drivers/fostex_fe_168_sigma/images/Fostex_FE_168_Sigma_0_15_30.png
(FOSTEX FE-168シグマ)
4kHz付近から位相・振幅が乱れ始め、一見するところ大きなピークディップはないのですが、実は分割振動の重畳で「なんとなくフラットに見せかけているだけ」。だから振幅は完全なフラットを維持できずどたばたと暴れています。
<で?結局どんな音になるの?>
分割振動や高域共振を伴う音 =ピストンモーションしていない音は忠実ではありません。
カラーレーションの強い音になります。
もっと分かりやすく言えば、「汚らしい音」に聴こえます。