コンテンツへスキップ
らうとしゅぷらっひぇん@びちだすとらーだ
らう@びち、超ジコマンのオーディオとロードバイク体験設計
×
HOME
BLOG
KNOWLEDGE
LOUDSPEAKER
ABOUT
MEMBERS
PRIVACY
🔍
日:
2024年11月24日
ホーム
2024
11月
タグ:
DIY
Loudspeaker Building
MX-1000H
オーディオ
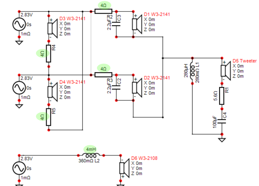
MX-1000H (53)プレ実測用のXoverを組む
2024年11月24日
0
DIY
MX-1000H
オーディオ
スピーカー工作
スピーカー自作
マトリクス
マトリックススピーカー
自作スピーカー