コンテンツへスキップ
らうとしゅぷらっひぇん@びちだすとらーだ
らう@びち、超ジコマンのオーディオとロードバイク体験設計
×
HOME
BLOG
KNOWLEDGE
LOUDSPEAKER
ABOUT
MEMBERS
PRIVACY
🔍
タグ:
LINE Clova
ホーム
タグ:
DIY
LINE Clova WAVE
Loudspeaker Building
オーディオ
LINE Clovaの記事をサマライズした
2026年3月7日
0
DIY
LINE Clova
オーディオ
自作スピーカー
タグ:
DIY
LINE Clova WAVE
Loudspeaker Building
オーディオ
LINE Clova Rev.03が完成。熱に強く音も良い
2025年4月22日
0
Bluetoothスピーカー
DIY
LINE Clova
Wave
オーディオ
改造
自作スピーカー
電子工作
タグ:
DIY
LINE Clova WAVE
Loudspeaker Building
オーディオ
LINE Clova用-第2基板
2025年4月15日
0
Bluetoothスピーカー
DIY
LINE Clova
Wave
オーディオ
改造
自作スピーカー
電子工作
タグ:
DIY
LINE Clova WAVE
Loudspeaker Building
オーディオ
LINE Clova (21)完結編 – 2nd. Phase
2025年4月6日
0
Bluetoothスピーカー
DIY
LINE Clova
Wave
オーディオ
改造
自作スピーカー
電子工作
タグ:
DIY
LINE Clova WAVE
Loudspeaker Building
オーディオ
LINE Clova (20)擬似無響計測&空気録音 – 1st. Phase
2025年4月4日
0
Bluetoothスピーカー
DIY
LINE Clova
Wave
オーディオ
改造
自作スピーカー
電子工作
タグ:
DIY
LINE Clova WAVE
Loudspeaker Building
オーディオ
LINE Clova (19)数々の苦難を乗り越えて完成へ
2025年4月2日
0
Bluetoothスピーカー
DIY
LINE Clova
Wave
オーディオ
改造
自作スピーカー
電子工作
タグ:
DIY
LINE Clova WAVE
Loudspeaker Building
オーディオ
LINE Clova (18)こんがり焼けたよ、基板が焦げた
2025年3月28日
0
Bluetoothスピーカー
DIY
LINE Clova
Wave
オーディオ
改造
自作スピーカー
電子工作
タグ:
DIY
LINE Clova WAVE
Loudspeaker Building
オーディオ
LINE Clova (17)部品到着で一挙完成へ
2025年3月27日
0
Bluetoothスピーカー
DIY
LINE Clova
Wave
オーディオ
改造
自作スピーカー
電子工作
タグ:
DIY
LINE Clova WAVE
Loudspeaker Building
オーディオ
LINE Clova (16)3Dカットモデルと最終回路図
2025年3月22日
0
Bluetoothスピーカー
DIY
LINE Clova
Wave
オーディオ
改造
自作スピーカー
電子工作
タグ:
DIY
LINE Clova WAVE
Loudspeaker Building
オーディオ
LINE Clova (15)底面に音質スイッチを実装する
2025年3月18日
0
Bluetoothスピーカー
DIY
LINE Clova
Wave
オーディオ
改造
自作スピーカー
電子工作
タグ:
DIY
LINE Clova WAVE
Loudspeaker Building
オーディオ
LINE Clova (14)初体験、サーフェスマウント
2025年3月16日
0
Bluetoothスピーカー
DIY
LINE Clova
Wave
オーディオ
改造
自作スピーカー
電子工作
タグ:
DIY
LINE Clova WAVE
Loudspeaker Building
オーディオ
LINE Clova (13)フィルタをオプティマイズする
2025年3月15日
0
Bluetoothスピーカー
DIY
LINE Clova
Wave
オーディオ
改造
自作スピーカー
電子工作
タグ:
DIY
LINE Clova WAVE
Loudspeaker Building
オーディオ
LINE Clova (12)風穴を開けろ! ボリュームの実装
2025年3月14日
0
Bluetoothスピーカー
DIY
LINE Clova
Wave
オーディオ
改造
自作スピーカー
電子工作
タグ:
DIY
LINE Clova WAVE
Loudspeaker Building
オーディオ
LINE Clova (11)セカンドオピニオン版で空気録音してみる
2025年3月13日
0
Bluetoothスピーカー
DIY
LINE Clova
Wave
オーディオ
改造
自作スピーカー
電子工作
タグ:
DIY
LINE Clova WAVE
Loudspeaker Building
オーディオ
LINE Clova (10)パーツを外し&セカンドオピニオンを検証する
2025年3月12日
0
Bluetoothスピーカー
DIY
LINE Clova
Wave
オーディオ
改造
自作スピーカー
電子工作
タグ:
DIY
LINE Clova WAVE
Loudspeaker Building
オーディオ
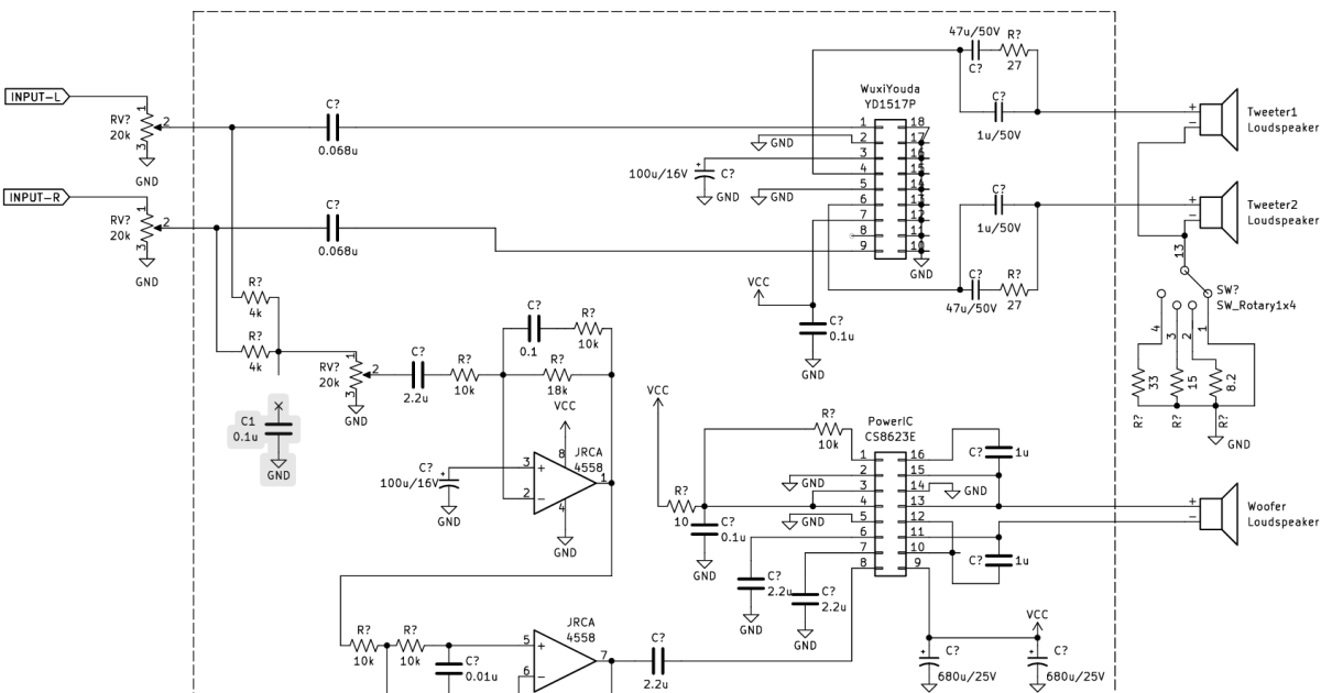
LINE Clova (9)内蔵アンプ回路を解析する
2025年3月11日
0
Bluetoothスピーカー
DIY
LINE Clova
Wave
オーディオ
改造
自作スピーカー
電子工作
タグ:
DIY
LINE Clova WAVE
Loudspeaker Building
オーディオ
LINE Clova (8)天板に穴を開けてみる
2025年3月2日
0
Bluetoothスピーカー
DIY
LINE Clova
Wave
オーディオ
改造
自作スピーカー
電子工作
タグ:
DIY
LINE Clova WAVE
Loudspeaker Building
オーディオ
LINE Clova (7)ミニアンプは時定数に問題アリ
2025年2月25日
0
Bluetoothスピーカー
DIY
LINE Clova
Wave
オーディオ
改造
自作スピーカー
電子工作
タグ:
DIY
LINE Clova WAVE
Loudspeaker Building
オーディオ
LINE Clova (6)天板にどうやって穴を開けるのか?
2025年2月19日
0
Bluetoothスピーカー
DIY
LINE Clova
Wave
オーディオ
改造
自作スピーカー
電子工作
タグ:
DIY
LINE Clova WAVE
Loudspeaker Building
オーディオ
LINE Clova (5)セカンド・オピニオン
2025年2月15日
0
Bluetoothスピーカー
DIY
LINE Clova
Wave
オーディオ
改造
自作スピーカー
電子工作
投稿ナビゲーション
1
2
次ヘ