MX-1000 Homage(ほまげ)。
年を越えても調整は続いています。
前年までのおさらい
昨年、低域のディップが気になるということと、トゥイーターの能率が思ったように上がらない、という所が課題になっていたかと思います。低域のディップについては、昨年サブウーファーの第1キャビに詰め物をすることで、暫定的に対策をしました。これで多少はディップが埋まるはずです。
続いて高域ですが、

ー Ver.A Rev03 のヘッド特性 ー
初期のフルレンジとトゥイーターには能率にして7dB以上の段差があったんです。でも、それはドライバー単体での話。

L+R 2本のフルレンジに対してトゥイーターは2本。この時点で、元々3dBの格差があるのではないかという仮説があります。もうひとつ。左右の差信号ドライバーも中域を放射しているので、中域でさらに3dBの落差が生じるのではないかという仮説があります。
これらを総合すると、合計で6dBもの能率アップが生じフルレンジとトゥイーターの能率差はちょうど相殺されます。そうすると、アッテネーションしているトゥイーターの能率が追いつかない現状とも符合します。
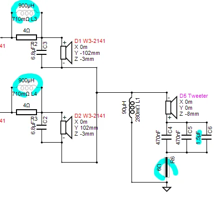
トゥイーターの能率改善
そこで、徹底したXoverの修正を行います。

- まず、BSCの0.9mHはパージ(オープン)。
- 高域アッテネーションを担っていた6Ωはショート。
- 高域クロスを調整する0.33uFは1.5uFに増量。換装。
これらにより、シミュレーション上は高域レベルが中域に追いつくか、もしくは逆にハイ上がりになるはずです。

改良後の実測
もろもろ修正後に特性がどうなったか眺めましょう。
まずマトリクスヘッドのインピーダンスカーヴ。

最低インピーダンスは4Ωを越えているので、まずは安全です。
前回実測時からPRsのAddMassを大幅に増やしましたが、カーブはほとんど変わりませんでした。本来ならばもうひと山、PRsの低域共振峰が見えるはずです。しかしこのスピーカーは逆端をショートされ、かつ左右の差信号ドライバが密閉方式でパラレルになるため、もうひと山が吸収されて見えづらくなるのかもしれません。差信号ドライバを配線から外すと何か見えてくるかもしれません。
続いて周波数振幅特性。

グリーンはマトリクスヘッドのみ。
レッドはサブウーファーを加えた特性です。
500Hz未満はBlendedで、残響を拾っていますので少し凸凹しています。(=近接場の疑似無響ではない。)
やれやれ。。。。ここでようやく、高域のレベルが中域とほぼ同等とすることができました。かなり目立っていた50Hz付近のディップもかなり浅く・なだらかになりました。ANDROMEDAのフラットネスとは比べるべくもありませんが、一応やれることはやったイメージです。
Rev04 調整後のヒアリング
これほど高域のレベルを上げても、耳あたりが良くて柔らかく優しい本質的な音調は変わりませんでした。高域が耳を刺すような音は出ないのですね。個人的にはもうすこしシゲキックスな音が出ても良いような気がします。ただ、これでも音は大きく変わりました。やっぱり一番大きく変わったのは音場感でしょうか?
近接で「拡がらない拡がらない」と言っていたところ、近くで聴いてもかなり拡がるようになりました。もちろん遠点に離れて聴くと一層盛大に拡がります。いまひとつ音像の鮮明さに欠け音場も拡がらない理由は、高域が足りないことが最大要因であったことが判りました。

低域もベースのピッキングが鮮明で音程が明確になった気がします。
ただし何処まで行っても12インチ以上のウーファーが出すような面で押してきたり、締まって固くて実態感のある低音ではありません。空気感は在ってもなんとなく軟調なのですよね。同じようなサブソニックまで伸びているのでも、ANDROMEDAの「聴者を殺す気マンマン」な凶悪で破壊的で威圧のあるような低音は出せません。優しいのです。
ここまでの調整にて、「何を聴いてもそれなりに鳴る」状態にはなりました。すべてのファクターでANDROMEDAへ届くことがありませんが、現状でもそんなに大きな不満ではないです。納得できるが、一体型/コストなりの限界点もよく見えてくる音でしょうか。
ですので、Ver.AについてはこのRev.04でFixしようと思います。
このスピーカーはこの後も、
- トゥイーターを外してフルレンジのみで鳴らす
- miniDSPで差信号を生成し、ドライバ直結で”ブレンド率”も可変
- miniDSPでXoverと線形近似補償を行い、徹底ドーピング
などなど、さまざまなチャレンジが控えています。
でも一旦このVer.AでFixし、計画を先送りします。
そろそろ、別のプロジェクト(スピーカー以外!)にも着手したいのです。
【この連載の目次】
- 次のスピーカーは奇行種を作ってみたーい
- Matrix: MX-1000の構想その2
- チビ鬼ウーファーの再設計:MX-1000
- MX-1000、圧迫感はどんな感じ?
- マトリックス用の板をオーダーしちゃった!
- MX-1000H (1)コンセプトと構造のご紹介
- MX-1000H (2)基礎設計
- MX-1000H (3)システムトポロジ
- MX-1000H (4)ボード加工図面
- いろいろなモノ、ぞくぞく着弾~
- MX-1000H (5)箱の組立手順
- MX-1000H (6)エンクロージャー材料も到着
- MX-1000H (7)木材にナンバーを
- MX-1000H (8)設計変更と木材ケガキ
- MX-1000H (9)中華パーツ着弾するが買物失敗
- MX-1000H (10)ボード二次加工開始~穴開け
- MX-1000H (11)トリマーで角穴を空ける手法
- MX-1000H (12)トゥイーターを選定するよ
- MX-1000H (13)バッフルのフラッシュマウント加工
- MX-1000H (14)フラッシュマウント加工の2
- MX-1000H (15)内部板材の二次加工
- MX-1000H (16)ミッキーさん耳加工
- MX-1000H (17)ミッキー耳貫通とバスレフポート
- MX-1000H (18)最大の角穴とマグネット干渉部のザグリ
- MX-1000H (19)ミッキー板の完成と、トリマー選びの大失態の話
- MX-1000H (20)左右スラントバッフルの切除加工、新トリマーよ頼む
- MX-1000H (21)スピーカー端子の穴!…とチョイ斜め削り
- MX-1000H (22)鬼目と爪付きをひたすら打ち付ける
- MX-1000H (23)仮組みをしてみる
- MX-1000H (24)マトリクスヘッド-組立開始
- MX-1000H (25)組立手順をチョイ変更
- MX-1000H (26)左右スラントバッフルを接着
- MX-1000H (27)面取り、ガスケット制作など
- MX-1000H (28)底板接着とインナー塗装
- MX-1000H (29)サブウーファーポートの成型
- MX-1000H (30)ヘッドのエッジカットと整形
- MX-1000H (31)ヘッドの下塗装、サブのボディ組立
- MX-1000H (32)サブの側板と、小鼻
- MX-1000H (33)ボディの組立完了
- MX-1000H (34)ボディとベースの下塗装開始
- MX-1000H (35)ひたすら研磨塗装研磨塗装研磨塗装…(以下略
- ah〜自作のラウドスピーカーは〜、意外に高い高いよ〜、びっくらこいた〜びっくらこい〜た〜だった件
- MX-1000H (36)サーフェイサーで塗装工程も佳境
- MX-1000H (36.2) 用のスピーカーベース
- MX-1000H (37)塗装の下処理がすべて完了
- MX-1000H (38)ボディをザラザラ・コンクリート調へ
- MX-1000H (39)ボディ仕上げとパッキン制作
- MX-1000H (40)マーブル塗装のジグ準備
- MX-1000H (41)鼻カッパー
- MX-1000H (42)大理石塗装:アンカーベース
- MX-1000H (43)大理石塗装:ヘッドブロック
- MX-1000H (44)大理石塗装:完了
- MX-1000H (45)研磨と塗膜補正
- MX-1000H (46)サブウーファー=ボディがほぼ完成
- MX-1000H (47)塗装と表面処理が佳境
- MX-1000H (48)表面加工が全て完了
- MX-1000H (49)トゥイーターの取付、フックアップ
- MX-1000H (50)アンカーベースにスパイクを
- MX-1000H (51)やらかした!ドライバー挿入不能
- MX-1000H (52)又やらかしたか! 今度は…!?
- MX-1000H (53)プレ実測用のXoverを組む
- MX-1000H (54)遂に姿を現した?
- MX-1000H (55)大きさ感を比べてみよ~
- MX-1000H (56)アメイジングな超低域
- MX-1000H (57)2way Xoverアライメント
- MX-1000H (58)アンプが燃えても工作はできる!
- MX-1000H (59)利用スキームについて解説する
- MX-1000H (60)インピーダンス計測
- MX-1000H (61)ついに始動 Ver.A音出し
- MX-1000H (62)ソースによる音質差が
- MX-1000H (63)剣の峰を歩くだと?
- MX-1000H (64)VerA-Rev01の測定
- MX-1000H (65)Xoverを改良してRev03へ。
- MX-1000H (66)低域改良して年越しだぁ
- MX-1000H (67)音質改良:VerAのFIX
- MX-1000H (68)VerAの空気録音
- MX-1000H (69)で好ましく鳴る録音
- MX-1000H (70)再始動、今度はネイティブマルチアンプにチャレンジ
- MX-1000H (71)裏蓋をバラす~ドライバ直結型へ
- MX-1000H (72)5ch分のケーブルを配線する
- MX-1000H (73)MTMのXoverを考察する
- MX-1000H (74)全体的なジオメトリを補償する
- MX-1000H (75)Ver.Bの確定、Ver.C, Dへの展開
- MX-1000H (76)Ver.Eの実力とフルレンジ単体の性能
- MX-1000H (77)最終回、けっきょくMX-1000Hとは何者だったのか?
- MX-1000H (78) Reboot! 久々のパッシヴXover Ver.A
- MX-1000H (79)パッシヴXoverの最終調整
- MX-1000H (80)サブウーファーフィルター後の最終特性

シリコンパワー ノートPC用メモリ DDR4-2400(PC4-19200) 8GB×1枚 260Pin 1.2V CL17 SP008GBSFU240B02
Synology NASを拡張した時に入れたメモリーがコレ!永久保証の上、レビューも高評価。もちろん正常に動作しており、速度余裕も生まれて快適です。

フィリップス 電動歯ブラシ ソニッケアー 3100シリーズ (軽量) HX3673/33 ホワイト 【Amazon.co.jp限定・2024年モデル】
歯の健康を考えるのならPhilipsの電動歯ブラシがお勧めです。歯科医の推奨も多いみたいです。高価なモデルも良いですが、最安価なモデルでも十分に良さを体感できる。