次のDIYラウドスピーカーの青写真をご紹介していきます。
(まだ作るとは決まっていない)

ご覧のとおり、これはマトリックススピーカーのオマージュです。
これは青写真どまりで、最終的には作らないかもしれません。
すべてはご予算お見積り次第です。現在からの持ち出しが3万円以内で済むのなら、手を出そうかなと考えています。
実はドライバーは全部持っています。問題は木材、その他もろもろです。
ほとんどの板の二次加工は自分でやる。・・・だったとしても、全ての部材は急騰してますからね、多分ムリなんじゃないかな。。。
DIYって「安く済む」みたいなイメージ有りますよね。でもそれ、幻想です。DIYにも趣味的にも結構厳しい時代が到来しました。

内部構造は複雑です。
支柱部分には、18Hzまでフラット再生できる6th Orderのサブウーファーを仕込みます。
(UltimateMicroSubふたたび….って感じです)
そしてフロントL+Rはなんと、トゥイーター付きの2wayです。しかもトゥイーターは1本だけ。

ぜんぜんマトリクスじゃないじゃん(笑
実質、3wayとも言えますね。
これまでのマトリックスでは考えられない究極のワイドレンジ、軸上の高域では低歪も狙います。
なにより、最もOffsetによる位相差が問題視される高音域では単一トゥイーターによって完全なるモノラル再生を狙います。
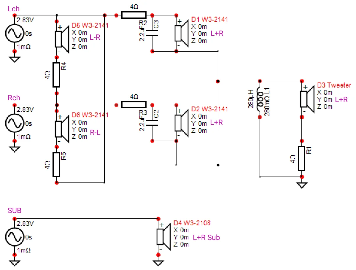
このスピーカー用に設計した全体のトポロジです。

3個のアンプで駆動する様子が描かれています。
このスピーカーには市販の2.1chアンプ、または、3ch分のパワーアンプが必要です。
ウチはパワーアンプまみれなので、そこは困りませんが、一般の方が利用するには少し苦労するかもしれません。
計算上のクロスオーバーは3~5kHz内外に来そうなのですが、なにせ4本のフルレンジ全ての中高域が干渉するので、最終的にどうなるか蓋を開けるまで判りません。
もちろんこのトゥイーターははめ殺しで”フルレンジのみ”でも試せるように作ります。

片側のアンプ側からみた、負荷インピーダンス模擬です(グラフはドライバが直線インピーダンスの場合ね)。だいたい4Ω内外に収まりそうですが、ここは実測して検証する必要があります。
マトリックススピーカーは、全くもってHi-Fiではありません。位相の回った差信号を混入した時点で、Hi-Fiとしては始める前から詰んでいます。ただ、とても面白い音がするんですよ、マトリクス。正統派はもういいから、奇行種、変異種を作りたいという欲求が日に日に高まっています。
【この連載の目次】
- 次のスピーカーは奇行種を作ってみたーい
- Matrix: MX-1000の構想その2
- チビ鬼ウーファーの再設計:MX-1000
- MX-1000、圧迫感はどんな感じ?
- マトリックス用の板をオーダーしちゃった!
- MX-1000H (1)コンセプトと構造のご紹介
- MX-1000H (2)基礎設計
- MX-1000H (3)システムトポロジ
- MX-1000H (4)ボード加工図面
- いろいろなモノ、ぞくぞく着弾~
- MX-1000H (5)箱の組立手順
- MX-1000H (6)エンクロージャー材料も到着
- MX-1000H (7)木材にナンバーを
- MX-1000H (8)設計変更と木材ケガキ
- MX-1000H (9)中華パーツ着弾するが買物失敗
- MX-1000H (10)ボード二次加工開始~穴開け
- MX-1000H (11)トリマーで角穴を空ける手法
- MX-1000H (12)トゥイーターを選定するよ
- MX-1000H (13)バッフルのフラッシュマウント加工
- MX-1000H (14)フラッシュマウント加工の2
- MX-1000H (15)内部板材の二次加工
- MX-1000H (16)ミッキーさん耳加工
- MX-1000H (17)ミッキー耳貫通とバスレフポート
- MX-1000H (18)最大の角穴とマグネット干渉部のザグリ
- MX-1000H (19)ミッキー板の完成と、トリマー選びの大失態の話
- MX-1000H (20)左右スラントバッフルの切除加工、新トリマーよ頼む
- MX-1000H (21)スピーカー端子の穴!…とチョイ斜め削り
- MX-1000H (22)鬼目と爪付きをひたすら打ち付ける
- MX-1000H (23)仮組みをしてみる
- MX-1000H (24)マトリクスヘッド-組立開始
- MX-1000H (25)組立手順をチョイ変更
- MX-1000H (26)左右スラントバッフルを接着
- MX-1000H (27)面取り、ガスケット制作など
- MX-1000H (28)底板接着とインナー塗装
- MX-1000H (29)サブウーファーポートの成型
- MX-1000H (30)ヘッドのエッジカットと整形
- MX-1000H (31)ヘッドの下塗装、サブのボディ組立
- MX-1000H (32)サブの側板と、小鼻
- MX-1000H (33)ボディの組立完了
- MX-1000H (34)ボディとベースの下塗装開始
- MX-1000H (35)ひたすら研磨塗装研磨塗装研磨塗装…(以下略
- ah〜自作のラウドスピーカーは〜、意外に高い高いよ〜、びっくらこいた〜びっくらこい〜た〜だった件
- MX-1000H (36)サーフェイサーで塗装工程も佳境
- MX-1000H (36.2) 用のスピーカーベース
- MX-1000H (37)塗装の下処理がすべて完了
- MX-1000H (38)ボディをザラザラ・コンクリート調へ
- MX-1000H (39)ボディ仕上げとパッキン制作
- MX-1000H (40)マーブル塗装のジグ準備
- MX-1000H (41)鼻カッパー
- MX-1000H (42)大理石塗装:アンカーベース
- MX-1000H (43)大理石塗装:ヘッドブロック
- MX-1000H (44)大理石塗装:完了
- MX-1000H (45)研磨と塗膜補正
- MX-1000H (46)サブウーファー=ボディがほぼ完成
- MX-1000H (47)塗装と表面処理が佳境
- MX-1000H (48)表面加工が全て完了
- MX-1000H (49)トゥイーターの取付、フックアップ
- MX-1000H (50)アンカーベースにスパイクを
- MX-1000H (51)やらかした!ドライバー挿入不能
- MX-1000H (52)又やらかしたか! 今度は…!?
- MX-1000H (53)プレ実測用のXoverを組む
- MX-1000H (54)遂に姿を現した?
- MX-1000H (55)大きさ感を比べてみよ~
- MX-1000H (56)アメイジングな超低域
- MX-1000H (57)2way Xoverアライメント
- MX-1000H (58)アンプが燃えても工作はできる!
- MX-1000H (59)利用スキームについて解説する
- MX-1000H (60)インピーダンス計測
- MX-1000H (61)ついに始動 Ver.A音出し
- MX-1000H (62)ソースによる音質差が
- MX-1000H (63)剣の峰を歩くだと?
- MX-1000H (64)VerA-Rev01の測定
- MX-1000H (65)Xoverを改良してRev03へ。
- MX-1000H (66)低域改良して年越しだぁ
- MX-1000H (67)音質改良:VerAのFIX
- MX-1000H (68)VerAの空気録音
- MX-1000H (69)で好ましく鳴る録音
- MX-1000H (70)再始動、今度はネイティブマルチアンプにチャレンジ
- MX-1000H (71)裏蓋をバラす~ドライバ直結型へ
- MX-1000H (72)5ch分のケーブルを配線する
- MX-1000H (73)MTMのXoverを考察する
- MX-1000H (74)全体的なジオメトリを補償する
- MX-1000H (75)Ver.Bの確定、Ver.C, Dへの展開
- MX-1000H (76)Ver.Eの実力とフルレンジ単体の性能
- MX-1000H (77)最終回、けっきょくMX-1000Hとは何者だったのか?
- MX-1000H (78) Reboot! 久々のパッシヴXover Ver.A
- MX-1000H (79)パッシヴXoverの最終調整
- MX-1000H (80)サブウーファーフィルター後の最終特性

シリコンパワー ノートPC用メモリ DDR4-2400(PC4-19200) 8GB×1枚 260Pin 1.2V CL17 SP008GBSFU240B02
Synology NASを拡張した時に入れたメモリーがコレ!永久保証の上、レビューも高評価。もちろん正常に動作しており、速度余裕も生まれて快適です。

フィリップス 電動歯ブラシ ソニッケアー 3100シリーズ (軽量) HX3673/33 ホワイト 【Amazon.co.jp限定・2024年モデル】
歯の健康を考えるのならPhilipsの電動歯ブラシがお勧めです。歯科医の推奨も多いみたいです。高価なモデルも良いですが、最安価なモデルでも十分に良さを体感できる。