本体に吸音材の設置後、スパイク装着とスピーカーベース(御影石)上への設置を行いました。
まだLeft chだけですけど。
さぁ、もう動かさない(動かせない)ぞ。

さすがに、一人では設置が無理だったので嫁に手伝ってもらいました。
ハンドルが付いたとはいえ40kg越え。一人では、ヒィヒィ言わないと全く動きませんね。
設置後、ドライバーとサブバッフルを装着すると、もう本当に動かない/動かせないです。

設置したAndromedaですが、3点接地でもビクとも動きませんね。満点です。
一見する所不安定そうに見えるのですが、全く問題なし。
私は昔からスパイキングは3点が好きなので、今回も3点。一応、4点と3点と両対応できるようにナットは打ってあるのですが、多分4点スパイクは使わないと思います。
で、アンカーベースとスパイクを取り付けたAndromedaは背が高くなり、威容な威圧感。
ベースボードとスパイクなしでペッタリ床置きしていたときは、ちょうど良いなぁという印象だったのですが、一挙に圧迫感が増しました。ちょっと大きく作りすぎたかな。嫁さんからも「で、でかい・・・」と苦情?苦痛の声?が出ました。
暗転

こちらはGammaのバックキャビを接着したところ。
もう、残る作業工程も数えるほどしか残っていません。
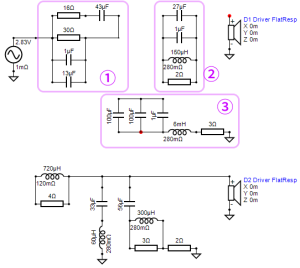
MidとHighの保護キャパシタを実装するためのボードでも作ろうかなと思っています。
本来の超大規模クロスオーバーネットワークボードの制作が無くなってしまったので、かなり楽が出来ます。

フィリップス 電動歯ブラシ ソニッケアー 3100シリーズ (軽量) HX3673/33 ホワイト 【Amazon.co.jp限定・2024年モデル】
歯の健康を考えるのならPhilipsの電動歯ブラシがお勧めです。歯科医の推奨も多いみたいです。高価なモデルも良いですが、最安価なモデルでも十分に良さを体感できる。