MX-1000 Homage(ほまげ)。
計画されていた施工と試行がすべて完了しました。本日でこのシリーズは完結となります。
自己反省も含め、このプロジェクトは何だったのか?今一度振り返りをしてみたいと思っています。いかんせん冗長かつ退屈な内容です。長文が苦手な方はここで離脱をお願いいたします。

世界初の試み?
構想段階からちょうど丸1年ほどが経過しました。早いものです。
構想当時の私は「始祖さまであるMX-1、MX-10とを理論上も特性上も音感上も圧倒的に凌駕したい」と吐露しています。始祖どころか、不遜にもこの世に現存するありとあらゆるマトリクス・スピーカーを全て凌駕することを狙っていたのです。(それが実現できたかどうかはともかく。)このため、世界初と言えるチャレンジ要素を大量に組み込んだのです。
ざっと列挙してみます。
- 最初からサブウーファーとセットで設計されており、小型スピーカーながら20Hz@-3dBまでのスーパーワイドレンジを狙っていた。
- サブウーファーは3inch口径ながら、6th Bandpassとして、たった8Lながら過去のUltimateMicroSubをも超える18Hz未満再生を狙っていた。
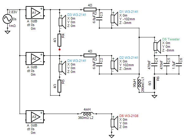
- センターモノラルchではシリーズクロスオーバーを形成することにより、2chの信号でありながらトゥイーターが1本での2wayを実現した。
- トゥイーターを1本にすることで、センターchは仮想MTMを構成した。
- フルレンジは市場でも特性の優れた3″口径のドライバを採用することにより、4″ (FE系)よりも分割振動が少なく位相特性に優れた系を実現した。さらにセンターchの高域はトゥイーターでカバーすることによって、マトリックススピーカーに最重要な位相/群遅延特性を大幅改善する。
- 3”ドライバにすることでヘッド部を出来るだけ小型化しステレオ感の向上を狙った。
- 空気室は差信号室を分離し、背圧干渉による振幅特性/位相特性の劣化を排除した。
- ヘッド・センターchはリア設置のPRsとし、バスレフシステムによる中高域の漏れ=位相特性の劣化を最小限とした。
- パッシヴクロスオーバーシステムの他にも、DSP+マルチアンプを併用した5ch独立駆動(つまりバリエーション)も出来るように最初から構想されていた。
- 結線によるマトリクス信号の生成ではなく、DSP上の信号処理で差信号を生み出すことにより、結線に頼らない差信号インプットを実現した。
- DSPで信号独立としたことにより2way Xoverが最適化されるだけでなく、各ドライバーのインピーダンス影響によるマトリクス信号の乱れ=ステレオイメージの混濁を防ぐよう工夫がされている。
・・・とまあ、書き始めるとキリが無いくらいの工夫を加えています。
個々のアイディアには新規性や特許性は無いものの、マトリクススピーカーというレアキャラへの導入例は無いので、そこで世界初を狙ったということですね。
複雑怪奇な構造

MX-1000Hは個人史上でも最強に複雑な構造を持っていると思います。
この小さな構造の中にドライバーが6本。パッシヴラジエータも含めると8本も押し込まれているのです。
前作、ANDROMEDAも相当に複雑でしたが、このMXはそれすら越えています。過去のUltimateMicroSubも複雑でしたが、それに複合構造のヘッドが載ってしまったことでさらに複雑になりました。また、今回はアンカーベースプレートにも工夫を加えたのでそこも複雑さに拍車を掛けました。

好きこのんで複雑にしたわけでもないんですよね。要件を網羅していったら複雑になってしまっただけです。
例えば、サブウーファーは6th Orderというだけで黙っていても構造は複雑になりますし、2本の長大なポートを折り畳まねばならないので、さらに複雑に見えます。また、ヘッドブロックは空気室を独立させるために構造が複雑になり、実装/メンテナンス性を配慮して裏蓋を開閉可能にしたため複雑化しました。


余談ですが、アンカーベース部は加工がモーレツに複雑でした。。。
もちろん複雑な構造だから音が良くなることはないです。
ただ、副次的な効果として、これら複雑構造が全部ブレーシングとして働いて結果としてエンクロージャー剛性が上がったというのは事実です。実際、箱を拳で叩いてみると打音の硬さと硬質感は凄いものがあります。
加工はタイヘンでしたがとても楽しかったですね。加工の難度だけでいえば、ANDROMEDAの方が全然上です。あれは大きいうえに超ヘヴィー級ですから。小さく軽いというだけで、工作や加工はかなり楽なのです。(軽いといってもトータル19kg越えちゃいましたが。)
成果
良かったこと、悪かったこと・・・ どう考えても悪かった方が多いのですが、まずは良かったほうから。
制作が超楽しかった
最大の成果はこれですね。DIYというのは楽しくてナンボです。作っているという行為そのものがいかに楽しいか。どんなに成果物が優秀でも過程が楽しくなければそのDIYは失敗です。そういう意味では、このプロジェクトは楽しさ大成功だったと思います。

初期の構想が楽しかったこと。様々なアイディアを投入したこと。工作では初チャレンジが多く迷いながらも一段ずつクリアしていったこと。上手く行かなくてリカバリに奔走したこと。何でも上手く行けば良いという訳でもないですね。トラブルをクリアしていく過程を楽しむのもDIYには大切な要素。
ANDROMEDAは自身の集大成という位置づけもあったから、どうしても義務感や使命感みたいな感覚が先行し、楽しいばかりではありませんでした。工作の難度は同じくらいだとしても楽しさではMX-1000の方が数段上。音に期待するワクワク感は同じくらいでしたが…。
DSPの導入で音質が飛躍したこと
パッシヴ結線で聴いていた頃は、整ってそれなりの音質にはなったものの、限界を感じていたMX-1000。それが、DSP導入のVer.B以降では一挙に音質が飛躍しました。過去の経験から夢想していた広大な音場が聴けたのはもちろんのこと、想像を越えるような凄みのある音質さえ聴くことが出来た。そういう意味では音質も成功です。
ただ、私は最終的にパッシヴなアンプ3台あれば誰でも聴ける/誰が使っても高音質で使えるヴァーサタイルな存在を狙っていたのです。DSPの裏返しになりますが、パッシヴでの中途半端な音質は、私の狙い的には失敗作です。
気づきと学び
塗装や木工の様々なナレッジ蓄積
木工の知識や技能蓄積に終わりはありません。今回も経験のないような工程、作業、作ったことのないような形状や成果物を通じて、言外のナレッジを多量に蓄積できました。ただ、だから何なんだというのはありますね。誰かに伝承できたり他の役に立ったりするものでは有りませんから。




縦向きポートはベースプレート振動を励起する
今回のサブウーファーはポートが上下方向に長大で折り返されています。

6th Bandpassのポートエネルギーは強大で猛烈です。
この縦方向の振動がラウドスピーカー全体を励起し、ベースプレートからスパイクを介して分厚い大理石プレートや床まで強く振動させました。また、それが聴者にまで伝わってきました。
25kg以上の質量で上から押さえつけられているにもかかわらず、です。
ANDROMEDAでは比較にならないほど強烈な低域エネルギーですが、床は振動しません。これはANDROMEDAが高質量なこともありますが、振動の方位も関係していると思いました。もしポートを横方向に配列すればこのような床共振は起きなかったと思われます。もう二度とこの構造のサブは作らないかも知れませんが、振動の伝達経路がナレッジの蓄積になりました。
DSPの真価を発揮
後半、Ver.B以降でDSPを導入しましたが、その中での数々の発見こそが成果で学びだったと思われます。
- パッシヴのシリーズクロスオーバーでは、スロープの自由度が奪われて調整に限界があることを知れた(そんなの最初から判ってたじゃん)。
- DSPのXoverではクロス調整が無敵だと改めて知れた。
- DSPで差信号生成するとピューリティーが極限に達すると知れた。
- アナデバの記事に啓発され、差信号に遅延を混入するとHRTFを模擬して音質の飛躍があると知れた。
これら全てが成果であり、今回の学びです。
反省点と振り返り
「成果」の裏返しが反省点になります。
反省点・大失敗を書き始めたら夜が空けてしまうくらいに沢山あります。代表的なところだけかいつまんで。
パッシヴXoverの音質に不満
本当は、DSPなどに頼らず、単体で最高の音質を達成したかったのです。だってDSPやマルチアンプを持ち出すのって何処まで行ってもチート感があるじゃないですか。けれど、結局パッシヴのままでは、大きな不満は無いものの感動や驚きのある音質は達成できなかったのです。そこはもう素直に「大失敗作」です。

デザインがダサい、キモい
これはもうセンスの悪さが成せる技かも知れません。
3Dモデリングもしていたし、それなりに「格好良い」ものになると夢想していたのですが、組み上げた全体像をはじめて観た時のショックは凄かったです。スマートでハイセンス… ではなく、「奇っ怪」「物凄い威圧感」の方が勝つ。
ただ、これもハイエンド風凄み、と捉えれば、美しく見えなくもないです。

なんとなく「よさげ」と思われる要素を整合せずただ「繋げただけ」なので、これはデザインとは呼べないですね。全てがテキトーすぎました。インテグレートされていないんです。というわけでデザインは少し気に入らない部分もあるのですが、「なんかヤベぇ~」と思わせる圧迫感と存在感という点だけは在ったかなと思います。
マーブル塗装の大失敗
やっぱり工程上の最大の失態は塗装ですかねぇ。
それもヘッドブロックのマーブル塗装です。
熱心に読んでいただいている読者様には、ヘッドの塗装を何度かやり直している記述も記憶にあるかと思います。


ANDROMEDA -Betaのマーブル塗装は非常に綺麗に出来ました。
でも、あれは平板だから上手く行ったのですね。MX-1000ではこの立体的な構造がボトルネックでした。6面塗装している間に吹いていない箇所の綿が乾いて固着し、ゴミとして残ってしまったのです。そう、この糸くずの除去と再塗装にさんざん苦労する羽目になりましたね。再塗装ばかりしている日々がしばらく有りました。塗膜はBetaのそれに比較するとだいぶ荒れています。素直に単色の塗装にした方が落ち着いた雰囲気にもなり良かったかもしれません。

反面、ボディブロックのコンクリート・モルタル調の塗装はまあまあでした。あざとい加工の様が”アパレル調”に見えなくもありません。
Subの設計を欲張りすぎた
これはまぁ決定打という訳では無いのですが、もうちょっとこうすれば良かったかなというのはあります。
サブウーファーはUltimateMicroSubより更に低い帯域の再生を狙ったのですが、これは正直失敗でした。逆にもう少しナローにすればよかった。

今回のSubはF3が16~17Hz付近に来るのですが、伸ばしすぎです。こんなに伸ばしすぎると何が起きるかというと、まず一層耐入力が弱くなります。また、低い方を欲張りすぎたがために、高い帯域 (50~100Hz辺り)が弱くなってしまう、ヘッド・マトリクスとの接合に腐心しました。ディップができやすくなっているのです。

今設計しなおせるなら、ポート面積をもう少しとって、22Hz~90Hzくらいのウーファーへ仕上げると思います。その方が音量も稼げるしトータルバランスが良くなります。この類型システムは2作めですが、机上設計値よりも低い方へシフトしてしまうのですよ。そのクセを掴んだので次回は大丈夫です。
まー数値的な達成感はありますけどね、あまりにも低い音を出しすぎです。
コスト掛けすぎ
これは今回デカい反省点かな。。。
MX-1000Hはマトモに作ると9万円以上掛かるのです。
最初からフルレンジ3本+ウーファー1本は所有していたから良いようなものの。構造時に「3万円なら作ってもいいかな」と言っていた事からは大幅に持ち出し。
余技のサブスピーカーとしてはコストを掛けすぎです。まぁ楽しかったから娯楽費ということで良いけれども。
沢山掛かってしまったのは想像どおり研磨塗装の部分、大量のネジとコネクタ、それから足回りですかね。スパイクとか天然石のベースとか、、、結局奢ってしまった。音に直結する部分なのです。
DIYで作ったラウドスピーカーは原理的に終わりがありません。特にDSPを屠ればさらなる特性向上やコヒレンスも狙えるし、もっと良い音質ポイントも発見されるかもしれない。しかしDSPは1台だしアンプも1セットなので、メインスピーカーと共用は出来ないししばらくは片付ける羽目になります。
ということで長々と続いたMX-1000Hプロジェクトもここでいったん終わりにしたいと思います。
最後に、初期から根気強く冗長なプロジェクトにお付き合い頂いた方々には感謝しかありません。本当にありがとうございました。m(_ _)m

確定スペック

| 形式 | 2.1chマトリクス方式/3way |
| 寸法 | W350 x D300 x H917 mm (ベースプレート含) |
| 質量 | 17.9kg(ベースプレート除く) |
| 周波数振幅特性 | 20Hz~13kHz (±3.5dB) |
| F3 (低域下限) | 16Hz / -3dB |
| 仮想的効率 | 87.5dB / 2.83V |
| 耐入力 | 10W@200Hz(RMS) / 30W@200Hz(Max.) 0.5W@20-20kHz(RMS) / 3W@20-20kHz(Max.) |
[軸上周波数特性 @ Ver.A]

[軸上周波数特性 @ Ver.E]

[インピーダンス @Passive – ヘッドブロック]

[インピーダンス @Passive – ウーファー部]

【この連載の目次】
- 次のスピーカーは奇行種を作ってみたーい
- チビ鬼ウーファーの再設計:MX-1000
- マトリックス用の板をオーダーしちゃった!
- MX-1000H (1)コンセプトと構造のご紹介
- MX-1000H (2)基礎設計
- MX-1000H (3)システムトポロジ
- MX-1000H (4)ボード加工図面
- いろいろなモノ、ぞくぞく着弾~
- MX-1000H (5)箱の組立手順
- MX-1000H (6)エンクロージャー材料も到着
- MX-1000H (7)木材にナンバーを
- MX-1000H (8)設計変更と木材ケガキ
- MX-1000H (9)中華パーツ着弾するが買物失敗
- MX-1000H (10)ボード二次加工開始~穴開け
- MX-1000H (11)トリマーで角穴を空ける手法
- MX-1000H (12)トゥイーターを選定するよ
- MX-1000H (13)バッフルのフラッシュマウント加工
- MX-1000H (14)フラッシュマウント加工の2
- MX-1000H (15)内部板材の二次加工
- MX-1000H (16)ミッキーさん耳加工
- MX-1000H (17)ミッキー耳貫通とバスレフポート
- MX-1000H (18)最大の角穴とマグネット干渉部のザグリ
- MX-1000H (19)ミッキー板の完成と、トリマー選びの大失態の話
- MX-1000H (20)左右スラントバッフルの切除加工、新トリマーよ頼む
- MX-1000H (21)スピーカー端子の穴!…とチョイ斜め削り
- MX-1000H (22)鬼目と爪付きをひたすら打ち付ける
- MX-1000H (23)仮組みをしてみる
- MX-1000H (24)マトリクスヘッド-組立開始
- MX-1000H (25)組立手順をチョイ変更
- MX-1000H (26)左右スラントバッフルを接着
- MX-1000H (27)面取り、ガスケット制作など
- MX-1000H (28)底板接着とインナー塗装
- MX-1000H (29)サブウーファーポートの成型
- MX-1000H (30)ヘッドのエッジカットと整形
- MX-1000H (31)ヘッドの下塗装、サブのボディ組立
- MX-1000H (32)サブの側板と、小鼻
- MX-1000H (33)ボディの組立完了
- MX-1000H (34)ボディとベースの下塗装開始
- MX-1000H (35)ひたすら研磨塗装研磨塗装研磨塗装…(以下略
- MX-1000H (36)サーフェイサーで塗装工程も佳境
- MX-1000H (36.2) 用のスピーカーベース
- MX-1000H (37)塗装の下処理がすべて完了
- MX-1000H (38)ボディをザラザラ・コンクリート調へ
- MX-1000H (39)ボディ仕上げとパッキン制作
- MX-1000H (40)マーブル塗装のジグ準備
- MX-1000H (41)鼻カッパー
- MX-1000H (42)大理石塗装:アンカーベース
- MX-1000H (43)大理石塗装:ヘッドブロック
- MX-1000H (44)大理石塗装:完了
- MX-1000H (45)研磨と塗膜補正
- MX-1000H (46)サブウーファー=ボディがほぼ完成
- MX-1000H (47)塗装と表面処理が佳境
- MX-1000H (48)表面加工が全て完了
- MX-1000H (49)トゥイーターの取付、フックアップ
- MX-1000H (50)アンカーベースにスパイクを
- MX-1000H (51)やらかした!ドライバー挿入不能
- MX-1000H (52)又やらかしたか! 今度は…!?
- MX-1000H (53)プレ実測用のXoverを組む
- MX-1000H (54)遂に姿を現した?
- MX-1000H (55)大きさ感を比べてみよ~
- MX-1000H (56)アメイジングな超低域
- MX-1000H (57)2way Xoverアライメント
- MX-1000H (58)アンプが燃えても工作はできる!
- MX-1000H (59)利用スキームについて解説する
- MX-1000H (60)インピーダンス計測
- MX-1000H (61)ついに始動 Ver.A音出し
- MX-1000H (62)ソースによる音質差が
- MX-1000H (63)剣の峰を歩くだと?
- MX-1000H (64)VerA-Rev01の測定
- MX-1000H (65)Xoverを改良してRev03へ。
- MX-1000H (66)低域改良して年越しだぁ
- MX-1000H (67)音質改良:VerAのFIX
- MX-1000H (68)VerAの空気録音
- MX-1000H (69)で好ましく鳴る録音
- MX-1000H (70)再始動、今度はネイティブマルチアンプにチャレンジ
- MX-1000H (71)裏蓋をバラす~ドライバ直結型へ
- MX-1000H (72)5ch分のケーブルを配線する
- MX-1000H (73)MTMのXoverを考察する
- MX-1000H (74)全体的なジオメトリを補償する
- MX-1000H (75)Ver.Bの確定、Ver.C, Dへの展開
- MX-1000H (76)Ver.Eの実力とフルレンジ単体の性能
- MX-1000H (77)最終回、けっきょくMX-1000Hとは何者だったのか?
- MX-1000H (78) Reboot! 久々のパッシヴXover Ver.A
- MX-1000H (79)パッシヴXoverの最終調整
- MX-1000H (80)サブウーファーフィルター後の最終特性

シリコンパワー ノートPC用メモリ DDR4-2400(PC4-19200) 8GB×1枚 260Pin 1.2V CL17 SP008GBSFU240B02
Synology NASを拡張した時に入れたメモリーがコレ!永久保証の上、レビューも高評価。もちろん正常に動作しており、速度余裕も生まれて快適です。

フィリップス 電動歯ブラシ ソニッケアー 3100シリーズ (軽量) HX3673/33 ホワイト 【Amazon.co.jp限定・2024年モデル】
歯の健康を考えるのならPhilipsの電動歯ブラシがお勧めです。歯科医の推奨も多いみたいです。高価なモデルも良いですが、最安価なモデルでも十分に良さを体感できる。