×

MX-1000 Homage(ほまげ)。
車が車検から帰ってこないということもあって、今年のGWはどこへも行かず運動や趣味に奔走しています。

DSP+マルチアンプのスキームを使って世界初の構成に挑みます。世界初とは言っても、小信号やディジタルのドメインで差信号を生成するこの技術じたいは、判りやすい所でいうとMacbookやiPadのサウンドチップの中には常識的に入っている技術であったりします。こういう独立ドライバかつ本格的マルチウェイ上での構成が世界初ということですね。

【ご参考】
日清紡マイクロデバイス 3Dサラウンドオーディオプロセッサ NJM2702_J.pdf
MAX9775 データシートおよび製品情報 | アナログ・デバイセズ | Analog Devices

ドライバ直結構想

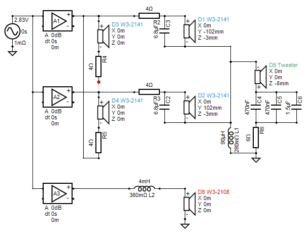
MX-1000H Ver.A の回路図

これまでは、このようなシリーズXoverを併用したマルチウェイかつL/R交差結線によるマトリクス・スキームだったものを、

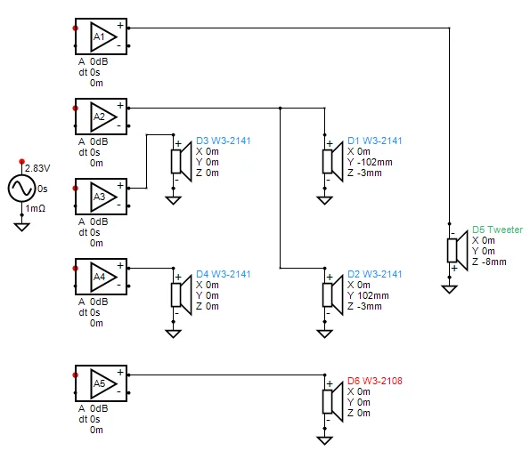
Ver.2B

全ドライバを個別にパワーアンプ直結へと改造します。
ただし、センタースピーカーD1/D2だけは2本をパラレルとしています。それはスピーカーケーブルや端子がこれ以上増えるのが嫌だから(笑)
極論すれば、ここはD1の1本だけでも良いわけです。そのほうが干渉がなくピュアーという言い方もできますし、D1+D2両方使ったほうがMTMでコヒレンスに有利という見方も出来ますね。

Ver.A  Rev03 の状態で久々に試聴してみました。
一番最初にMX-1000を聴いたときの印象は「柔らかい音だな~」という感想でしたが、改めて聞くそれは随分と様相が違っていました。その後の大幅なXover改変。また最近地味にフロントエンド系の変更/改良を加えていた影響もあるかもしれません。
非常に鮮明で隈取のくっきりした再生音です。優秀録音も良いのですが、なぜかヴォーカルモノで真価を発揮。滑舌が良いことと、その人の声の本質がかなりリアリティをもって聴こえて来ます。

ANDROMEDAのような空間のわさわさも含めた雄大で繊細微妙な空間表現は無理ですが、これは規模からして致し方無いかなと思います。

ひとしきり試聴したので、ヘッド裏蓋をひさしぶりに開腹します。

スピーカー端子の増設

久々に裏蓋を見ましたがXover素子で魔窟です。
ちょうど端子を増設したい辺りにトゥイーター用のCresendoなどの巨大なキャパシタがジャマをしている。マルチアンプ化するとこの辺りは不要になるので一部を除去します。

これだけ空けば端子を付けられそうです。

増設完了。
裏蓋はなんと8ターミナルになってしまいました。海底ちんあなごのようになってしまった。普通のラウドスピーカーシステムでは考えられないですね。

接続ケーブルの準備をします。
この辺が一番手間と時間が掛かるのだな。

ちなみに、今回初めてエーモンの圧着ペンチを使ってみました。こりゃダメですね。金属加工精度が悪いから、かしめると端子がいびつな形状になりますし電線がターミナルからはみ出してしまいます。

これしか知らなければ「こういうものなんだろう」と容認できるかも知れませんが、私はIWISSの優秀なクリンパーを知ってしまいました。あれに比べると申し訳無いですがこれはまるで燃えないゴミのように感じます。カーオーディオなどの荒々しい作業用ですかね。ワイヤーストリッパーも使ってみました。こちらはマァマァですが刃は噛むし専用品と比べればやはり大分落ちます。

端子の増設と配線が完了しました。あとはファストンで本体に接続するだけです。

これはトゥイーターのオフセット保護用のキャパシタ。100uF + 10uF。
完全なマルチアンプシステムであっても、トゥイーター用はDCオフセットの排除が必要なのです。

ヘッドブロックと結線します。
さすがにドライバー5本分ですから配線はグチャグチャです。

閉腹します。

裏蓋がターミナルまみれ。
あれ、これでは4ch分しか無いじゃないの?

しかしボディブロックを見れば、もう1ch分サブウーファのターミナルがあるのです。
トータル5chのパワーアンプが必要になります。

これでMX-1000H側の準備がすべて整いました。ただ、あと2ch分のスピーカーケーブルが足りないのですよ。スピーカーケーブルの準備が整うまでは実験も試聴もオアズケです。


【この連載の目次】

シリコンパワー ノートPC用メモリ DDR4-2400(PC4-19200) 8GB×1枚 260Pin 1.2V CL17 SP008GBSFU240B02

Synology NASを拡張した時に入れたメモリーがコレ!永久保証の上、レビューも高評価。もちろん正常に動作しており、速度余裕も生まれて快適です。

フィリップス 電動歯ブラシ ソニッケアー 3100シリーズ (軽量) HX3673/33 ホワイト 【Amazon.co.jp限定・2024年モデル】

歯の健康を考えるのならPhilipsの電動歯ブラシがお勧めです。歯科医の推奨も多いみたいです。高価なモデルも良いですが、最安価なモデルでも十分に良さを体感できる。

コメントを残す

メールアドレスが公開されることはありません。 が付いている欄は必須項目です

投稿者

KeroYon

関連投稿

公開済み記事がやっとこさ半分…?

先月私はWordPressへの記事移行を完遂しました。 ただ、それは記事がフルオープンにできたという...

アルバムジャケット完全なる洗浄+脱臭に成功!

しばらく前から続けている、中古レコードの洗浄。特にカビていたアルバムジャケットの紙の復旧。 本日、と...

ブログテーマのスティッキーを封じ込める!

Sticky とはスクロールに追従せず固定される表示のUI用語です。 私のブログは現在、[ Cont...

ドフ巡りでめまいが…。

ひさびさ。 八王子大和田店にやってまいりました。 ハードオフ/オフハウス/ホビーオフ/隣接にブックオ...

脱臭〜脱出! 臭いジャケットにサヨウナラ

中古で購入したアナログディスクがカビ臭くて辛抱たまらん!というお話でしたよね。 レコードにカビは大敵...