MX-1000 Homage(オマージュ)。
アンプが燃えてしまったから音は出せないものの、工作は進められます。(アンプは重いから、腰も重いのです)
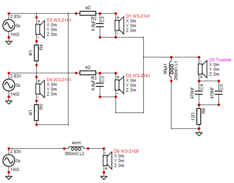
パッシヴXoverの実装
先日、シミュレーションが完了しましたので、それに従って実装をしていきましょう。その後、手持ちのパーツと整合するため、定数は少し微調整しています。その結果、一層フラットな特性になりました。(あくまでSim値ですが。)


クロス周辺が相当にフラットです。
上図でアコースティッククロスは4kHzくらいに見えてますが、実際にはフルレンジが2本駆動でフルレンジのゲイン(赤線)がガッと上がりますので、実効アコースティッククロスは5kHz周辺になると思います。狙い通りです。

こちらは”電気的な”フィルター特性です。
この歪んだ特性でフラットにつながるってことは。逆説的に言えば、計算値通りのキレイなフィルターなんて現実ドライバーに対しては全くの役立たずということです。

総合電気インピーダンス特性です。
最小下降値は、5kHz付近での3.6オームです。
お得意の強烈な特性補償のせいで低下していますが、こんなの、ハイエンドスピーカーに比べれば可愛いもんですね。2オーム切ってるモデルももはや珍しくは無いので。
ウチのアンプでも気絶せず何とか耐えきれます。

ノーマル位相とノーマル群遅延です。
グレーの点線がノーマルフェイズ、ピンクの点線がグループディレイ。
狙ったわけではないのに、なかなか良好です。特に、群遅延特性はかなり優秀な部類に入ると思います(位相特性が優秀ってことです)。さぁ、自信をもって実装を開始しましょう。
回路調整

手持ちのインダクタでは、これが最小値ですが、0.3mHは大きすぎる。これを0.1mHまで落としたいので、巻線をほどきます。

途中何度かLCメーターで測りながら、少しずつワイヤーをほどいていきます。

解き終わって、エポキシで停めたところ。
”直線の導線も大きなインダクタを持っている。”
って・・・知ってました?
解き終わって測ったときには0.1mHだったものが、ほどいた導線を切り詰めて測り直すと、0.09mHでした。ありゃ。少しほどき過ぎたか~。
解いた直線部のワイヤーが0.01mHも持ってたって事なんです。
でも、問題無いんです。シミュレーションでは、0.1mHより大きくては困る。小さい分には、0.08mH~0.09mHなら値収束することを確認できています。そういう意味では狙いどおりです。インダクタを解くときは、少し大きめの値で停めて、ワイヤーを切り詰めてから測り直しをする、というのがナレッジになります。

できあがったパーツを配線するために末端加工等々を加工を進めていきます。
今回は、1uFのキャパシタが欲しいですが、なぜかストック内に良いものがありません。過去の実験で供出しきってしまったみたいです。1uFの250Vのフィルム。有るには有るが、そちらは安物過ぎて、MX-1000Hには使いたくありません。え~い、この際だ。

これを使ってしまうことにしました。
Crecendoのポリプロキャパシタ。絶版品。超々々高級品です。これは300万円のハイエンドスピーカーにも採用はできない。採用可能性があり得るとしたら、700万円超えのウルトラハイエンドのみです。
eBayで、これの1uFを9000円で売っているのを発見しました。1個1万円近くするキャパシタなんて、ハイエンドスピーカーにすら使えないのですよ。
MX-1000Hに対しては過剰品質です。でも、デッドストックしていても、この先も出番が無いので思い切って投入することにしました。
それに、過剰品質って何なんでしょうね? キャパシタやインダクタに関する限り、オーバークオリティなんて無いのですよ。つまり、1万円出そうが10万円出そうが、キャパシタやインダクタの性能は「悪い」ってことなんです。私がディジタルクロスオーバーにこだわる最終理由もその辺です。


こんな風に頻繁に開けて、メンテナンスや変更の実験が出来るのがコイツの良いところ。この先も、何度も開ける羽目になるでしょう。

パーツを取り付けるためのタッカーを打っていきます。あまり旨くいきません。

最初はこちら向けにインダクタを取り付けてみましたが、グラつきが大きくて美味くありません。

こちら向けに取り付けたら、ガタツキが無くなり美味くいきました。
いずれにせよ、タッカーは上手くいきません。
タッカーの刃を50本くらいは無駄にしたでしょうか。打っても90%は先端がひん曲がってしまい、木材に入ってゆきません。どうやら、ニスで補強塗装したMDFは表面硬度が高すぎて、タッカーの刃を跳ね返してしまうらしいです。

太めのタイラップをネジ止めしてみました。こちらの方がよほどキレイで上手く行きます。こっちで取付ることにしました。

パーツの配線が完了したところ。
あとは本体側と結線するだけです。
えっコレがフルレンジを使っているマトリクススピーカーなの? と、長岡一派が観たらゲロ吐きそうなくらい複雑な絵面です。ただ、こちらを採用した方が物理特性が2桁くらい良いので、こちらの方がベターと考えています。
私は数値的な物理特性の良さと、実際の音の良さのみに興味があるのであり、衒学的/文学的/先入観的/心理操作的な優位性にはまったく興味がありません。
パッシヴラジエーターを調整する
2つのパッシヴラジエーターは、時期をずらして発注したためか、左右で違うブツが到着してしまったのです。

左右で違うのが判るでしょうか? リアーバスケットが在るタイプと、無いタイプ。
どっちでもいいけど、左右で違うのはキモチワルイですよね?そこで、もう1個オーダーしてみました。どちらが到着するかは読めないが、このどちらかと同じモノが到着するだろうという想像です。
で、
結論としては右側。リアバスケットの無いタイプが到着しました。(そちらの方が私の好みです。)

爪付きナットを接着してウェイトを着けられるようにした様子(左)
質量付加して調整している様子(右)
測定ではFsが2個に分離しなかったので、質量を増やしてチューン周波数を下げようという算段です。ただし、何グラム付加すれば良いのかは測定しないと判りません。
PRsのFsやQを測定する技法。まったく無くは無いのですが、相対値から逆算するかなり厄介な手法で、ウェイトチューンで調子しちまった方が手っ取り早いのは間違いないのです。SEASのPRsにも公称スペックは有りました。が、全くアテにならない数値でしたので、結局は実測調整が必要でした。

結局、左右とも+15gくらいのマスを追加しました。16cmのウーファーくらいのトータルマスになっているかと思います。しばらくはこれで様子見をします。
インピーダンス計測、マグニチュード計測など、正しい測定環境を持っていないとPRsの調整は厳しいんじゃないかなと思います。


ケーブルは立てないと届かない長さなので、下の方から徐々に結線していきます。
しっかし。。。見れば見るほどゴチャついた裏蓋やな~。

閉腹手術、終了~です
さあさあ、あとはアンプを直すだけだ。(腰重っ)
暇を作ってでもやるぞー。
【この連載の目次】
- 次のスピーカーは奇行種を作ってみたーい
- Matrix: MX-1000の構想その2
- チビ鬼ウーファーの再設計:MX-1000
- MX-1000、圧迫感はどんな感じ?
- マトリックス用の板をオーダーしちゃった!
- MX-1000H (1)コンセプトと構造のご紹介
- MX-1000H (2)基礎設計
- MX-1000H (3)システムトポロジ
- MX-1000H (4)ボード加工図面
- いろいろなモノ、ぞくぞく着弾~
- MX-1000H (5)箱の組立手順
- MX-1000H (6)エンクロージャー材料も到着
- MX-1000H (7)木材にナンバーを
- MX-1000H (8)設計変更と木材ケガキ
- MX-1000H (9)中華パーツ着弾するが買物失敗
- MX-1000H (10)ボード二次加工開始~穴開け
- MX-1000H (11)トリマーで角穴を空ける手法
- MX-1000H (12)トゥイーターを選定するよ
- MX-1000H (13)バッフルのフラッシュマウント加工
- MX-1000H (14)フラッシュマウント加工の2
- MX-1000H (15)内部板材の二次加工
- MX-1000H (16)ミッキーさん耳加工
- MX-1000H (17)ミッキー耳貫通とバスレフポート
- MX-1000H (18)最大の角穴とマグネット干渉部のザグリ
- MX-1000H (19)ミッキー板の完成と、トリマー選びの大失態の話
- MX-1000H (20)左右スラントバッフルの切除加工、新トリマーよ頼む
- MX-1000H (21)スピーカー端子の穴!…とチョイ斜め削り
- MX-1000H (22)鬼目と爪付きをひたすら打ち付ける
- MX-1000H (23)仮組みをしてみる
- MX-1000H (24)マトリクスヘッド-組立開始
- MX-1000H (25)組立手順をチョイ変更
- MX-1000H (26)左右スラントバッフルを接着
- MX-1000H (27)面取り、ガスケット制作など
- MX-1000H (28)底板接着とインナー塗装
- MX-1000H (29)サブウーファーポートの成型
- MX-1000H (30)ヘッドのエッジカットと整形
- MX-1000H (31)ヘッドの下塗装、サブのボディ組立
- MX-1000H (32)サブの側板と、小鼻
- MX-1000H (33)ボディの組立完了
- MX-1000H (34)ボディとベースの下塗装開始
- MX-1000H (35)ひたすら研磨塗装研磨塗装研磨塗装…(以下略
- ah〜自作のラウドスピーカーは〜、意外に高い高いよ〜、びっくらこいた〜びっくらこい〜た〜だった件
- MX-1000H (36)サーフェイサーで塗装工程も佳境
- MX-1000H (36.2) 用のスピーカーベース
- MX-1000H (37)塗装の下処理がすべて完了
- MX-1000H (38)ボディをザラザラ・コンクリート調へ
- MX-1000H (39)ボディ仕上げとパッキン制作
- MX-1000H (40)マーブル塗装のジグ準備
- MX-1000H (41)鼻カッパー
- MX-1000H (42)大理石塗装:アンカーベース
- MX-1000H (43)大理石塗装:ヘッドブロック
- MX-1000H (44)大理石塗装:完了
- MX-1000H (45)研磨と塗膜補正
- MX-1000H (46)サブウーファー=ボディがほぼ完成
- MX-1000H (47)塗装と表面処理が佳境
- MX-1000H (48)表面加工が全て完了
- MX-1000H (49)トゥイーターの取付、フックアップ
- MX-1000H (50)アンカーベースにスパイクを
- MX-1000H (51)やらかした!ドライバー挿入不能
- MX-1000H (52)又やらかしたか! 今度は…!?
- MX-1000H (53)プレ実測用のXoverを組む
- MX-1000H (54)遂に姿を現した?
- MX-1000H (55)大きさ感を比べてみよ~
- MX-1000H (56)アメイジングな超低域
- MX-1000H (57)2way Xoverアライメント
- MX-1000H (58)アンプが燃えても工作はできる!
- MX-1000H (59)利用スキームについて解説する
- MX-1000H (60)インピーダンス計測
- MX-1000H (61)ついに始動 Ver.A音出し
- MX-1000H (62)ソースによる音質差が
- MX-1000H (63)剣の峰を歩くだと?
- MX-1000H (64)VerA-Rev01の測定
- MX-1000H (65)Xoverを改良してRev03へ。
- MX-1000H (66)低域改良して年越しだぁ
- MX-1000H (67)音質改良:VerAのFIX
- MX-1000H (68)VerAの空気録音
- MX-1000H (69)で好ましく鳴る録音
- MX-1000H (70)再始動、今度はネイティブマルチアンプにチャレンジ
- MX-1000H (71)裏蓋をバラす~ドライバ直結型へ
- MX-1000H (72)5ch分のケーブルを配線する
- MX-1000H (73)MTMのXoverを考察する
- MX-1000H (74)全体的なジオメトリを補償する
- MX-1000H (75)Ver.Bの確定、Ver.C, Dへの展開
- MX-1000H (76)Ver.Eの実力とフルレンジ単体の性能
- MX-1000H (77)最終回、けっきょくMX-1000Hとは何者だったのか?
- MX-1000H (78) Reboot! 久々のパッシヴXover Ver.A
- MX-1000H (79)パッシヴXoverの最終調整
- MX-1000H (80)サブウーファーフィルター後の最終特性

シリコンパワー ノートPC用メモリ DDR4-2400(PC4-19200) 8GB×1枚 260Pin 1.2V CL17 SP008GBSFU240B02
Synology NASを拡張した時に入れたメモリーがコレ!永久保証の上、レビューも高評価。もちろん正常に動作しており、速度余裕も生まれて快適です。

フィリップス 電動歯ブラシ ソニッケアー 3100シリーズ (軽量) HX3673/33 ホワイト 【Amazon.co.jp限定・2024年モデル】
歯の健康を考えるのならPhilipsの電動歯ブラシがお勧めです。歯科医の推奨も多いみたいです。高価なモデルも良いですが、最安価なモデルでも十分に良さを体感できる。