MX-1000Homage(オマージュ)。
本日も長大な理屈の記述と、延々詰まらない解析のお話がつづきます。理屈の嫌いな方、必ずしもオーディオを科学的に解明したいとまで思わない方は今すぐ離脱をオススメします。
フルレンジとトゥイーターは一般的なパッシヴXoverで融合しますので、本日はそこの特性補償と整合をシミュレーションします。
測定用のセットアップ
拙宅のminiDSPを利用すると、テストにおける計測対象のスイッチングも実にカンタンなのです。
例えば、

こちらはSub Woofer「だけ」を計測していた時のセッティングです。
一般的なシステムで、モノラル信号を生成するのはタイヘンですが、miniDSPならばINPUT1とINPUT2を双方ONにすることで、勝手にモノラル信号がch6から出力されます。(つまりアナログによるミキシング回路は不要ということです)

同様に、こちらはFullRange(W3-2141)のみを計測するときのセットアップです。

同・トゥイーターのみを計測するときのセットアップです。
このように、ブロック(ch)毎のMUTEをOFF/ONするだけで、計測スイッチができますし、必要に応じて保護フィルターを稼働することも可能です。
また、この実測プロセスでドライバー相互の音圧差もほぼ掌握できてしまいます。
まとめますと、DSPクロスオーバーを導入するとオールオーバーシステム計測もドライバ単体計測も非常に楽チンです。もちろんXover微調整も赤子の手をひねります。
フルレンジとトゥイーターの裸特性実測
上記セットアップを用いて、距離80cmでのファーフィールド計測を行います。


今回はトゥイーター高さ軸上を基準値としてファーフィールド計測を行いますので、高さは床上78cmです。いつもの許容時間窓スプシで計算してみると、許容できるタイムウィンドウは2.8ms未満です。さすがにそれでは中低域まで解析できませんので、5msまでは拡張します。
ANDROMEDAに比べると計測点が低くなっていますので、それだけでも擬似無響計測には不利になっています。
単純にドライバの無響計測がしたいだけなら、ニアフィールドで良いんでないの?その通りなんですが、それだとエンクロージャーの形状や実装形態の影響を掌握できません。ラウドスピーカー「システム」としてのシミュレーションを行う為には、エンクロージャー実装状態でのジオメトリ及びバッフルステップを全て含んだ上での実測を行う必要があります。
結論から行きましょう。

グリーンがトゥイーター。
ムラサキがフルレンジW3-2141の実測値です。
表示には失敗していますが、それぞれ位相特性も計測できています。
それらドライバー、個々のFRDファイルを準備して、パッシヴクロスオーバーのシミュレーションを行っていくわけです。
ちなみにW3-2141の位相特性は、フルレンジにしてはかなり優秀な部類でした。ただし、6kHz周辺まで、ね。
各ドライバーの実測値を、FRDファイルに収納して、後段のXoverシミュレーションに備えます。
インピーダンスカーヴの実測
次に、実装状態での各ドライバのインピーダンスを計測します。
まずはフルレンジ。

おかしーですねぇ~。
PRsなのに、山がひとつだけ。パッシヴラジエーターの山が見えません。
これはどういうことなのかというと、PRsの共振周波数が高すぎて、ドライバのFs共振に吸収されてしまっているのだと思います。
PRsはまだ未調整です。錘を加えるなどしてチューニングをすすめていけば、もうひとつの山も現れるかも知れません。(つまりですね、先は長いってコトですよ。)
500Hz~2kHzに少々ガタガタした起伏が見られます。これは良くある現象で、一番可能性の高いのがサラウンドの逆共振。そして、背面の吸音不足や形状効果による共振。(つまり、信号伝送における所謂”反射”です)
次はトゥイーター。

はい、ファブリックドームのトゥイーター。Fsは1600Hz周辺にあるようです。
高域側のインピーダンス上昇の低さ。これはインダクタンス成分の少なさを表しています。このカーヴ、覚えておいてくださいね。そして、ウーファーやフルレンジのそれと比較してみてください。
実測できたこれらのインピーダンスカーヴを、ZMAファイルに収納しておきます。
・・・オマケ。
サブウーファーのインピーダンスカーヴも観ておきましょう。

サブウーファーのインピーダンス。
見事です。(見慣れていない方だとこれの何が見事なのか全く判らないと思いますが)計算どおりに6次を形成する3つのPoleがカーヴ上に表現されている。そして、ポート共振周波数がチューニング通りの点に現れています。これはサブウーファーがまさに「設計どおりに」動作してくれていることを可視化して表しています。
惜しむらくは一番右側の極の値が高すぎるのですが、これはブレイクインが進んで設計値に近づいていくと、自然と適正な値に落ち着いていくものと思われます。
さて。このカーヴの高域の値。2kHzで50オームにも達していますね。さきほどのトゥイーターやフルレンジとは全く異なる性質を見せています。これこそがまさに「ドライバの設計最適化」です。単に口径が大きかったり小さかったりするわけではないんです。
これらのうち「どれが最高」ということではなく、それによって特質が生まれています。例えば、サブウーファードライバはインダクタが増えて高域位相が回るし高い音が出なくなるが、かわりに大振幅に強くなります。
トゥイーターはインダクタが減って高域特性がよくなり位相特性も優秀になるが、かわりに大振幅にからっきし弱くなります。
フルレンジが一番中途ハンパで、大振幅に強いわけでもなければ、高域で位相特性がよいわけでもない。だからMX-1000Hではミッドレンジ的な利用をしています。
Xoverシミュレーション
さきほど実測して準備した、FRD(振幅+位相), 及びZMA(インピーダンス)をVituixCADに喰わせて、シミュレーンションを行いました。
シミュレーションの最終結論から示すと、以下のとおりです。

赤がフルレンジ1本分の特性。
ピンクがトゥイーター1本の特性。
グリーン点線は、フルレンジ2本とトゥイーター1本の合成特性です。

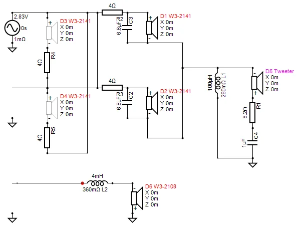
結論としてのスキームがこちら。回路図こそ変化していないものの、最初に準備していた計算だけの定数とはまったく違う値に変わっています。
トゥイーターのR1、8.2オーム抵抗がポイント。ややブライトな音色だな?と思った場合は、ここを15オームあたりにすると容易に調整が可能です。
・・・ところで元々準備していた定数をそのまま利用していたら、特性はどうなったのでしょうか?

緑点線が合成特性です。滅茶苦茶ですね~。ドライバが線形だったら鬼フラットになっていたはずなんですが?
なぜ、FRD(振幅,位相)やZMA(インピーダンス)の事前実測が必要なの?
実にカンタンな話です。現実のラウドスピーカー・ドライバは、
- SPLがフラットではありません。
- 位相特性が直線ではありません。
- インピーダンスが全域で同じ値(8Ω)ではありません。
電気的フィルターは上記全ての影響を受けるんです。(電気電子回路理論を学んでください)だから、それらの値変動を配慮せずにクロスオーバーを計算するとメタメタな特性になってしまうのです、それも必ずです。計算だけで作られたクロスオーバーはほぼゴミです。今すぐに棄てましょう。
Xoverのシミュレーションができました。これで「必ず満点」と出来るわけではありませんが、少なくともメクラ撃ちではなくなりました。ここから回路実装に移行します。
フライング視聴
悪いクセです。
実は、実験の過程でガマンができず、少し音を聴いてしまったんですよね。(ビルダーとして、あるまじき行為。)
ただし結線の都合上、モノーラルですが・・・
私の場合、特に回路なんか組まずともすぐさまフラットな特性で視聴できる環境(チート)を持っているんですが、それでもパッシヴに拘っている理由は、「誰にでも使えるスピーカー」に仕上げたかったからなんです。
(視聴時のセットアップ)

テキトーなXoverを準備して、テキトーなジオメトリでモノラル音で音楽を鳴らしました。センターのフルレンジ1本だけが鳴っており、ほかの3本はMUTEです。

そのときの総合バランスがこちら。
ただのBlendedですから正しく無響特性ではありませんが、有響室でのバランスは判ります。
中低域のディップが少し気になりますね。この傾向は予め想定できていたのですが、これがセンター2本になるとどうなるのか?少し対策を考えたいです。PRsのチューンで何とかなると期待したいです。
この状態での「音質」ですが、現段階で詳述は避けておきます。しかし既にただならぬポテンシャルを感じさせる。熱く艶めかしく生々しい。モノラルでもこれかよ…。ドーピングしまくったKENWOOD LS-11ESでさえ全く相手にならない印象。無加工のKENWOODが軽自動車とするならば、こちらはさしずめフォーミュラカーのイメージ。
ただ、最終的な感想は、パッシヴクロスオーバーが完成して結線してからに譲りたいと思います。
【この連載の目次】
- 次のスピーカーは奇行種を作ってみたーい
- Matrix: MX-1000の構想その2
- チビ鬼ウーファーの再設計:MX-1000
- MX-1000、圧迫感はどんな感じ?
- マトリックス用の板をオーダーしちゃった!
- MX-1000H (1)コンセプトと構造のご紹介
- MX-1000H (2)基礎設計
- MX-1000H (3)システムトポロジ
- MX-1000H (4)ボード加工図面
- いろいろなモノ、ぞくぞく着弾~
- MX-1000H (5)箱の組立手順
- MX-1000H (6)エンクロージャー材料も到着
- MX-1000H (7)木材にナンバーを
- MX-1000H (8)設計変更と木材ケガキ
- MX-1000H (9)中華パーツ着弾するが買物失敗
- MX-1000H (10)ボード二次加工開始~穴開け
- MX-1000H (11)トリマーで角穴を空ける手法
- MX-1000H (12)トゥイーターを選定するよ
- MX-1000H (13)バッフルのフラッシュマウント加工
- MX-1000H (14)フラッシュマウント加工の2
- MX-1000H (15)内部板材の二次加工
- MX-1000H (16)ミッキーさん耳加工
- MX-1000H (17)ミッキー耳貫通とバスレフポート
- MX-1000H (18)最大の角穴とマグネット干渉部のザグリ
- MX-1000H (19)ミッキー板の完成と、トリマー選びの大失態の話
- MX-1000H (20)左右スラントバッフルの切除加工、新トリマーよ頼む
- MX-1000H (21)スピーカー端子の穴!…とチョイ斜め削り
- MX-1000H (22)鬼目と爪付きをひたすら打ち付ける
- MX-1000H (23)仮組みをしてみる
- MX-1000H (24)マトリクスヘッド-組立開始
- MX-1000H (25)組立手順をチョイ変更
- MX-1000H (26)左右スラントバッフルを接着
- MX-1000H (27)面取り、ガスケット制作など
- MX-1000H (28)底板接着とインナー塗装
- MX-1000H (29)サブウーファーポートの成型
- MX-1000H (30)ヘッドのエッジカットと整形
- MX-1000H (31)ヘッドの下塗装、サブのボディ組立
- MX-1000H (32)サブの側板と、小鼻
- MX-1000H (33)ボディの組立完了
- MX-1000H (34)ボディとベースの下塗装開始
- MX-1000H (35)ひたすら研磨塗装研磨塗装研磨塗装…(以下略
- MX-1000H (36)サーフェイサーで塗装工程も佳境
- MX-1000H (36.2) 用のスピーカーベース
- MX-1000H (37)塗装の下処理がすべて完了
- MX-1000H (38)ボディをザラザラ・コンクリート調へ
- MX-1000H (39)ボディ仕上げとパッキン制作
- MX-1000H (40)マーブル塗装のジグ準備
- MX-1000H (41)鼻カッパー
- MX-1000H (42)大理石塗装:アンカーベース
- MX-1000H (43)大理石塗装:ヘッドブロック
- MX-1000H (44)大理石塗装:完了
- MX-1000H (45)研磨と塗膜補正
- MX-1000H (46)サブウーファー=ボディがほぼ完成
- MX-1000H (47)塗装と表面処理が佳境
- MX-1000H (48)表面加工が全て完了
- MX-1000H (49)トゥイーターの取付、フックアップ
- MX-1000H (50)アンカーベースにスパイクを
- MX-1000H (51)やらかした!ドライバー挿入不能
- MX-1000H (52)又やらかしたか! 今度は…!?
- MX-1000H (53)プレ実測用のXoverを組む
- MX-1000H (54)遂に姿を現した?
- MX-1000H (55)大きさ感を比べてみよ~
- MX-1000H (56)アメイジングな超低域
- MX-1000H (57)2way Xoverアライメント
- MX-1000H (58)アンプが燃えても工作はできる!
- MX-1000H (59)利用スキームについて解説する
- MX-1000H (60)インピーダンス計測
- MX-1000H (61)ついに始動 Ver.A音出し
- MX-1000H (62)ソースによる音質差が
- MX-1000H (63)剣の峰を歩くだと?
- MX-1000H (64)VerA-Rev01の測定
- MX-1000H (65)Xoverを改良してRev03へ。
- MX-1000H (66)低域改良して年越しだぁ
- MX-1000H (67)音質改良:VerAのFIX
- MX-1000H (68)VerAの空気録音
- MX-1000H (69)で好ましく鳴る録音
- MX-1000H (70)再始動、今度はネイティブマルチアンプにチャレンジ
- MX-1000H (71)裏蓋をバラす~ドライバ直結型へ
- MX-1000H (72)5ch分のケーブルを配線する
- MX-1000H (73)MTMのXoverを考察する
- MX-1000H (74)全体的なジオメトリを補償する
- MX-1000H (75)Ver.Bの確定、Ver.C, Dへの展開
- MX-1000H (76)Ver.Eの実力とフルレンジ単体の性能
- MX-1000H (77)最終回、けっきょくMX-1000Hとは何者だったのか?
- MX-1000H (78) Reboot! 久々のパッシヴXover Ver.A
- MX-1000H (79)パッシヴXoverの最終調整
- MX-1000H (80)サブウーファーフィルター後の最終特性

シリコンパワー ノートPC用メモリ DDR4-2400(PC4-19200) 8GB×1枚 260Pin 1.2V CL17 SP008GBSFU240B02
Synology NASを拡張した時に入れたメモリーがコレ!永久保証の上、レビューも高評価。もちろん正常に動作しており、速度余裕も生まれて快適です。

フィリップス 電動歯ブラシ ソニッケアー 3100シリーズ (軽量) HX3673/33 ホワイト 【Amazon.co.jp限定・2024年モデル】
歯の健康を考えるのならPhilipsの電動歯ブラシがお勧めです。歯科医の推奨も多いみたいです。高価なモデルも良いですが、最安価なモデルでも十分に良さを体感できる。