6ch MOS-FETパワーアンプ、またまた故障です。
懲りないねぇ。ホントに。
言い訳するわけじゃないし、そんなに経験豊富でもないですが、こんなに自作セットでトラブるのは初めてに近いです。
ああ、でも若い頃にMOS-FETを静電気で飛ばした事なら何度もあるか・・・。
また電源が入らなくなりました。
ヒューズが切れたか、抵抗が切れたか。
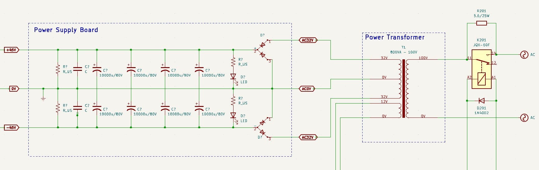
でも経験則からしてどうせ同じ箇所でしょう。5.6Ω/25Wがオープン故障したのです。
メタルクラッドの中身は巻線抵抗。
巻線抵抗はその構造上、内部のニクロム線が過電流で断裂する。だから必然的にオープンになるはず。これ幸いです。

へたに無誘導だったりすると、逆に危ないということなのかな?
で、ヒューズか抵抗かはまだ判らないのですが、いずれにせよ分流抵抗は交換することにしました。
同じ定格のものに入れ替えて二度断裂するということは、それは2個とも同ロットが初期不良という可能性も無くはありませんが、基本的には耐性が足りなかったのだと考えています。
本当はヒューズ交換で済ませたいところ、まるでヒューズのように抵抗を交換してますね。これで最後にしたいものです。

現在のメイン電源部。
一次側のシャント抵抗には 5.6 Ω/25W が宛てられています。
これで耐力は十分と考えていましたが、想像以上にトロイダルトランスの内部抵抗はゼロに近く、総合80,000uFのキャパシタダムへの突入電流は想像するより苛烈だったと見るべきでしょう。なので、この抵抗の定格を上げます。
具体的にはまず、50W品に置き換えます。7Aヒューズは切れないが抵抗が切れたということは、想像以上に初期電流が大きいのだろうと仮説し、抵抗値も上げます。これは起動が遅くなり別の問題が出るのであまりやりたくは無かったのですが、5.6オームを10Ωへ嵩上げしようと考えています。最初期突入電流が半分。抵抗の耐力は2倍。よってざっと4倍くらいのデュラビリティが得られないかな?との算段です。
もしこれでも切れたら、もっと抜本的な改善案を考えねばなりません。たとえば抵抗値をうんと上げてリレーも二段構えにするなどですね。
もちろん気が重いし追加課金も掛かっていますが、修理も趣味、愉しみの延長と考えることにしました。(実際そうだし)
修理はパーツ到着待ちです。

シリコンパワー ノートPC用メモリ DDR4-2400(PC4-19200) 8GB×1枚 260Pin 1.2V CL17 SP008GBSFU240B02
Synology NASを拡張した時に入れたメモリーがコレ!永久保証の上、レビューも高評価。もちろん正常に動作しており、速度余裕も生まれて快適です。

フィリップス 電動歯ブラシ ソニッケアー 3100シリーズ (軽量) HX3673/33 ホワイト 【Amazon.co.jp限定・2024年モデル】
歯の健康を考えるのならPhilipsの電動歯ブラシがお勧めです。歯科医の推奨も多いみたいです。高価なモデルも良いですが、最安価なモデルでも十分に良さを体感できる。