
さて、前回。
miniDSPでオプティマイズした上でのクロスオーバーを実施。赤の市販状態から、緑の状態まで改善したわけですね。この状態で音楽視聴をしていきましょう。

[Roon Core] – [WiiM Ultra] – [Flex Eight] – [自作MOS-FETアンプ(4ch分使用)]
という再生系になります。スタンドに乗せて、比較的きっちりとセットアップして聴いてみました。
聴感上の感想文
ありきたりな感想になりますが、本当に驚きました。大した期待もなく聴きましたが、これは大変な代物です。
改良前の素のD-N7はミニコンポ用然とした音で、いかにも安物特有の、箸にも棒にもかからない音質でした。激変、別物。少なくとも安物のそれではなく、相当に高いポテンシャルを聴かせる。
これは下手をすると、過去のLS-11ESをパッシヴクロスオーバーで徹底ドーピングしたときを上回る変化量かも。いやいや、確実にあれは上回っているし少なくとも今聴けてる音はLS-11ES改よりも上。
その音質の特徴を一言で表すと、「中域・高域において拾い上げる情報量が特大級に多い」です。
ANDROMEDAは、ソースに含まれる情報を細大漏らさずにすべて拾い上げ、空間へ克明に分離飛翔させますが、このスピーカーはそれと非常に似通った表現をします。音数が特に多く、その拾った音が鮮明に相互分離して空間定位します。その表現のしかたがANDROMEDAにとても似ている。肉薄していると言っていい。
これは大変なことです。ウチは(たいした価格のものは無かったにせよ)内外の数十モデルにおよぶ中古メーカー製ラウドスピーカーが、入れ替わり立ち替わり駆け抜けていきました。がこういう音の出方をする市販品はおそらく初めて。(・・・といっても改造ありきの前提ですが。素のままじゃこんな音は逆立ちしたって出ない。)
等身大であるかはともかくとして、それだけ情報量があるから音離れと音場感も素晴らしいです。スピーカーの存在を完全に無視して前後左右にサウンドステージが出来上がるのはAMDROMEDAと同じ。ただ、

楽音そのものは鮮明でギョッとするほどのリアリティが出せるのですが、周りの空間感が希薄。ぼんやりしている。
左がANDROMEDA。右がONKYOです。これは不思議な感じ。巨大な教会やホールの空間は現出しない。これは帯域幅からして無理からんところでもあるかも知れません。
では、この音はダメなのかというと全然そんなことはない。例えばポピュラー系やJAZZ系の音場なんてどうせいんちきでまがいものなのだから、そんなソースでは最大効果を発揮します。何の不満もない。それでもこれは音像型よりは音場型寄りの音質だと思うのです。楽音のリアリティよりは、空間に浮遊するステージの出来かたに凄みと特長があるためです。
市販製品を語るときに私はよく「長い時間聴いていられるか」「苦痛」のような話をします。コレは苦痛どころか、聴いていれば喜びや驚きすらある。聴いていて魅力の方が瑕疵に勝ります。これは大変なこと。減点はたくさんあるが、加点が一杯付くタイプのスピーカーになりました。
弱点
もちろん欠点や課題はたくさんありますから、一応挙げておきましょうね。
バスレフならではの汚く濁った低音〜中低域
「澄み切った透明な低音」というのは本当に実現が難しいんです。少なくとも私は拙い経験のなかで市販品で本当に透明な低音は聞いたことがない。(もう少し正確に書くと、ウルトラレア。100台に1台くらい)
ことにバスレフ型を採用したのならそれは最初から諦めたほうが無難です。

このスピーカーシステムの場合も大口径のポートノイズと前面位相干渉で特性の乱れがみられます。が、特性以上に音には”濁り”が感じられる。これは本当に惜しいです。中域〜高域に光るものがあるだけに。試しにminiDSPで低域をカットしてみると、とたんに音が澄んで音場も良くなるんです。つまり、再生音を汚している元凶のほとんどが低域〜中低域だと分かります。ポートを塞いでスコーカーとして運用すればさぞや・・・と夢想してしまいます。

こちらは比較のためANDROMEDA – Gammaの中低域。70 – 1000Hz不気味なまでにフラット。ドライバが優秀なだけでなくポート干渉の濁りや群遅延劣化が最小限だから音が澄み切るんですね。その違いは特性図以上です。
ステージの輪郭や圧倒的マッスは出ない
前述のとおりです。まあこれは規模からしてもfレンジからしても仕方のない所はあります。

高域端にわずかなブライトネス
これは、高域端を極端にドーピングしている弊害もあるかも知れません。
オリジナルとは比較にならない解像力を手にした恨みとして、やや高域に独特の輝きがあります。ガラスの破片のような、シャラシャラ、キラキラした感じ。そう表現している時点で、ナチュラルなままではない。僅かなキャラクターやカラーレーションがあるということです。ただ、これは不快な輝きや艶ではない。心地よい輝き。
同じ高域が立った音でも、フルレンジの分割振動(ひずみ)により耳に突き刺さって長時間聴いていられない高域の荒れとは違います。
ケブラー臭さ

以前もケブラー固有のキャラクターについて語ったことがあります。
ただ、これはケブラーじゃなくてグラスファイバー系なのかな?いずれにせよ、ケブラーでいつも感じる繊維が擦れ合ったとき特有のカラーレーションを、これでも感じました。ただ、口径が小さめのためでしょうか。気になるレベルではなく本当にかすかに。
レンジが狭い

高域側はともかくとして、低域はやはり伸びが足りないです。それでも、このサイズで70Hzまでは十分に伸びているので、ほとんどのソースに対してはこれでも十分なのです。
それと、コレ単体で低域が足りなくても決定的な弱点にはならない。ウーファーを加えて3wayにしたって良い。
試しにこれにXbassを加えても鳴らしてみましたが、やはりチートですね。一層の異次元再生音でした。
私も長年オーディオをやっているから、強い「アンコンシャスバイアス」があります。
例えば、「ONKYOに音のよいラウドスピーカーなんて、一台も在りっこない。」という決めつけ。これは経験値がそう言わせてるので単なる偏見かつ先入観ですが、本当によい出会いがひとつもなかったのです。むしろ、音質では最悪体験ばかり。しかし、陳謝します。思い込みでした。こんなに素晴らしい音も聴けるとは・・・それもこんなに安物で。ただ、ツルシの状態でこの音ではなかったので、案外思い込みが思い込みで無いかもしれませんが。
パッシヴXoverでの最適化の構想
さあ、これでD-N7xxシリーズも終わり。あとは処分するだけ・・・。
のはずだったのですが、ここへ来て欲が出てしまいました。
miniDSPでこれほど変革できたということは、おそらくはパッシヴも、これを越えるとは言わないまでも、肉薄できる音が出せるのではないか? どのみち処分は間違いないのですが、人に行き当たるのであれば、少しでも良い音にした状態で渡れば・・・と思ってしまったのでした。そのくらい、今回の体験はとんでもないポテンシャルを感じたのです。
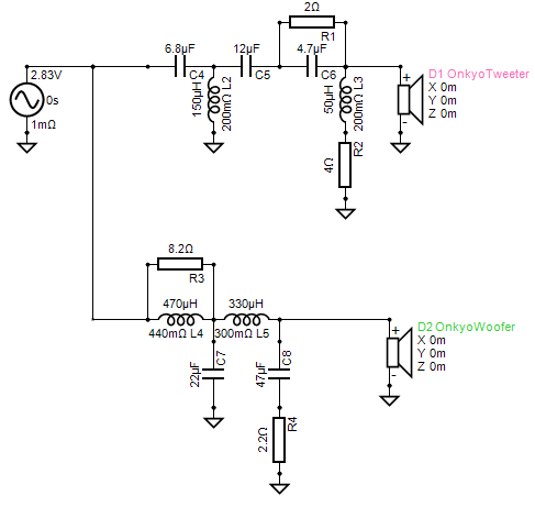
しかしminiDSPでの実装内容を見ると、片chだけで、
- ノッチ2セット
- シェルフ2セット
- LR4のスロープを2セット
これをそのままアナログ回路としてアペンドすると、とんでもない素子数になるし、コストも掛かるし、箱の内容積を圧迫するくらいの嵩(カサ)になります。
少しでも、素子を畳み込んでコンパクトにならないかなと、こねくり回してみたのがこちら。

そしてこのときの合成特性がこちら。

んん〜、特性だけならminiDSPに「そんなには…」負けていない。音もいい線まで行きそうです。
ただ、この特性を実現するのに「善い子のみなさんは絶対に真似をしてはいけない」禁忌技も使っていて、だから

インピーダンスが2オームに限りなく漸近してしまう箇所があります。極度の高域補償の恨みですね。

さぞや位相特性は最悪だろうなと思ったら。そう悪くもない。群遅延が低域で極度劣化しているのはバスレフだから。ご愛嬌。
・・・というわけで、パッシヴでも中々良いセン行けそうなのですが、これは夢想のみで実現せずに終わりそうです。なぜって、総計26パーツですか? インダクタはどんなにゴミように貧弱なものでもひとつ400〜600円はするのですよ。妥協しまくっても合計予算は15,000円を超えそうです。1,500円で買ったジャンクに15,000円ぶっ込むという勇気は到底持てそうにないのです。実装も大変、箱に収まるかも怪しいですし。(今回のケースではLS-11と違い、箱に収まらないと意味がありません)

シリコンパワー ノートPC用メモリ DDR4-2400(PC4-19200) 8GB×1枚 260Pin 1.2V CL17 SP008GBSFU240B02
Synology NASを拡張した時に入れたメモリーがコレ!永久保証の上、レビューも高評価。もちろん正常に動作しており、速度余裕も生まれて快適です。

フィリップス 電動歯ブラシ ソニッケアー 3100シリーズ (軽量) HX3673/33 ホワイト 【Amazon.co.jp限定・2024年モデル】
歯の健康を考えるのならPhilipsの電動歯ブラシがお勧めです。歯科医の推奨も多いみたいです。高価なモデルも良いですが、最安価なモデルでも十分に良さを体感できる。