およそ半世紀前のラウドスピーカー、DIATONE DS-25B、修理と整備が完了して視聴も終わりました。
最後に諸特性を計測して完了したいと思います。
特性の測定
まずは結論、軸上の振幅周波数特性から。

高域側は測定距離80cm、時間窓5ms、多少の反射は拾っているものの、スムージングを外してもほとんど形が変わらないことから良好な特性で取れています。低域側はニアフィールドです。ただし、ウーファーコーンとポートは一緒に拾うようにしたので、低域端に行くと若干無響室とずれがあると思います。
それでも、メーカー発表の低域下限とほぼ同じ形をしている (/ 80Hz付近からロールオフ開始) ので、ある程度は信用して良い。
青が総合特性。黄色はポート近接です。

ポートはポート外の音を遮蔽するフェルトを用いて計測しました。
やはりかなりの量の中域がポートから漏れています。-15dBという所かな?40Hz未満になると、ポートとコーンが完全に逆相となるため打ち消しが生じて総合音圧はむしろ下がります。
総合特性は聴感の想像とやや一致します。やや吊り橋で、高域と低域に特徴というか個性があって、主張が強い感じがする。ただ、思ったよりもずっと整っている。これは立派です。ポートにフェルトを突っ込んだ方の測定はしていませんが、低域のピークとクセがなだらかに抑えられて、ほとんどの一般人にとって支障のない音質になるんじゃないでしょうか。
特にクロス周辺の整った接合は見事。ウーファーのメカニカルフィルター、それからコルゲーションの入って内部損失の極めて大きなウーファー。10inchにも関わらず2kHzまでは大きな暴れもピークもなく、位相も乱れず、緩いスロープのフィルターでも無理なく繋げられる設計。トゥイーターも5cm径ながらリングコーンとチタンドームで音域を広く確保し、バックチャンバーを大きくとって低域側にも余裕を作る。普通は「10inchの2wayなんて無茶」なのですよ。そこをすんなり成立させてしまうのは、2S-305などで培われた確かなる知識と経験の技を感じます。というと褒めすぎか。
大口径の2wayでありながら、スケールの大きな再生音、整って破綻しない特性、聴いて楽しい音質。これだけの内容を28,000円で成立させてしまう。これはもう当時としては破格だし賞賛に値します。現代でこれが2200円で買えるというのも凄いけどね(笑)

こちらも振幅周波数特性 (MAG) 。REWに同じインパルス応答を喰わせて時間窓を調整したもの。ほとんど同じ形になります、まあ、当然です。
続いては、総合インピーダンス特性を見てみましょう。

これはポートに吸音材を入れていない、どノーマルでのインピーダンスです。
ポートチューン(Fb)は38Hzくらいですかね、思ったより低いかな。

そしてこれは、ポートをフェルトでややダンプした状態。
両者を合わせて比較してみると、、

グリーンがオリジナル。ピンクがポートダンプ。
Fbが若干下がるのはもちろん、ドライバーもポートもやや共振峰が下がります。
これを「Qpが低下した」などと表現します。
続いて歪みも見てみましょう。

思ったよりは全然低いですね。さすがです。
大きいところで1%、意外と常識的です。
ただ、この後に登場するYAMAHA NS-1000Mミッドに比べると2〜4倍は歪みが多めになっています。
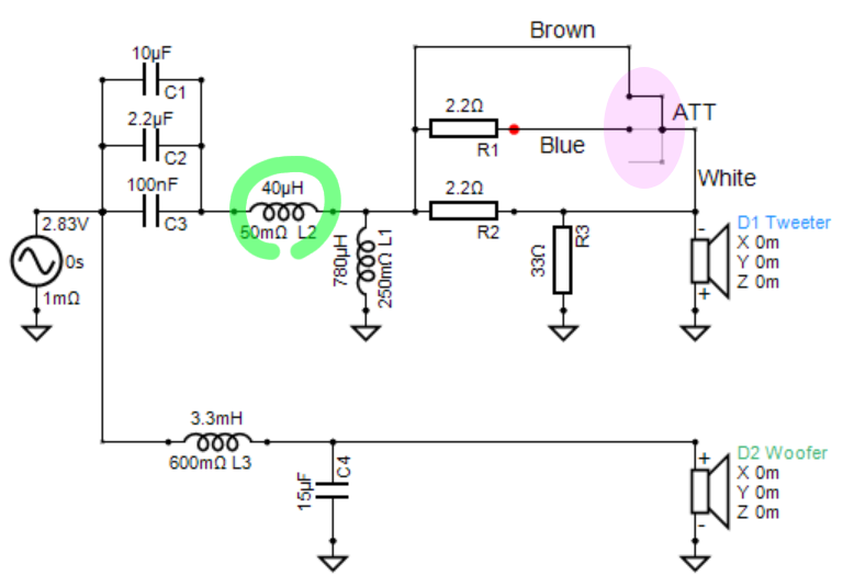
ところで、伏線だけ張って謎解きしていないXoverのインダクタ。あれについても考察しておきましょうか。もうとっくにネタバレしているんですけどね。

0.4mH(実測では0.6mHほどありました)の目的ですが、トゥイーターの高域補正でした。

水色の点線がインダクタをショートした状態。ピンクの点線がインダクタがありの状態です。
このトゥイーターはちょっと高域端、チタンドームの持分の主張が強いんですね。かなりちりついてしまうし音質城もネックになってしまう。そこで、高域端だけをロールオフさせるインダクタを入れて平らに均したかったみたいです。それでも持ち上がっていますけどね。
実測値も整いましたので、最後にスペックを整理しましょう。
令和の再定義ってやつですね。
DIATON DS-25B 諸元

2way Ported ブックシェルフ型
外径寸法: 幅320x高さ570x奥行292mm(公称)
質量: 13.5kg(公称)
エンクロージャー: 6面全面 15mm厚パーチクルボード、ブレーシング有
インピーダンス特性: 公称6オーム / 最低値5.2オーム

再生周波数帯域: 68Hz – 13kHz @-3dB (実測)/ 45Hz – 20kHz (公称)

クロスオーバー回路: 2次ベース / シフト型Butterworth / 3段アッテネーションスイッチ付

クロスオーバー周波数: 1.8kHz(実効) / 1.5kHz(公称)
出力音圧レベル: 90dB/1W/1m (公称)
高調波歪率: +1.3%以下 @100Hz以上〜 /
+8%〜+3% @20Hz 〜 100Hz(参考値)

使用ドライバー:

ウーファー: 10inch ペーパーコーンウーファー
実測質量 2630g
マグネット Φ110mm x t14mm フェライト
ダンプ剤塗布クロスサラウンド
Fs = 31.9 Hz
Re = 4.6 Ohms
Le = 0.304 mH
Qts = 0.36
Qes = 0.38
Qms = 5.96
Vas = 76.1 Litters
SPL = 90.0 dB SPL 1W/1m
BL = 9.03
Mms = 33.9 g


トゥイーター: 2inch コーン型トゥイーター
実測質量 378g。
マグネット Φ65mm x t10mm フェライト
チタンセンターキャップ付
Fs = 1051 Hz
Re = 5.0 Ohms
Le = 0.078 mH

当然ながら、発売から49年の歳月が経過し、上記測定値が初期の特性を維持していない可能性がありますこと、あらかじめご容赦ください。

シリコンパワー ノートPC用メモリ DDR4-2400(PC4-19200) 8GB×1枚 260Pin 1.2V CL17 SP008GBSFU240B02
Synology NASを拡張した時に入れたメモリーがコレ!永久保証の上、レビューも高評価。もちろん正常に動作しており、速度余裕も生まれて快適です。

フィリップス 電動歯ブラシ ソニッケアー 3100シリーズ (軽量) HX3673/33 ホワイト 【Amazon.co.jp限定・2024年モデル】
歯の健康を考えるのならPhilipsの電動歯ブラシがお勧めです。歯科医の推奨も多いみたいです。高価なモデルも良いですが、最安価なモデルでも十分に良さを体感できる。