LS-11ES改造シリーズ。
今日はお昼に戸外でサラウンド軟化処理と、メタルネット外しをやってました。屋外でというのは、溶剤が臭いから。。。溶剤臭で室内充満させるとおそらく家族から殺されます。でもその話をする前に、今日はちょっとLS-11ESのクロスオーバーネットワークを分析しておきましょう。
Xoverを分析するの巻

オリジナル。こんなんでしたよね。
全部2次 +高域にアッテネーターという構成。
基礎痴識
電気回路が2次に見えるからって、実際に2次クロスと短絡しちゃいけない。だって、強いインピーダンス上昇あるからフィルター効かないもん。インピーダンス補償もいっさい無しで、フィルターが効くわけないでしょう?それがパッシヴフィルターの弱点でもある。インピーダンス補償すりゃいいが、コストが掛かる。
かのソナス・ファベールだって、1次といいつつ2次フィルター使ってるでしょ?(過去記事見てね)これは、スロープを1次にしたいということであって、回路が1次というわけじゃない。回路が2次でもスロープが1次になることもあれば、逆もある。ドライバーの音圧が自然減衰してれば、必然的に音圧スロープも(そして位相も)高次側に倒れます。
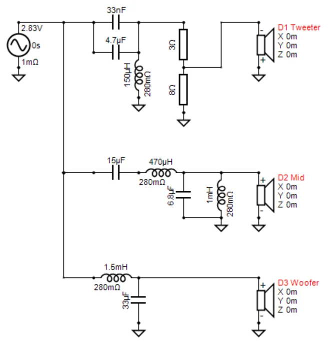
回路図起こし
現実装をもとに、回路図を書き起こしておきました。

ウーファーとミッドだけ正相。トゥイーターだけが逆相。なんだそりゃ。
2次、-12dB/octのクロスオーバーにおいては、相互を逆相につなげるのが基本です。
なぜって、全正相だと下図のように大きなディップが出来てしまうからです。

(LS11にて全ドライバーが全帯域リニアで、正相接続した場合)
このディップをオフセットを付けるなりして潰すテクニックが、なくはない。ですが、基本ではありません。
リニアフェイズ12dBにして、ピークを潰す・・・ってのはアリかな。

(ちなみに、トゥイーターのみ逆相接続した場合はこちら。)
しかし、さきほど書いたように、教科書的接続だとスロープが思ったように落ちず、ぜんぜんクロスできない。だから仕方がなしにKENWOODの人達がウーファーを正相接続に変えてみたら結果が良いからこっちでいいやとなった可能性はある。実態としてもまるでフィルターが効かずにスロープが1次相当になってしまっている可能性は高いです。(なぜかというのは次回、インピーダンスの項で詳述します)
コストが出ないんだったら臨応。それはそれで正しい。
使用しているパーツ品位


使われているインダクタは、すべてコア入りコイルです。ほら、
中身の線は、どんだけ細いんだというくらい、か細いカッパーです。

家にあるインダクタの在庫をいくつか引っ張り出して、サイズを比べてみました。
左の赤丸がLS-11ESの [ 1.5mH ] のコアインダクタ。
対して、右上のモノが [ 0.48mH ] のエアコア。
右下のは [ 1.1mH ] のエアコア。
どうでしょう、全然スケール感が違いますね。
右上くらいになると、ハイエンドとか呼ばれている製品内でも滅多にお目に掛かれない品位のものです。やっぱり現実には右下くらいの格かな。大きければいいというもんでもないが、まったく違う音が出るような気がしてきません?
私はコアインダクタも沢山在庫を持ちますが、上図よりは大型です。上図のように長年集めたお高めのインダクタやキャパシタの不要在庫がうちには大量にあるんですが。今後も使い道があまりないし、KENWOODに投下しちゃってもいいかな~なんて考えてます。もちろん妥協しないでオプティマイズしてとなると、それだけ沢山在ってもハマる定数は無いかも知れません。(ねじビスと同じでそういうもんだから。)
【この連載の目次】
- またドフゴミを買ってしまったよシリーズ: LS-11ES(1)
- LS-11ES(2) つるしのまま測定して聴いてみるよ
- LS-11ES(3) 中身を徹底的に晒そう
- LS-11ES(4) クロスオーバーの実態を解析してみるよ
- LS-11ES(5) 劣化したサラウンドの軟化処理と、効果を見てみるよ
- LS-11ES(6) ミッドレンジは徹底して磨け/なぜなら魂柱だから
- LS-11ES(7) ウーファーの特殊性を考えてみる
- LS-11ES(8) え〜い、もう側板を補強しちまえ
- LS-11ES(9) 大改造/まずターミナルを作り替えてみるよ
- LS-11ES(10) 大改造/フックアップと吸音処理
- LS-11ES(11) REWで擬似無響計測~
- LS-11ES(12) 実装状態での素特性を測っておく
- LS-11ES(13) 大改造/XoverのSimを追い込む
- LS-11ES用にスピーカースタンドの改造をしてみた
- LS-11ES(14) 大改造/chat AIにXoverオプティマイズのやり方を
- LS-11ES(15) 大改造/有孔ボードでXover制作開始
- LS-11ES(16) 新パッシヴXoverが完成ですよ?
- LS-11ES(17) 大改造/嘘だろぉおおお?
- LS-11ES(18) 大改造/改良後を色々聴いてみよう~
- LS-11ES(19) miniDSPで大化けか、KENWOOD
- LS-11ES(20) 灯りを点けましょ、ウーファーに
- KENWOODを分解、ウーファーを柔らかにするよ!
- KENWOOD、サランネットを補修したい
- リペアされたKENWOOD、聴いてみたい、測りたい!
- Xover解体ショウとアンプ照明

シリコンパワー ノートPC用メモリ DDR4-2400(PC4-19200) 8GB×1枚 260Pin 1.2V CL17 SP008GBSFU240B02
Synology NASを拡張した時に入れたメモリーがコレ!永久保証の上、レビューも高評価。もちろん正常に動作しており、速度余裕も生まれて快適です。

フィリップス 電動歯ブラシ ソニッケアー 3100シリーズ (軽量) HX3673/33 ホワイト 【Amazon.co.jp限定・2024年モデル】
歯の健康を考えるのならPhilipsの電動歯ブラシがお勧めです。歯科医の推奨も多いみたいです。高価なモデルも良いですが、最安価なモデルでも十分に良さを体感できる。