×

Recent

YP-D7 (5)アームを磨きまくって美麗に

入手した2本目のトーンアーム。かなり煤けて黒ずんでいますから、こちらを磨いていきます。ただ酸化腐食は...

メヒシバ退治 (2)アージラン投入

メヒシバ撲滅、 天候も回復したので、アージランを投下していきたいと思います。  まず、メヒシバ地帯を...

YP-D7 (4)2台目をメンテナンス

昭和のアナログプレーヤー、YAMAHA YP-D7。 2台目が着弾しました。 おいおい・・・ 2台目...

YP-D7 (3)アームベースを設計してみる

YAMAHAの古代ボロトーンアームもかなり綺麗になってきましたので、 このアームを活用するための、ト...

メヒシバ撃退 Phase01

我が家の芝生は、2年前からこの中心部(赤丸で囲ったあたり) まだ全体の10%に満たない面積ですが、こ...

またたたたけのこ

また、性懲りも無く、タケノコを買ってきました。 前回を上回る巨大さで、うちの大鍋にはまったく収まらな...

YP-D7 (2)アーム磨き

先日入手した、古(いにしえ)の銘機、YAMAHA YP-D7・・・といっても当時5万円台の安物ですが...

Loudspeakers

LS-11ES(19) miniDSPで大化けか、KENWOOD

KENWOOD LS-11ESを骨までしゃぶりつくすシリーズ〜 最終回?miniDSPを使ってLS-11ESが変貌します...

【測定】DATSを使ってドライバーの正確なT/Sパラメーターを測定しよう

以下、自分のための備忘録として記事にしておきます。 はじめに DATS は、Dayton Audioが開発したドライバー...

MX-Λ (15)ターミナルが付いた

百均部品で造る、1000円予算の天変地異なラウドスピーカー・プロジェクト。MX-0001Λ(らむだ)。引き続き、ターミナ...

MX-1000H (37)塗装の下処理がすべて完了

MX-1000H(ほまげ)は延々と塗装のフェーズです。 最後の仕上げ: 水研ぎ研磨、再塗装などなど 残りのパーツにもサー...

S-X3II 超改造 (1) 元ねたとバラシ

当家の自作スピーカー終(しまい)の形、ANDROMEDAが製作中ですが、大型重量級で骨が折れます。 場繋ぎの手慰みオモチ...

紙ガスケットをお化粧しよ!!! :DIATONE P-610

シリーズDIATONEのP-610、大改造。今回もガスケットの話ですが、おんぼろの紙ガスケットをお化粧して復活するお話で...

ANDROMEDA (16) アンカーベースボードの最終塗装

終のプロジェクト、ANDROMEDA。 アンカーベースの最終塗装と仕上げも完了しました。 えっ? これって何処? ココで...

ANDROMEDA (71) Alphaのクロス調整準備

Betaのバッフルです。Betaは収納時にミッドハイドライバーを養生します。 何で覆おうかな? イロイロ考えましたがボー...

LINE Clova (13)フィルタをオプティマイズする

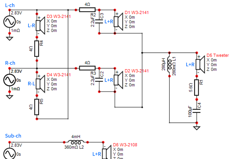
まだまだ続くよ、LINE Clova編。まだ始まったばかりです、Clova WAVE編。 本日はウーファーとトゥイーター...

ANDROMEDA (37) 「まるで石」塗料これは凄い

Andromeda Alphaのバッフル最終塗装、開始です。 染めQの「まるで石」塗料の初体験ですが・・・こりゃ凄い。。...

Roadbike

緑のヘルシーロードへ逝ってみよう~

ウチのメインバイクはWilierのGTR SLというものです。相当乗ってないです。確認してみると・・...

ひよどり山ってどんな森?

通勤帰り。 前々から侵入してみたいと思っていた、ひよどり山/小宮公園内を散策してきました。軽度トレッ...

今日は猛烈に忙しい! 過密スケ

今日は朝から晩までモーレツに忙しい一日となりました。(^_^;) AM 6:00 – 1...

ひまわりライド、暇割りとはよく言ったもので、今年もカラブリライド

これは8/11頃の記録です 8/2時点で、いつも行っている所沢のひまわり畑が満開だと? 📍 所沢ひま...

やっちまった〜!4710円ドブか!?ドブなの?

ハイハイ〜 セカンド(通勤ぽた)バイクの調子が悪いー。 どうもRDをアライメントしても、チェーンから...

リハビリライド、1ヶ月ぶり

一昨日の記録です。 ブレーキの補修が完了しましたので、リハビリついで、本当に久々に少しだけ乗ってきま...

ポタポタっと、七曲峠

天気が良いのでぷちポタです。ご近所をぐるっとの積りが、乗り出したら楽しくて結局30kmほど走ってしま...

こむら返し〜っ

痛タタタタ・・・ ここ2周間ばかり、運動不足なので金曜日には8kmほどジョギングしてきました。しかし...

スロウワー(SLOWER) 折りたたみテーブル フォールディング テーブル チャペル サンド SLW 008

歯折りたたみ式の樹脂製の台、机です。耐荷重が50kgとそんなに強度はありませんが、工作などの作業台に。ちょっとしたテンポラリ置き場に。写真の台として。邪魔にならず、一台持っていると何かと重宝。

フィリップス 電動歯ブラシ ソニッケアー 3100シリーズ (軽量) HX3673/33 ホワイト 【Amazon.co.jp限定・2024年モデル】

歯の健康を考えるのならPhilipsの電動歯ブラシがお勧めです。歯科医の推奨も多いみたいです。高価なモデルも良いですが、最安価なモデルでも十分に良さを体感できる。

シリコンパワー ノートPC用メモリ DDR4-2400(PC4-19200) 8GB×1枚 260Pin 1.2V CL17 SP008GBSFU240B02

Synology NASを拡張しているRAMはコレ!永久保証だしレビューも良好。正常に動作しており、速度余裕も生まれました。

BLOG

新オーディオインターフェースの回路実装を確認

本日は写真集的な感じです。 本日の題材はこれ。先日購入した、Q-2...

あー・レンズ出た瞬間・終わったわ♪&ヒートガン

突然ですが、 このブログの撮影にも使ってるミラーレスのレンズが今日...

バイクコーナーに程度のよいお宝はあるか?

久々にやってきました、H.O. 大和田店。相変わらずの凄まじいバイ...

タグ:

おいしいグラタン、グラタン作ったお前

また食中毒っぽいです。倒れました。 しかし、やや復活。 &#823...

miniDSP(12) Linkwitz Transformの原理を説明

たびたびご紹介しているとおり、拙宅のウーファーはFsのシフト(再定...

小澤征爾とティナ姐御を偲ぶ

小澤征爾が亡くなられたとのことで、ニュースもその話題が多い。 88...

まだ雪が

大雪警報から4日。 自宅から4km地点、ラン/散歩道。 畑や屋根に...

初雪や~

2月5日夜。 白夜のように明るい。 関東は数年ぶりの積雪だから、も...