部品がないので遅々として進まないLINE Clova編。
進まないから、せめて図面だけでも。
実装が確定的になったので、3Dのカットモデルを作ってみました。


レンダリングしてない方が各所の内部構造が見やすいですね(笑)
こうしてみると、WAVE、驚くほど小さいのですね。だって、上部のドームは1inch(25mm)ですよ、フルレンジも小さいし、その下のPRsも小さい、箱も小さい。尺寸からカツカツのなかに押し込められていることが解ります。
いい加減な3Dモデリングです。寸法はある程度正確ですが、穴/突起/パーツなどのディテールを仕上げていません。こんなもんでも制作に延べ12時間は掛かったかと思います。
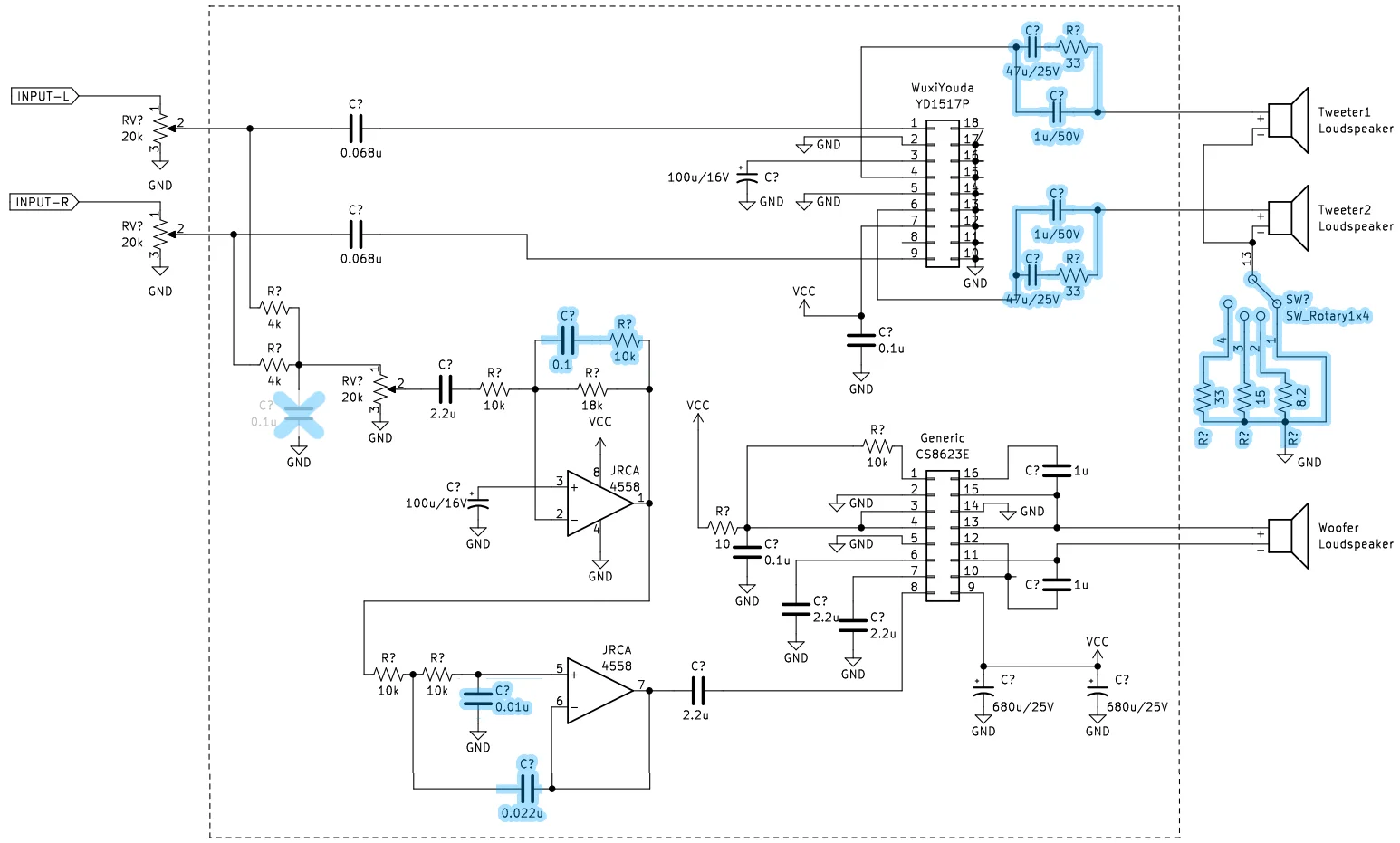
次に示すのは、定数が確定したのでアンプの最終回路図です。
水色の付いたところはオリジナルのアンプ回路から変更されています。

全体的なブロックダイアグラムは一番最初に上げた構想図から変更されていません。

(抵抗の定数は若干変わりましたが。)
あとはパーツ到着待ちです。けっこう持ち出しが大きくなったな。。。
余談ですが、コネクタの買い物にも失敗しました(またか!)
【この連載の目次】
- LINE Clova (1) LINEのMatrix
- LINE Clova (2)この4Ωは可変すれば
- LINE Clova (3)開腹手術~WAVEが届いたぞ
- LINE Clova (4)【緊急速報】これはトゥイーター
- LINE Clova (5)セカンド・オピニオン
- LINE Clova (6)天板にどうやって穴を開けるのか?
- LINE Clova (7)ミニアンプは時定数に問題アリ
- LINE Clova (8)天板に穴を開けてみる
- LINE Clova (9)内蔵アンプ回路を解析する
- LINE Clova (10)パーツを外し&セカンドオピニオンを検証する
- LINE Clova (11)セカンドオピニオン版で空気録音してみる
- LINE Clova (12)風穴を開けろ! ボリュームの実装
- LINE Clova (13)フィルタをオプティマイズする
- LINE Clova (14)初体験、サーフェスマウント
- LINE Clova (15)底面に音質スイッチを実装する
- LINE Clova (16)3Dカットモデルと最終回路図
- LINE Clova (17)部品到着で一挙完成へ
- LINE Clova (18)こんがり焼けたよ、基板が焦げた
- LINE Clova (19)数々の苦難を乗り越えて完成へ
- LINE Clova (20)擬似無響計測&空気録音 – 1st. Phase
- LINE Clova (21)完結編 – 2nd. Phase
- LINE Clova用-第2基板
- LINE Clova Rev.03が完成。熱に強く音も良い
- LINE Clovaの記事をサマライズした

シリコンパワー ノートPC用メモリ DDR4-2400(PC4-19200) 8GB×1枚 260Pin 1.2V CL17 SP008GBSFU240B02
Synology NASを拡張した時に入れたメモリーがコレ!永久保証の上、レビューも高評価。もちろん正常に動作しており、速度余裕も生まれて快適です。

フィリップス 電動歯ブラシ ソニッケアー 3100シリーズ (軽量) HX3673/33 ホワイト 【Amazon.co.jp限定・2024年モデル】
歯の健康を考えるのならPhilipsの電動歯ブラシがお勧めです。歯科医の推奨も多いみたいです。高価なモデルも良いですが、最安価なモデルでも十分に良さを体感できる。