コンテンツへスキップ
らうとしゅぷらっひぇん@びちだすとらーだ
らう@びち、超ジコマンのオーディオとロードバイク体験設計
×
HOME
BLOG
KNOWLEDGE
LOUDSPEAKER
ABOUT
MEMBERS
PRIVACY
🔍
日:
2024年2月8日
ホーム
2024
2月
タグ:
DIY
KENWOOD LS-11ES
Loudspeaker Building
オーディオ
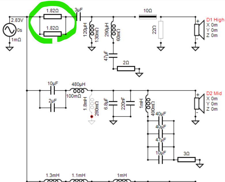
LS-11ES(18) 大改造/改良後を色々聴いてみよう~
2024年2月8日
0
DIY
KENWOOD
LS-11ES
Xover
スピーカー工作
スピーカー自作
改造
自作スピーカー