×

Recent

メヒシバ退治 (2)アージラン投入

メヒシバ撲滅、 天候も回復したので、アージランを投下していきたいと思います。  まず、メヒシバ地帯を...

YP-D7 (4)2台目をメンテナンス

昭和のアナログプレーヤー、YAMAHA YP-D7。 2台目が着弾しました。 おいおい・・・ 2台目...

YP-D7 (3)アームベースを設計してみる

YAMAHAの古代ボロトーンアームもかなり綺麗になってきましたので、 このアームを活用するための、ト...

メヒシバ撃退 Phase01

我が家の芝生は、2年前からこの中心部(赤丸で囲ったあたり) まだ全体の10%に満たない面積ですが、こ...

またたたたけのこ

また、性懲りも無く、タケノコを買ってきました。 前回を上回る巨大さで、うちの大鍋にはまったく収まらな...

YP-D7 (2)アーム磨き

先日入手した、古(いにしえ)の銘機、YAMAHA YP-D7・・・といっても当時5万円台の安物ですが...

YAMAHA YP-D7のアームをサルベージしたい (1)

古のアナログプレーヤーが襲来 大昔のYAMAHAの YP-D7 というアナログプレーヤーがあります。...

Loudspeakers

MX-Λ (8)パーツを二次加工だぁ~っ!

百均部品で造る、1000円予算の天変地異なラウドスピーカー・プロジェクト。MX-0001Λ(らむだ)。 MX-1000H...

Bass Line arrayのこだわり

オーディオに「こうでなければ」というコダワリポイントを持っている人は多いと思います。私は固定観念的な拘りを持つことが思考...

人形は顔が命です、スピーカーも顔が命です。

スピーカーは顔が命です。 顔を睨みつけて聞き続けるものですからね。他のなにを置いても、顔(フロントバッフル)の仕上げには...

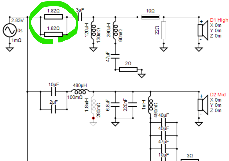
miniDSP-Flex8(2) 開封の儀&アクティベート

前説 本格的マルチウェイ / ディジタルクロスオーバーの世界へようこそ! これから数回に分けて、Flex Eightを題...

記憶の中にある音(昔の音感の再現)

長い歳月をかけて音質を作っていっても、全ての要素が同時に向上するわけではない。ある要素は確実に向上していても、一方で違う...

MX-1000H (68)VerAの空気録音

MX-1000 Homage(ほまげ)。Ver.Aの現状で、おためし空気録音をしてみました。録音は音源から4.7m離れた...

ANDROMEDA (12) 最終塗装開始と研磨

長かったプロジェクトも、箱の最終工程に移りつつあります。 下図は、1回最終塗装して研磨したところです。まだざらついてはい...

ANDROMEDA (54) PRのオモリの代りを探せ!

拙宅のパッシヴラジエーター。SEASのSP22Rです。実はコレについて、やらかしてしまったコトがあるのです。最近、開梱し...

DIATONE P-610、オレンジでキュキュッと皮剥がし

DIATONEのP-610の接着剤跡剥がし。 難航していましたが、これが届きました。 アメブロガーさんご推薦の溶剤。早速...

MX-1000H (67)音質改良:VerAのFIX

MX-1000 Homage(ほまげ)。年を越えても調整は続いています。 前年までのおさらい 昨年、低域のディップが気に...

Roadbike

新しいアルミホイールは …

新しく入手した中華製のアルミホイールをリポートしてみます。これですね。 リムハイトは38mmとか。重...

武蔵岩井駅跡地、残念、今はなし

ひさびさに武蔵五日市に行ってきました。 まあ、ロードにとってはご近所ですね。 このへんに名所、武蔵岩...

お散歩ポタ、永山公園から霞川

ご近所お散歩ライド。 時間が無いので、ご近所を軽く流します。 そうだ、また霞川を流そう。せっかくなの...

03/21の桜ライド

今週水曜日以降は天気が崩れちゃう。一方、桜は今週中に満開を迎えるかも ということで、慌てて火曜日に桜...

渓流と桜とチューリップライド

日曜日、関東は良いお天気でしたね。 昨日のテニスの身体ダメージが大きいので、本日はご近所をチョコ乗り...

緑のヘルシーロードへ逝ってみよう~

ウチのメインバイクはWilierのGTR SLというものです。相当乗ってないです。確認してみると・・...

バイクと人をメンテして身体も機材も備える

土曜日はテニス。何とか勝ち越しまたはイーブン程度にこなせましたが、身体はボロボロ。何とかこれ! で!...

無惨バイクもメンテ完了

やったーっ。晴れた! 豪雨が明け、自転車のメンテチャンスが訪れました。誤ってぶった切ってしまったブレ...

スロウワー(SLOWER) 折りたたみテーブル フォールディング テーブル チャペル サンド SLW 008

歯折りたたみ式の樹脂製の台、机です。耐荷重が50kgとそんなに強度はありませんが、工作などの作業台に。ちょっとしたテンポラリ置き場に。写真の台として。邪魔にならず、一台持っていると何かと重宝。

フィリップス 電動歯ブラシ ソニッケアー 3100シリーズ (軽量) HX3673/33 ホワイト 【Amazon.co.jp限定・2024年モデル】

歯の健康を考えるのならPhilipsの電動歯ブラシがお勧めです。歯科医の推奨も多いみたいです。高価なモデルも良いですが、最安価なモデルでも十分に良さを体感できる。

シリコンパワー ノートPC用メモリ DDR4-2400(PC4-19200) 8GB×1枚 260Pin 1.2V CL17 SP008GBSFU240B02

Synology NASを拡張しているRAMはコレ!永久保証だしレビューも良好。正常に動作しており、速度余裕も生まれました。

BLOG

タグ:

今日も病気にオフ活、アキバコ多すぎ

大和田のラーメン屋さんに行った…ということは、当然セッ...

タグ:

らーめん楓@北八王子

[註釈]この記事は酔っ払っている最中に下書きを書き殴り、そのあまり...

新しい(?)トリマーゲット

Amazonから、新しいトリマーが届きました。胴径、65mmに対応...

無惨バイクもメンテ完了

やったーっ。晴れた! 豪雨が明け、自転車のメンテチャンスが訪れまし...

フロアポンプ故障で探せ!

フロアポンプのヘッド「だけ」を探す。スマートヘッドだけを売っている...

無惨なメンテ不足バイクと失敗を見て笑おう

バイクのメンテも記事にしてやろうなどと姑息なことを考えるから、、、...

入間川CR~吹上しょうぶ公園

ちなみに、吹上しょうぶ公園 ってのは吹上には無く(笑)青梅市にある...

タグ:

餃子の王将1000億+ある日のびくドン

餃子の王将は、売上1000億円達成。それで50%還元券だってさ~。...