MX-1000HとはDIYのマトリクス・ラウドスピーカーシステムです。マトリクス・システムでありながら、1ウーファーと1トゥイーターを足して超ワイドレンジで線形性が高く広大な音場、究極のマトリックススピーカーを目指したものです。長岡鉄男氏の考案したMX-1を十歩も二十歩も前に進めようと試みました。
本稿は1年に渡る連載をまとめたため長大です。分割してごらん頂くかざっと斜め読みしていただくのが最適かと思います。
目次
原初のマトリクス体験
マトリクスなのにマルチウェイ?サブウーファー付き?
内部構造
使用ドライバー/主要構成部品
ヘッドブロックの箱設計
サブウーファーブロックの箱設計
ボード加工図面の制作
クロスオーバーの設計
木工素材の二次加工
エンクロージャー組立
塗装工程
ドライバーパッキンの制作
ウーファーボディ部のフックアップ
アンカーベースのスパイク設置と組立
ヘッドブロックのドライバー取付
Xover実装と最終結合
パッシヴXoverの物理特性
パッシヴXoverでの音質評価
Digital Xover = DSPによる音質の飛翔
”マトリクススピーカーとして”多くの【世界初】
原初のマトリクス体験
私のマトリックススピーカーとの邂逅は中学生の時代に遡ります。お金はありませんでしたので、FE-103(当時もう16オーム版は入手困難だったと思います)は諦め、代わりに4本のFE83を親に頼み込んで買ってもらって開発をしました。安いといっても1万円近くしたと思います。板は、同じくお金が無かったので6mm厚の安い合板を購入。それをカッターナイフで切り刻んで制作したことを覚えています。なにしろ8ΩのFE-83です。合成インピーダンスは下手をすると2Ω近かったのではないでしょうか。それでも小音量ですから、なんとかアンプが気絶せず鳴らすことができました。ソースによっては無限のように音場が広がって聴こえ、不思議なサウンドステージ体験となりました。これが私の原初の体験で、今回のモチベにもなっています。

その後、何年も経過した後にオリジナルのFE-103/16ohms であればもっと良い音に違いない、と考えた私は、オリジナルのMX-1も入手します。それはもちろん中古で、私の制作物ではありませんでした。残念ながら、FE-83版ほどにはステージが拡がりません。なにより、FE-103の嫌なキャラクターが全面に押し出された音で、聴くことが我慢ならないほど苦痛でした。
それから何十年も経過したある日のこと。
私はTangbandの W3-2141というフルレンジを3本余剰で保有していて、それを使ったラウドスピーカーを悶々と考えていました。そうだ、このW3-2141を使ってマトリクススピーカーに仕上げたらどんな音がするのだろうか?これはフルレンジにしては私があまり気にならない/面白い音を出すドライバーです。FEとは違う世界が聴けるのでは無いか?と。
そういうことで、新しいプロジェクトの構想がスタートしました。最初は本当に作るつもりなどなかったのに、そのことばかり考えているとどうしても作りたくなってしまうのはDIYヤーの性です。
マトリクスなのにマルチウェイ?サブウーファー付き?
私は、マトリクススピーカー最大の弱点は高域だと思っています。音場生成には線形性の高い高域が重要ですが、フルレンジは高域が伸びていても分割振動で汚らしいのです。

そこで、マトリクスとしては禁断かもしれないが「センターだけでもトゥイーターを足してMTM2 wayにしてしまえ!」と考えました。ここでMX-1000Hの特徴的な「顔」が決まったわけです。
次に低域です。マトリクススピーカーの中には低域伸長のためダブルバスレフ (6th order) にしたシステムも存在しますが、3inchの小口径フルレンジでは限界があります。それからもう一つの課題はスタンド。MX-1のように自立して視聴可能とするには高性能かつ適切なスタンドがどうしても必要となる。でも私はスピーカースタンドが嫌いなのですね。どうせ嫌いなスタンドを制作するくらいなら、その「スタンド部分を使ってサブウーファーも作ってしまえ!」と考えました。もし音質に悪影響を感じたならサブウーファーを停めてしまえば良いだけです。
こうして、+サブウーファー+トゥイーターによる前代未聞の3way マトリクススピーカーの構想が出来上がりました。
上図はオリジナルのMX-1とサイズ比較した映像です。ヘッドはMX-1よりむしろ小さく、スタンドが目立つ構成になっています。下部サブウーファー(胴体だからボディブロックと呼んでいます)の内部には、見えませんがフルレンジと同じ口径の3inchのウーファードライバーが隠されています。
内部構造
MX-1000Hの複雑な内部構造をご紹介します。まずは上方のヘッドブロックから。

MX-1は内部がスッカスカでしたので、ドライバー背面間での位相干渉がありました。これに対しMX-1000Hは内部に間仕切りを入れて相互干渉を絶っています。差信号間での背圧干渉がありません。背圧干渉があると音圧がコーンを透過して表層から再生されますし、差信号の信号純度にも影響します。判りやすく言えばLRクロストークが多くなる感じですね。
背面には2機のパッシヴ・ラジエーターが装着され、L+Rの和信号のみで低域を補強します。経験的にL-R(R-L)は低域がキャンセル気味に働くので、これだけでも十分な効果が見込めます。

次にボディブロック

見えない場所にウーファーが収納されています。一見複雑な構造に見えますが、内実としては単純な6次バンドパスボックスです。第1空気室/第2空気室それぞれ独立のダクトを通って前面のポートから低域が合成出力されます。
使用ドライバー/主要構成部品
肝となるフルレンジの [W3-2141] はとても人気のドライバーとなっているらしく、中古の入手価格さえ急騰しています。実際、フルレンジとして音を聴いてみてフルレンジにありがちな強いキャラクターが少なく好印象を持っています。サブウーファーは過去の [UltimateMicroSub] 制作で超低域再生実績のあるもの。3インチと超ミニサイズながら、20Hz未満の再生が狙えるドライバーです。トゥイーターは中華無印ではありますが、3種のドライバーから特性と音質の両面で選定したものです。特にメンブレンは見た目MORELそっくりで期待できるもの。
価格は制作当時の原価や入手価格で示しています。安く仕上げるつもりでいたのに最終的な積算コストは10万を越えてしまいました。自作スピーカーは「安上がり」と勘違いされている方が多いのですが、本気モードで作るととてもコストの掛かるものです。必ずしも「お得」なアプローチではありません。その代わりと言ってはなんですが、ハイエンドスピーカーが減価率が10%を切っている(50万円原価のものを400万円で売っている)に比べれば、細部に拘りぬいて思う存分コストが掛けられるのが醍醐味でもあります。ビジネスではありませんから。
ヘッドブロックの箱設計
まずマトリクス心臓部であるヘッドブロックのエンクロージャー設計から。

とはいえ、ここの設計は結構いい加減です。
エンクロージャーの設計は主に低域特性を欲張ったり整えたりするからこそ重要になるのであり、最低域を他に任せる事ができれば、けっこう柔軟度が増すのです。早い話が手抜きが可能になる。せいぜい、サブウーファーとのアコースティッククロスオーバーに支障ないようにしよう・・・程度の配慮で済みます。
L+R = D1, D2
まずセンターバッフル上のモノラルパートから。
この部分は、L,Rで全く違う音が出ているのでしょうが、こと低域についてはデュアルドライバーのPRsという見方ができます。また、これは中央にトゥイーターを挟んだMTMだという見方も出来るでしょう。
モノーラルの和信号パートのジオメトリは以下のとおりです。

2本分のエンクロージャー内容積は9.2L以上あります。
それで模擬した特性がこんな感じ。



群遅延。
もともとW3-2141はそんなに低域を伸ばせるようなドライバーではありません。せいぜい100Hz辺りからロールオフを始めるのが限界です。本機はそれをPRsで無理やり少しだけ伸ばしたような形になっています。
ここはPRsの質量付加、吸音材のDensity調整等、実測により調整を余儀なくされる部分です。
L-R = D3, R-L = D4
次に、左右の傾斜バッフル上にある、差信号ドライバのパート。
ここはそれぞれが独立した2L程度の小型密閉箱となっています。吸音材をぎちぎちに詰めて、Qaを十分に下げます。




元々、割と小さな箱で使えることを想定しているドライバですから、問題ないですね。
L-R, R-Lの信号減算すると、ほとんどの音楽ソースでは、重低音成分がほぼゼロになってしまいます。低周波はほぼ同相で収納されているからです。極く一部の妙なソースでは、L-Rしても低域成分が残っているかも知れません。
それにしても改めて、Closed(密閉型)の群遅延の少なさは突出しています。
PRsや6th Bandpassでは勝ち目はありません。
純抵抗を盛り込んでエンクロージャーシミュレートする
以上、L+R, L-R, R-L, 上記いずれのドライバーも、クロスオーバー上で4Ωの純抵抗がシリーズされています(次回詳述)。
したがって、上記の模擬特性も直列抵抗を織り込んだシミュレーションを行っています。
ラウドスピーカーに対して、直列抵抗を繋ぐことにゴキブリ並の拒絶反応を示す方が居ますが、全く問題ないですね。だってこれ、真空管アンプ使った場合と状況同じですから! 直列抵抗を噛ますことで等価的Qtsは上昇しますが、それを盛り込みずみで設計すればよいだけです。
逆はダメですよ。半導体アンプ用に作ったラウドスピーカーを真空管アンプで鳴らすのはダメ。(*1) (*2)
容量計算/調整をしていたときのスプレッドシートがこちら。
スプシの自動計算を眺めながら、各部位の寸法を微調整していくわけです。

サブウーファーブロックの箱設計

こちらの超低域ブロックは過去に制作して成功した、UltimateMicroSubのアレンジ版です。
基本的には過去モデルを縦にぐーんと長く伸ばしてスタンドにしたカタチです。ただし容量は若干ボリュームアップ。また、ポートチューンをブラッシュアップすることで、ほんの少しですが耐入力も上げました。
これは6th Order Bandpassと呼ばれる形式で、ドライバー前面と後面を異なるエンクロージャー、異なるポートで覆い、合成するという形式です。

家庭用の日本オーディオでは聞き慣れないコトバかも知れませんが、海外のDIYer、カーオーディオ用のウーファーとしてはポピュラーな存在です。一時期はKEFもこの形式のラウドスピーカーシステムを製造していましたね。
こちらが調整のジオメトリ。

Vol1=7L、Vol2=1.5L、
fb1=19Hz、fb2=42Hz。
トータルの内容積は合計8.5Lになります。UltimateMicroSubより1リッターちょい大きい。
そしてこれがSPL特性。

インピーダンス特性。

群遅延特性。

エクスカージョン。

19Hzまでフラット再生できそうではあるが、耐入力が極端に弱いという特性です。
ソースによっては1Wでも破綻。普通のソースなら5Wまでなら大丈夫でしょう。
特性が整ったので、この設計を実際のエンクロージャー設計に転化してゆきます。
スプレッドシートの自動計算を使いながら、各部位の寸法を微調整して詰めていきます。

出来上がった寸法を、3D-CADに反映して矛盾や誤解がないかをチェックします。Sim, 計算, 図面を相互に往来しながら補正を繰り返します。


ドライバーの前面/後面の音は異なるダクトを通って、最期にフロントバッフルの共通ポートから合成出力されます。
最後に出来上がったCADの内容を、今度は箱の板取り図面に、寸法図として反映していきます。
こんな風に設計、シミュレーション、デザイン、板カット寸法を行ったり来たりしながら、設計が煮詰まっていくわけです。
ボード加工図面の制作
3D-CAD設計が完了したので、それを元に板取りの図面へ転化していきます。
実際には、
板取りが破綻する→設計を見直す→3Dを修正する→板取りへ反映する
のPDCAループを何度も繰り返して、最終的な設計へ辿り着いています。また、そのときにはXoverによる電気的特性も盛り込みながら設計修正を繰り返しています。

最終的なボードカット図です。1920 x 910 (3″x6″) x15mmt のMDF1枚。
複雑な構造かつ大型なので、サブロク1枚ではとても収まらないだろうと思っていましたが、分厚いアンカーベースと共に1枚で収まってしまいました。ですのでコストも最小限です。上図では部材の粗方の外形を切り出しただけです。そのままでは使えませんので、自身で穴あけ/フラッシュマウント加工/斜めカット/外観整形などの二次加工を行っていきます。加工図は以下のとおりです。

■ピンクは不要部分。
しかし一部は制作完了まで棄てずに持っておくと、緩衝材や塗装台などに使えて、イイ事あるかも知れません。
■オレンジはトリマーでの溝掘り部分。
■緑の斜線は斜めカット切除する部分。
すべての2次加工はドリルとトリマーを用いた切除と形状加工です。量が多くけっこう大変な作業です。もしもこの二次加工を「全部外注」すると、猛烈な金額上昇になって予算オーバーです。自前のDIY加工が大前提のプロジェクトですね。
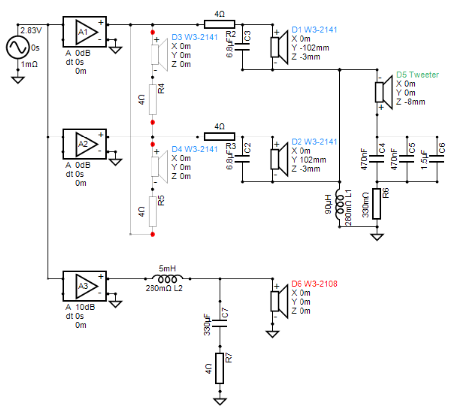
クロスオーバーの設計
ところで、マトリクス配線なのにどうしてトゥイーター1本のみの結線が可能なのだろうか?と、疑問に思われた方も多いかと思います。その課題には、海外のビルダーやハイエンドXoverの世界ではお馴染みの、シリーズクロスオーバーのスキームをモジって解決しています。いろいろと”世界初”の多いMX-1000Hですが、このクロスオーバースキームでのLR合成MTMの実装も世界初だと思います。

実際のスキームを見ていただいた方が理解できるかなと思います。
- 左側のA1, A2, A3はL, R, SubWooferのそれぞれパワーアンプを示しています。
- グレーで示された部分がL-R、R-Lの差信号のブロックを示しています。黒実線がL+Rのセンターチャネルです。
- C2, C3, L1が前述のSeries Xoverを形成しています。
- 定数もスキームも、むろん机上計算によるものではありません。実装後実測による特性平坦オプティマイズはもちろんのこと、視聴と測定を繰り返して完成度を追い込んだ結果が上記定数です。
木工素材の二次加工


前述のとおり、ショップ加工してもらった素材は四角い外形が出ているだけですので、そのままでは使えません。ナンバリングを施し、罫書きをし、二次加工をしていきます。



角穴を大量に開けます。


バッフルのフラッシュマウント切除と穴あけをします。

ドライバーを当ててみて、塩梅を見ます。実によい精度と仕上がりです。

上図は全体のベースとなる部分。アンカーベースプレートなどと呼んでいます。
加工の中でも最も高難度。


2枚を重ね合わせて外観を仕上げます。二次加工と呼ぶのをはばかるほど神経を使う工程でした。


こちらはボディ部のバスレフポート。開口部にRを付けてタービュランスノイズを削減します。

角穴をバンバン開けていきます。これは角穴の中でも最大サイズで、穴を開けるというより枠を作っている感じ。

赤丸の付いている部分ですね。
実装スペースがぎりぎりなので、フェライトマグネットが干渉する部分があるのです。(最初から設計盛り込み済)
ですので、接触する部分だけをわずかにザグっておきます。


ザグりました。この部分にマグネットが収まります。


ポート導入口

ポート折り返し点を滑らかにR加工する。

差信号バッフル。50度の傾斜と40度の傾斜を削り出します。

こちらの傾斜ジグを使います。


綺麗に傾斜が付きました。

こちらはウーファー用のインナーバッフル。Rを付けて前室効果を減じます。まあこんなことしなくても大丈夫ですけどね。扱うのが超低音のみですから。



各所にターミナル用など、必要なボルト穴を開け、ナットを取り付けて加工終了。

加工した全部材を並べると壮観。これで「プラモデル」の部品が整いました。あとは組み立てるのみ、となります。
今回は組立よりも部材の二次加工の方が手間が掛かりました。が、構造が複雑なため、組立難度もそれなりに高いものになります。

仮組をしてみた状態。

切除した傾斜角も怖いくらいの寸法精度。自信を持って組立できます。
エンクロージャー組立
部材が整ったら接着組立を行なっていきます。以下でレゴブロック風に組立工程を図示していきます。











この段階で各所をサンディングし、面と平滑性を整えます。



この段階で、天面を閉じてしまう前に、内部を目止め・補強塗装します。


天板内側を軽く塗装してから天板を閉じます。

天地板はわざとはみ出すように寸法大きめで作られています。この段階で戸外へ持ち出し、赤で記した部分を切除して研磨し、徹底的に外観を整えます。

ヘッドブロックは完成しましたので次はボディブロックを組立します。
まずはサブウーファーのバスレフ音道から。













各部のサンディングと外観整形、目止めと音道の塗装などを行ないながら作業していきます。閉じてしまえば手出しができなくなるからです。




こちらも14番を閉じてしまう場合に内部塗装を忘れないよう。

ポート出口の小鼻を加工して作ります。

これも乱気流ノイズ低減の施策です。・・・というより見た目のインパクト重視の方が大きいかな?

サンドボードを作って、天地面の平滑性を出してから天地板を接着します。

削って平面性を上げておく。組立精度が段違いになります。

ボディ内部の必要な部位にアクースタスタッフと吸音フェルトを設置。
これが終われば天地を閉じます。



戸外へ持ち出して入念に研磨し、ボディも完成です。
塗装工程
私のラウドスピーカー塗装は、本格的な場合は
- 内外ウレタンニスの含浸
- 外面のサーフェイサー
- 本塗装(+必要に応じてポリッシュ)
の3工程に分かれます。
内部ニス塗装は非常に重要。経年劣化を防ぎMDFの素材的もろさを補強し音質も向上するという、必須に近い工程になります。詳述していませんが、内部はこれでもかというくらいにしつこく何層にも塗装を重ねています。

MX-1000Hはこの4パートの部材に分かれていますので、それぞれ別々に塗装処理をしていきます。



ざっと10回塗りくらい。単に「塗る」のでなく塗装研磨を繰り返して平滑性を上げていきます。

融着すると困る部位をマスキングしてから

サーフェイサーを吹いていきます。



吹き終わったら、表面を#1500で研いでおきます。そこから本番塗装です。

ボディブロックはザラ目コンクリート調に仕上げました。

ヘッドブロックはANDROMEDA Betaで成功したマーブル風塗装にしたい。こんな塗装ジグを作って、

ダークグリーンのの大理石風にしました。少しこけた所もあるのですが、後から調整してなんとか凌ぎました。ANDROMEDAは平板だから簡単でしたが、MXは塗装対象が立体なので少々難しさがあったみたいです。

アンカーベースプレートも大理石調。

ボディのポート小鼻の塗装は百均のゴールデン。

とてもよいアクセントになり、外観上の特徴にも。
あっさりと記述していますが、塗装工程は全体日数の2/3を占めるしつこくて長大な工程です。当然ながら制作労力もそこへ集中しています。考えている時間が一番楽しいのかな、DIYラウドスピーカーは。
ドライバーパッキンの制作
ドライバーのパッキンはウレタンなどは使わず、厚紙を加工して制作します。その厚みも計算しつくされたものを使います。加工にはカッターナイフとカッターコンパスを用います。




これはセンタートゥイーター用。非常に繊細な造作です。

シンデレラフィット。どうせ接着するのだから、こんなもの要らないのですが。トゥイーターが故障したときにバリバリと剥がしやすいように、つまり両面テープがわりにこの紙を付けたというわけです。接着剤は剥がせないが、紙ならば繊維層で剥がれますからね。
ウーファーボディ部のフックアップ
ターミナル、吸音材設置、Xoverの設置、フックアップ、ドライバーの取り付けなどを行なっていきます。






Xover用の巨大なインダクタ。無くても実用にはなるが、あるとポート中高域の漏れが激減し、澄んだ再生音になります。

ボディブロックがすべて完成しました。
アンカーベースのスパイク設置と組立
次に、アンカーベースプレートにスパイクを取り付けていきます。

スパイクの取付は上図のように複雑な構造となっています。上皿を回すと高さが変わり、ガタを除去できる構成としました。

まずベースプレートにナットを打つ。

スパイクを取り付ける。

上から見るとこんな感じ。

上のディッシュを回せば高さが微妙に変わります。
スパイクが取り付きましたので、これをボディへねじ止めします。

ペーパーパッキンを敷いてエア漏れを防ぎます。

ボルト6本で屈強に接合。ガタも空気漏れもありません。

いよいよ。天然大理石プレートを敷いて・・・

その上にベース+ボディ部を設置しておきます。
ヘッドブロックのドライバー取付
センタートゥイーターを接着します。



パーフェクトなフラッシュの仕上がり。ツライチで隙間極小、精度が市販製品に比肩。

取り付け完了したら速攻でボール紙でメンブレンを保護。すべて終わってから紙を除去します。

内部にフックアップワイヤーを設置し、吸音材も設置。

ワイヤーは全てエンド端子処理。これが地味に面倒臭い。

フックアップを引っ張り出し、紙パッキンを敷いて

ドライバーを取り付けていく。

全ドライバーが付きました。落とし込みの精度といい、素晴らしい仕上がりです。
Xover実装と最終結合
いよいよボディとヘッドブロックを合体します。
ボディ上部へ紙パッキンを敷いて・・・


接合ビスにシリコーンを塗ります。これは空気漏れ防止目的です。

ヘッドを慎重に乗せて・・・

M8のビスを締め上げます。
次に、ヘッドブロックのXoverの設置・配線を行います。

こんな実体配線図を作っておく。そうしないと間違えてしまう位には複雑なのです。

上図は初期のバージョンの回路ではないです。最終チューンに近い素子が載っています。
いかに複雑なものか分かると思います。フルレンジ=混ざり物なし=シンプル=高音質と考えている方々には考えられない複雑さだと思います。私は「シンプルなこと=高音質」とは全く考えていないのでこうなります。

内部から伸びてきたフックアップとコネクタで結線します。

閉腹してねじ止めします。それにしてもこの裏板も精度が怖いくらいで、閉じる時にキツくもなく緩くもなく。押し込むときにフシュ〜と空気の抜ける音がするほどです。融着もありません。
ということで、外観上は組立が完了しました。


出来上がってみると大変な異様です。ヘッドはMX-1よりも小さめに仕上げたのに、できてみれば背の高さもあいまって猛烈な圧迫感があります。(ANDROMEDA程ではないが)
さあ、完成したので測定や試聴をしていきましょう!
パッシヴXoverの物理特性
パッシヴ型で、度重なるチューニングを経た最終的な軸上特性はこちら。

マトリクス型の擬似無響計測は困難を極めます。色々な方向を向いたドライバーから同一帯域の音が出ますので、しかもLRの干渉もあるため、どう転んでもフラットにはなりません。
グリーンがマトリクスヘッド単体での特性、レッドがサブウーファーも含めた総合特性です。中低域は近接上計測が難しいため、遠点でのBlended特性を示しています。単純なマルチウェイは比較的整えるのが楽なのですが、これに関しては最後まで苦労しました。また、その測定環境特性からして必ずしもOn-Axisフラットが正解なスピーカーでは無いのかも知れないとも感じてきています。
上記グラフで多少の凸凹はあるものの、猛烈なワイドレンジの様子はお解りいただけるかと。低域端の設計値は20Hz(F3)でしたが蓋を開ければ17Hz@-3dBとなってしまった。正直これは伸ばし過ぎです。伸ばせばいいというものではなく、伸ばしすぎたらトレードオフが大きいのです。このSubを伴った再生音はスケールが巨大で猛烈ですが、UltimateMicroSub以上に大音量に弱いサブウーファーになってしまった気がします。
パッシヴXoverでの音質評価
パッシヴXoverのバージョンを私は「Ver.A」と呼んでいます。
Aのとってだし視聴してのファーストインプレッションは、「あまりにもビックリしない音質であることにビックリした」というのが正直な感想です。自然で誇張されたところが全くなく、しかし目の覚めるような驚きもない。どちらかといえば地味でおとなしい音質だったと思います。大昔に聞いていたマトリクスがどれも派手でキンキンとやかましい傾向のものばかりだったので、そのギャップが激しい。逆に言えば期待値に届かない地味さだったと言えるかもしれません。
一番最初のXoverのバージョンでは、リスニングポイントをかなり選んでソースも選ばないと十分な拡がり感が得られないというちょっと困りものの傾向でした。遠点で視聴するとかなりギョッとするような音響空間となるのですが、近づくとまるでダメと、ちょっと期待外れの結果に。
しかしその後、Xoverの度重なるブラッシュアップによって傾向が豹変します。
最終チューンされた音はきめ細やかな分解能が聞かれるようになり、それに付随してサウンドステージも視聴場所を選ばず、かなりの広がりを見せました。殊に低域の伸びと全体の自然さ、Hi-Fi感では過去のMX-1など敵ではないです、比較対象にすらならない。圧倒的にワイド、音色が自然、低歪、サウンドステージも比肩するかむしろ上。MX-1はソースを選ばないとナロウなだけの詰まらないスピーカーでしたが、MX-1000Hは何を聴いても楽しめる音にもなったと思います。このサイズで32ftオルガンのペダルの最低基音がしっかり風圧を伴って聴こえるスピーカーというのも、稀有な存在だと思います。(今にもぶっ壊れそうな危うさはりますが)
開発当時の空気録音が残っておりますので、よろしければご覧ください。
Digital Xover = DSPによる音質の飛翔
前述のようにPassiveでも過去の経験を超えたMX-1000Hですが、DSPを導入したそれは驚愕の進化を遂げました。
ANDROMEDAにおいても音質のキーポイントでしたがDPSはMXにおいても決定的な音質向上のキーとなりました。その理由も説明します。
そもそも、マトリクススピーカーとは、以下のような行列の信号処理をすることで成立します。(だから行列:マトリクスと呼ばれます)


これを長岡鉄男師はラウドスピーカー同志の妙な結線方法だけで実現していたわけです。

こんにちにおいては、LSIやオーディオチップセットの内部で演算だけで上記のような行列演算が実現されています(主に音に拡がりを持たせる機能のためです)。そして、実は miniDSP – FlexEightにおいても全く同じことができるのです。スピーカー同志で妙な結線をする必要はなくなります。
すなわち、ディジタル演算だけでLとRの加算や減算が自由自在にできるのです。以下でその事例を紹介します。
普通に4本を使う例
- D1 = L+R
- D2 = L+R
- D3 = L-R
- D4 = R-L
センターchを1本のみにして3本構成にする例
- D1 = L+R
- D3 = L-R
- D4 = R-L
より一層、広がりを強調する例
- D1 = 0.5L + 0.5R
- D2 = 0.5L + 0.5R
- D3 = L-R
- D4 = R-L
センターchを省略して左右2本のみで拡がり感を実現する例
- D3 = L-0.5R
- D4 = R-0.5L
いかがでしょうか。単純なスピーカー結線の遊べる幅が桁違いです。私(MX-1000H) の場合は、上記に加えてトゥイーターやフルレンジの帯域制限にもDSPが利用されますので音質の遊べる幅はほぼ無制限になります。
しかしDSPのポイントは、単純にバリエーションが増やせるところにはないのです。純粋に音質向上に寄与するところが大きい。まず左右アンプ間の干渉がゼロになりますし、ドライバーばらつきによる不平衡の問題も無しになります。なにより結線で作った信号とは、信号の純度が桁違いです。歪みが減り、透明な音質になります。
結果、なにが起こったかというと「圧倒的な特性平坦」と「広大なサウンドステージ」が待っていました。
以下、いくつかのヴァリエーションを提示しますが、いずれの場合もパッシヴXoverとは品位も音質も段違いです。やっぱり、マトリクススピーカーもDSP導入で異次元の飛躍を見せるのです。
DSPによるマトリクス実装
以下で登場する Ver.B, C, DというのはすべてDSPを利用したヴァリエーションです。
B,Eの音質は特に優秀。
- Ver.A: パッシヴXoverによるマトリクス
- Ver.B: 2way, センターがMTMでフルレンジ2本、トゥイーター1本が鳴っている
- Ver.C: 1way, センターがフルレンジで2本が鳴っている
- Ver.D: 1way, センターがフルレンジで1本だけが鳴っている
- Ver.E: 2way, センターがMTでフルレンジ1本、トゥイーター1本が鳴っている






如何でしょうか。とにかくセットアップは簡単なのです。数値とOFF/ONを変えるだけ。それだけで音質の比較が可能です。それぞれの物理特性も記しておきます。パッシヴXoverに比べれば若干特性も向上しています。


Ver.BとVer.Eは音質が拮抗しており僅差でTOP争いをします。低域のカタチが少し違うのは測定環境の違いで大差はないでしょう。パッシヴでの音質もなかなかでしたが、一度DSP経由で聴いてしまうと、その音質は異次元です。私は生まれて初めて「マトリクススピーカーの真価」を聞けた気がしています。逆説的には、パッシヴでどう頑張ろうがこの音質には届かない予感もします。
DSP導入によってマトリクスが完全な価値を手にする。このことを知れたことが本プロジェクトの最大成果だったかもしれません。
”マトリクススピーカーとして”多くの【世界初】
もちろん、サイズやコスト制約があるなかでのプロジェクトです。その音質がANDROMEDAを超えることは決してありません。それでも、初めての工作難度の経験などかけがえのない制作体験となりました。私の過去のマトリクススピーカー体験を楽勝で凌駕するような超ワイドレンジかつ高音質となりましたし、DSP導入による破壊的アドバンテージも体験できました。
このMX-1000Hは色々とトライアルしてマトリクススピーカーとしては世界初と言える要素満載ですのでここへ列挙して終わります。
- マトリクススピーカーなのにセンタートゥイーター+センターウーファーを加えた3wayを実現
- Series Xoverの利用でマトリクスなのにMTMのセンターチャネル構成を実現
- 小型マトリクススピーカーながら17Hz@-3dBのウルトラワイドレンジを実現
- マトリクスヘッドは空気室を分割し相互干渉抑止を実現
- Xoverによる徹底的な音響補正
- 木製ながら複雑な構造による前代未聞の超高剛性
- 既存の自作マトリクスには見られない徹底的なフラッシュマウント
- 自作マトリクススピーカーでは類例のない塗装品位
- DSP導入によるディジタルドメインでの行列演算実現
細かい音質評価は以下のブログでご覧いただけます。
長大な連載なので全部読破するのは至難ですが、もしご興味があれば。




#究極のマトリックススピーカー #マトリクススピーカー #自作スピーカー














