コンテンツへスキップ
らうとしゅぷらっひぇん@びちだすとらーだ
らう@びち、超ジコマンのオーディオとロードバイク体験設計
×
HOME
BLOG
KNOWLEDGE
LOUDSPEAKER
ABOUT
MEMBERS
PRIVACY
🔍
タグ:
SPICE
ホーム
タグ:
6ch-MOS Amplifier
DIY
アンプ
オーディオ
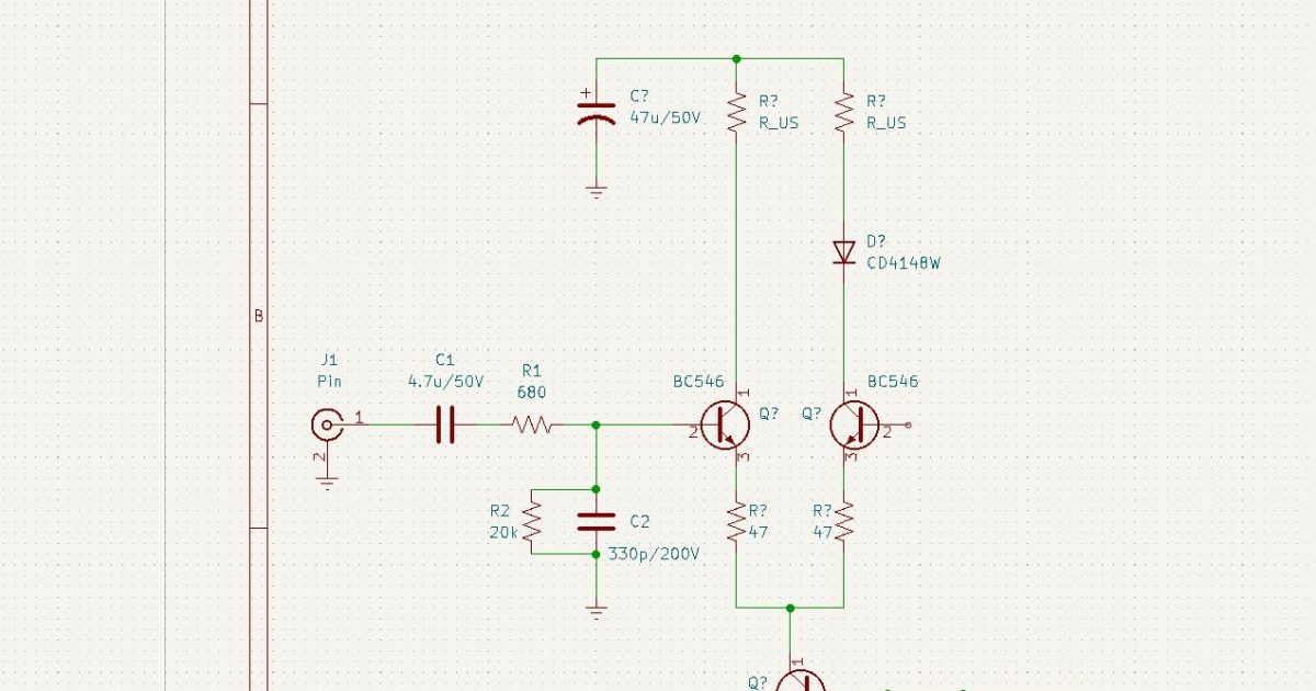
PCB CADをもろもろ試す
2022年10月23日
0
KiCAD
PCB設計
SPICE
アンプ
オーディオ
ガーバーデータ
回路設計
自作アンプ