まだまだ続くよ、LINE Clova編。
まだ始まったばかりです、Clova WAVE編。
本日はウーファーとトゥイーターの嵌合、XoverのOptimizeを行っていきます。
ホラまた始まったよ。
これ、1000円そこそこで買ったオワコンのミニスピーカーですよ。そんなに細かいコダワリは意味ないんじゃないの?そこが私の癖(へき)って奴なんですね。こだわる積りなんて毛頭無いのに、いざ始めると気になって仕方がないというわけです。昭和風の言い方なら、「ほとんどビョーキ」と呼ぶのでしょうか(笑)
これは「拘り」と呼ばれるようなものではないです。これをしたらどうなってしまうのだろう?という単純な好奇心による動機です。興味が沸き、仮説し、試し、答え合わせをする。子供の時分からこの基本形が変えられていない気がします。

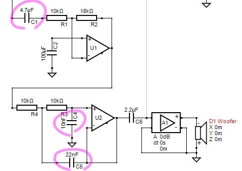
回路解析で、ウーファー側はこんな回路になっていることが判明しました。
このように非反転増幅回路を中心に構成されたLPF、HPFは Sallen-Key と呼ばれるトポロジです。発案者の名前を取って命名されました。
このSallen-Keyを調整して、実効2-3kHzクロスのスロープへ近づけてゆきます。
結論から言うと、調整結果がこう。

いじったのはピンクを付けた箇所。
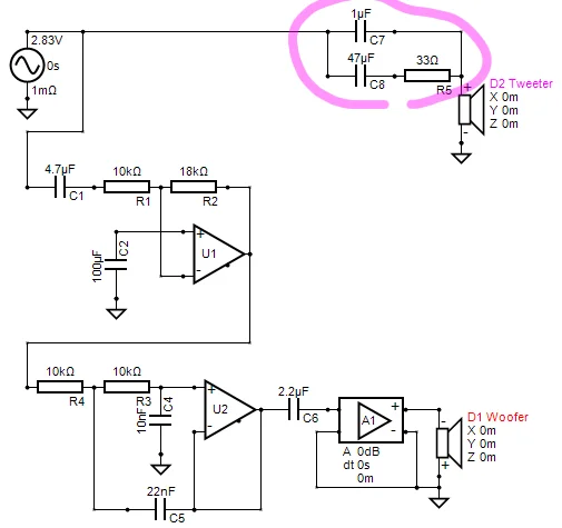
そしてその時のレスポンスがこう。

水色がウーファー素のままの特性で、
赤が上記フィルター回路を通った結果です。
このときのトゥイーターとの合成結果はこう。

ウ~ン、このままでも別にいいんだけど。10kHz以上の高域低下が少し気になりますネ。
これは何が悪いというわけではなくてClovaに載っているトゥイーターの特性がこうなのです。しかしここでも悪癖が出て、強烈なドーピングをしたくなりました。


高域の形がまるで別物です。
ちなみにこのとき、位相特性が悪くなるどころか5kHz以上の群遅延が最小フラットに近づきました。
Clovaはトゥイーターが側面についている上に相互干渉があるなど計算通りに行かない難しさがありますが、とりあえずここで得られたシミュレーション定数で実装してみます。
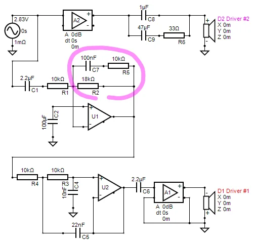
・・・・と、実はこの「先」もあって、

ここをこうすると、
低域へのLow Shelfを形成してくれるので、


f特はこうなります。80-180Hzのレベルがどーんと上がる。
ANDROMEDAのようにフラットではなくドっタバタですが、このミニサイズにして鬼ワイドではある。明らかなオーバードーズ。ただ、ここに関しては「パッドさえ無い場所にSMTを実装する」という、トップレベルの難しさにはなる。私の震える指先では多分無理なのでは。
チップ部品を使いながらにして空中配線という離れ業?が必要に。SMTじゃなくて普通のアキシャル部品でブリッジするのがラクかもしれない。私のこのひどい癖(へき)を全うするなら、一番ハードルが高くても一番納得のできるヘンタイチューニングを施工すべきだと思うのです。
【この連載の目次】
- LINE Clova (1) LINEのMatrix
- LINE Clova (2)この4Ωは可変すれば
- LINE Clova (3)開腹手術~WAVEが届いたぞ
- LINE Clova (4)【緊急速報】これはトゥイーター
- LINE Clova (5)セカンド・オピニオン
- LINE Clova (6)天板にどうやって穴を開けるのか?
- LINE Clova (7)ミニアンプは時定数に問題アリ
- LINE Clova (8)天板に穴を開けてみる
- LINE Clova (9)内蔵アンプ回路を解析する
- LINE Clova (10)パーツを外し&セカンドオピニオンを検証する
- LINE Clova (11)セカンドオピニオン版で空気録音してみる
- LINE Clova (12)風穴を開けろ! ボリュームの実装
- LINE Clova (13)フィルタをオプティマイズする
- LINE Clova (14)初体験、サーフェスマウント
- LINE Clova (15)底面に音質スイッチを実装する
- LINE Clova (16)3Dカットモデルと最終回路図
- LINE Clova (17)部品到着で一挙完成へ
- LINE Clova (18)こんがり焼けたよ、基板が焦げた
- LINE Clova (19)数々の苦難を乗り越えて完成へ
- LINE Clova (20)擬似無響計測&空気録音 – 1st. Phase
- LINE Clova (21)完結編 – 2nd. Phase
- LINE Clova用-第2基板
- LINE Clova Rev.03が完成。熱に強く音も良い
- LINE Clovaの記事をサマライズした

シリコンパワー ノートPC用メモリ DDR4-2400(PC4-19200) 8GB×1枚 260Pin 1.2V CL17 SP008GBSFU240B02
Synology NASを拡張した時に入れたメモリーがコレ!永久保証の上、レビューも高評価。もちろん正常に動作しており、速度余裕も生まれて快適です。

フィリップス 電動歯ブラシ ソニッケアー 3100シリーズ (軽量) HX3673/33 ホワイト 【Amazon.co.jp限定・2024年モデル】
歯の健康を考えるのならPhilipsの電動歯ブラシがお勧めです。歯科医の推奨も多いみたいです。高価なモデルも良いですが、最安価なモデルでも十分に良さを体感できる。