LINE Clova編。
本日は内蔵する予定の2.1chアンプ基板のパーツを外して一部改造していきます。

十分に小さなアンプPCBです。しかしClova WAVEの内部はこれでも圧迫されるくらいに、十分狭い。
ギリギリ基板は入りそうですが、余計なパーツはできるだけ外してしまい、実装ハイトを抑えてスペースセービングしておいた方が後々都合が良いです。
不要パーツを外すよ!

このアンプは両面スルホールです。
実はスルホールってハンダウィックがあんまり効かないのです。吸いきれない。

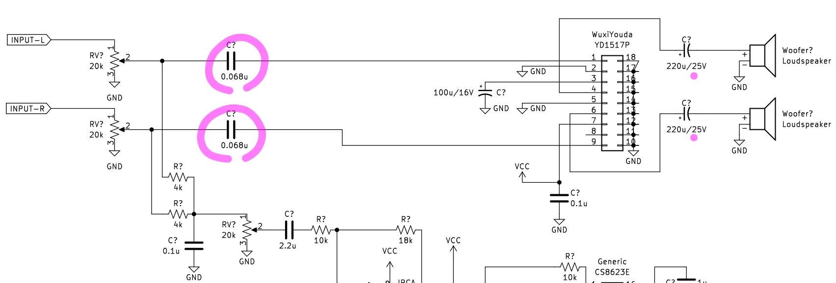
まず、ステレオch側のアウトプットキャパシタ(OC)2個を外しました。
ウィックだと余り吸わないのですが、キャパシタなら二本脚ですから何とかなります。出力端に、CRフィルタ用のパッドが見えますね。でもSMTパーツは付いてない。付けろよちゃんと・・・

カッターの刃やマイクロドライバを使ってボリュームの端子を引き起こします。寝たままでは外せませんからね。

なんとか引き起こせませした。ただ、やっぱりウィックじゃ全然ハンダを吸いきれない。。。よって、全く外れる気配がありません。

というわけで、結局伝家の宝刀ハンダ吸い取り器を出してしまいました。片面のベークやフェノールだとランドごと吸い取ってしまったりするのですが、両面だとやっぱりこっちかなぁ。

・・・ということで、粗方のよけいなパーツを外せました。ターミナル、ポテンショメーター、キャパシタなどです。ターミナルはランドが大きいのですが比較的ラク。やっぱりポテンショメーターが一番難儀した。

・・・って、勢いあまってDCジャックやミニジャックまで外してしまった。
イカンイカン。改造前に音出しテストするんじゃなかったっけ?
というわけで、ライン入力用のミニジャックだけお戻しします。

ついでに、OCはジャンパーでショートしちゃいます。(これでDCダダ漏れになります)

電源ケーブル延長してDCジャックも付けます。実験準備をしているわけです。

ポテンショメーターもジャンパーでショートしてしまいます。トータルレベルボリュームはPCB前段の外部に付けますので。ここはフルボリュームで良いです。
DCオフセットを測ってみよう
さて。
ステレオチャネルではOCをキャンセルしてしまったのだから、出力端にDCオフセットが出ているはずです。それを測ってみましょう。

おお~。約+5.9V。
+12VのVcc+のちょうど半分くらい。理論値通りです。もう一方のチャネルも同じくらいでした。
このアンプは、+6Vを中点として、0V~+12Vの範囲でスイングしてAC音声が出力されるわけです。こういうのを単電源のACアンプと云います。このままではラウドスピーカーにDCオフセット(6V)がモロ印加されてしまうので、アウトプットキャパシタは絶対に必要です。

ねんのため、サブウーファー用のアンプの方もオフセットを測ってみました。
こちらは約0ボルト・・・ とまではいかないが、-15mV位のオフセットが出ています。割と高めですね。本当はDCカットが在った方が良いが、このアンプ基板では省略されています。
さて、単電源なのになぜ、オフセットを0近くに出来るのでしょう?
それは(このサブ用のアンプICが)平衡回路、バランスアンプだからです
+側を担当するアンプの無信号電位が、+6V。
ー側を担当するアンプの無信号電位が、+6V。
だから、無信号時に+ー極間電位を測ると約0Vになっているというわけです。
これで音楽が鳴り始めると、
+側のアンプは 0V~+12V の電位でスイングし、
ー側のアンプは +12V~0V つまり逆相の電位でスイングします。
これで、中点を保ったままOCを省略しても音楽再生ができるというわけ。
POINT
バランスアンプなら単電源でもDCアンプを作れる
ただ、+15mVは結構高めですけどネ
脱線しちゃった。
スピーカーケーブルを取り回す

WAVEのスピーカーモジュール上部の円錐底あたりにスピーカーケーブルをもう1本通すための小さな小さな穴を空けます。Φ1.1位かな。

パラレルになっちゃっているトゥイーターの片側の白いケーブルのうち、1本を裂いて引っ張り出します。(引っ張り出す方を間違えると悲惨な事に!)




ちょうどザグってあるガイド溝のあたりにケーブルを這わせます。底板にも穴を開けてあります。

その上からブラックのマスクテープを貼って目立たなくします。もちろんそのままでも良いんです、どうせ見えないんだから。ただ、止めたほうがブラブラしないし振動で雑音が出ないし、何よりプロっぽい(笑)
私は純然たるアマチュアで多分一生アマチュアです。だから、「プロっぽい仕上がり」になんとなく憧れがあるみたいで
これで5線を下まで引っ張り出しに成功しました。
測定もできるし、実験もできるというわけです。
低域特性改善できるかな?

前回だか前々回だったか。
フルレンジ側の2chアンプは低域特性が早く落ちてしまうことが判明しています。ここを改善したい。
そこで、

利用するのが、この2200uF。
PCB側はキャパシタショートしてしまい、220uF→2200uFとドーピングすることで低域を伸ばしてやろうという作戦です。

基板上でショートした220uFの代りに2200uFを外付します。

さらに、プルーブをPCへ取り込んで解析するために抵抗入りのケーブルを接続します。
測定して比較してみましょう。

あれれ~? ・・・これじゃ測定誤差の範囲です。
オリジナルとほとんど違いが無いじゃないですか。
OCとして、220uFは小さすぎです。それは間違いない。しかしそれを2200uFに置き換えても改善が見られないということは、犯人は他にも居る。

この辺りが怪しいと思っています。だって0.068uFってカップリングCとしては小さすぎる。
ここでも帯域制限されているんじゃないのか?

そこで、かなり大きめになる1uFを裏打ちでブリッジしてみる。

おいおい~~ 全然変わらないじゃんよ。
ぜ~んぶ誤差の範囲です。
ダメだ。
詰みました。
だって、周辺部品を全~部載せ替えしてみたのに、帯域特性が改善できないんだもの。このアンプは素の状態でこういうカマボコ特性でこういうモノなのだと考えることにしました。内部に時定数でも持っているのかしら。
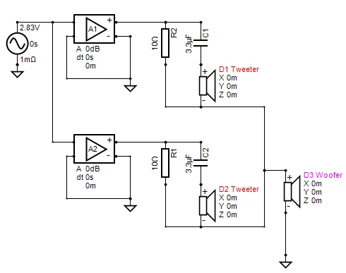
「セカンドオピニオン」を鳴らしてみる
Bay3さんが先行でWAVEを完成されており、既に音を鳴らされています。
私にはインチキ臭い回路提案した責任があります。「測定」するほど大げさではないにせよ、せめて「著しく変な音がしていないか」くらいは確認しておく責務があります。
鳴っているのは多分「セカンドオピニオンの案B」だと思いますので、それを作ります。これですね。


バラックで実験用の回路を組み上げていきます。
こんな巨大なパーツ、WAVEの中には入りませんて…. アンプより全然大きいじゃないか。


無事に鳴りました~。
うん、まあ~、こんなモンかな。
少なくとも「ヘンな音」ではありません。普通で当たり障りのない音質。
KENWOODのA-1001で鳴らしたときはもう少し低音のドスが利いていた気がする。また高域もあと一歩の爽やかな艶があると良かった。カマボコ特性のアンプの音そのままが投影されたような音質になっています。
ワイドレンジであったり凄い音は出ないのですが、そのぶん刺激の少ない柔らかい音がするのでBGM用途としては好適だと思います。うるさくない、気が散らない、疲れない。例えばスマホからインターネットラジオを飛ばしたりオーディオブックにはピッタリのような気がしました。
試しにMX用のテストトラックを少し聴いてみました。
3kHzより上だけがステレオなので”ほとんど拡がらないのでは?”と想像していました。しかしソースを選ぶと意外に音場が拡がるので驚きました。MXシリーズには敵わないですが、これはこれで雰囲気がよくてとても面白いです。
途中、モノラルでも良かったんじゃ?と一瞬頭をよぎりましたが、実際の音を聴いてみてマトリクス化は無意味では無かったと、思えるようになりました。
夜も更けました。本日はここまで。
【この連載の目次】
- LINE Clova (1) LINEのMatrix
- LINE Clova (2)この4Ωは可変すれば
- LINE Clova (3)開腹手術~WAVEが届いたぞ
- LINE Clova (4)【緊急速報】これはトゥイーター
- LINE Clova (5)セカンド・オピニオン
- LINE Clova (6)天板にどうやって穴を開けるのか?
- LINE Clova (7)ミニアンプは時定数に問題アリ
- LINE Clova (8)天板に穴を開けてみる
- LINE Clova (9)内蔵アンプ回路を解析する
- LINE Clova (10)パーツを外し&セカンドオピニオンを検証する
- LINE Clova (11)セカンドオピニオン版で空気録音してみる
- LINE Clova (12)風穴を開けろ! ボリュームの実装
- LINE Clova (13)フィルタをオプティマイズする
- LINE Clova (14)初体験、サーフェスマウント
- LINE Clova (15)底面に音質スイッチを実装する
- LINE Clova (16)3Dカットモデルと最終回路図
- LINE Clova (17)部品到着で一挙完成へ
- LINE Clova (18)こんがり焼けたよ、基板が焦げた
- LINE Clova (19)数々の苦難を乗り越えて完成へ
- LINE Clova (20)擬似無響計測&空気録音 – 1st. Phase
- LINE Clova (21)完結編 – 2nd. Phase
- LINE Clova用-第2基板
- LINE Clova Rev.03が完成。熱に強く音も良い
- LINE Clovaの記事をサマライズした

シリコンパワー ノートPC用メモリ DDR4-2400(PC4-19200) 8GB×1枚 260Pin 1.2V CL17 SP008GBSFU240B02
Synology NASを拡張した時に入れたメモリーがコレ!永久保証の上、レビューも高評価。もちろん正常に動作しており、速度余裕も生まれて快適です。

フィリップス 電動歯ブラシ ソニッケアー 3100シリーズ (軽量) HX3673/33 ホワイト 【Amazon.co.jp限定・2024年モデル】
歯の健康を考えるのならPhilipsの電動歯ブラシがお勧めです。歯科医の推奨も多いみたいです。高価なモデルも良いですが、最安価なモデルでも十分に良さを体感できる。