LINE Clova編。
前回までのおさらい。内蔵するミニアンプ基板は極端に周波数特性が狭いことが判明しています。ここを改造してClova向けに作り変えたいのです。

ただ、元の回路が判っていないと改造もへったくれもないですね。
そこで、プリントパターンとテスターを当たりながら、オリジナルの回路図を書き起こしていきます。


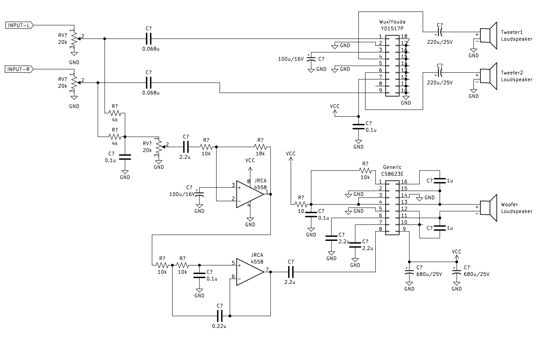
特に集中して分析が必要なのはこの辺り。
TotalボリュームからBassボリュームへ分岐して、この辺りでサブウーファー用のLPFが組まれているはずです。そこの時定数を変えて、もっと高めのカットオフ周波数にしたいのです。
まあ、一応シルクに定数は書いてあるんですけどね。このシルクとは定数が異なるパーツもありました。問題はパターンですよ。凄く細かいし隠れているので読み取りづらい。大昔の国産アンプなどとは難度がひどく違います。両面PCBでパターンもパッドも入り組んでいる上、PCBの表裏に同時プルーブを当てて導通箇所をアタリを付けていったり、アンプICの回路から逆算で見当を付けるなど、作業性が悪くかなり苦労しました。神経衰弱みたいなものです。
とはいえ、時間を掛けて慎重に探っていけばここは明白になる部分です。
パターンを読み切る前に、まずは使用されているパワーアンプICの型番を同定しました。どちらのICも刻印が小さくて掠れてて読みづらい。以前撮っておいた写真が一番読みやすかった(笑)

まず右側のステレオIC。
YD1517Pです。つまり、https://roboparts.ru/upload/iblock/963/963bc3300bb49b2f523ffafefbc458b3.pdf
これですね。

つづいて左側。サブウーファー用の小さなIC。
どうやら以前熱々の時に指で触って刻印を擦れさせてしまった模様。ルーペでも読めないです。以前撮っておいた写真で確認。

16PINのSOICというのは判っているので、そこから絞り込んで配線の回路から逆算でも同定しました。
これに間違いないです。CS8623Eだ。
こんな小さなSOICでモノラル30Wも出るという。ま、しっかりした放熱器を付ければだけど。数Wでかなり熱々になりますので、本気でパワーを出すと飛びます多分。

平衡出力端子を持つバランスアンプです。
サンプル回路ではLCフィルタが組まれていますが、私のミニアンプ基板ではインダクタもキャパシタも省略されていました。大丈夫なのかよVC燃えない?
Aliでこの石10個710円で売ってました。1個あたり71円(笑)
さてアンプのデータシートが揃ってしまえば俄然辿りやすくなります。
パターンとテスターから当たった回路がコチラ。結局、ほぼ全ての回路図を描き起こしてしまいました。

多少の周辺部品の省略はあるものの、ほぼほぼこのマンマです。
面倒臭いですが、一度回路図を起こしてしまえば自信をもって検証や改造を行えます。

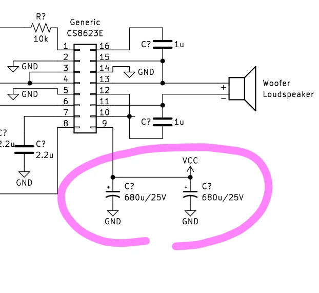
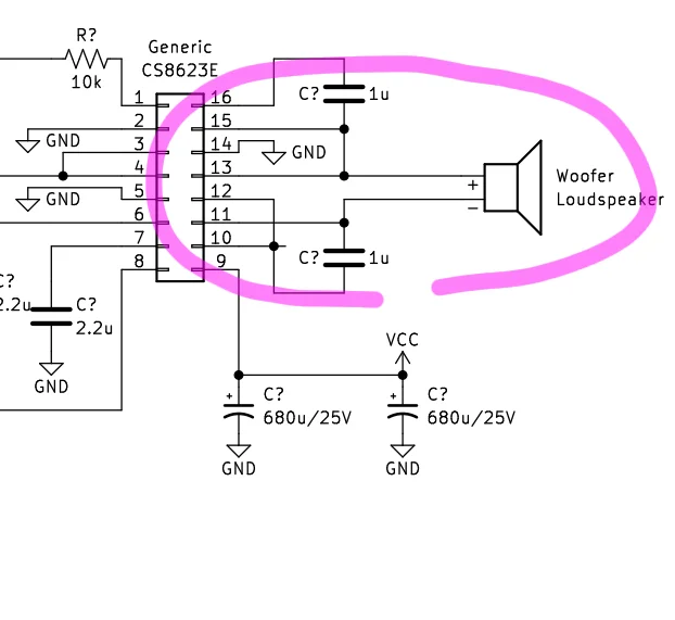
私は以前の投稿でこの680uFをウーファーのアウトプットキャパシタと表現したのですが、誤りでした。お詫びして訂正します。

ウーファーは終段直結のOCLアンプです。

HPF無しでウーファー直結なのに、あの低域の落ち込みはどういうこと?
それから、評価ボード回路では入っているLCが省略されています。大丈夫なのかなぁ。

可能性としてあるのが、途中二段で据えられているDCカットのカップリングだけど。でも受け側インピが十分高ければこれでも落ちないはずだよな。もっと怪しいのがネガティブ入力7PINにぶら下がっている2.2uF。ここ、キャパシタを介してNFBが掛かるはずだから、2.2は小さいのかも。ここを100uFにすれば低域がどーんと伸びそうな気もします。代りにアンプが発熱で気絶するのかな。低域の大スイングってアンプには一番過負荷なのです。
また、SMTの2.2の位置に大きなキャパシタを実装するのは厄介です。

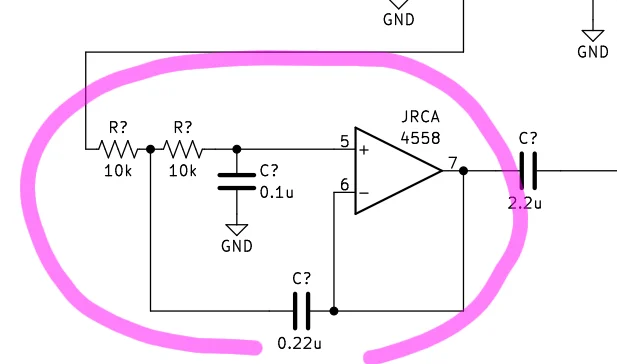
なんにせよ、一番目的であったLPFの回路定数が明らかになりました。これです。
ここの0.22uと0.1uを片側外すか、はたまた定数を置き換えできれば、所望の特性が得られるはずです。SMTのチップを載せ替えるのは初めての経験だから、上手くいくかどうか判らんけど。。。
自分用の回路設計へ移る前に、Bay3さんに勧めた回路が実働でどんな感じなのかを検証する予定です。
【この連載の目次】
- LINE Clova (1) LINEのMatrix
- LINE Clova (2)この4Ωは可変すれば
- LINE Clova (3)開腹手術~WAVEが届いたぞ
- LINE Clova (4)【緊急速報】これはトゥイーター
- LINE Clova (5)セカンド・オピニオン
- LINE Clova (6)天板にどうやって穴を開けるのか?
- LINE Clova (7)ミニアンプは時定数に問題アリ
- LINE Clova (8)天板に穴を開けてみる
- LINE Clova (9)内蔵アンプ回路を解析する
- LINE Clova (10)パーツを外し&セカンドオピニオンを検証する
- LINE Clova (11)セカンドオピニオン版で空気録音してみる
- LINE Clova (12)風穴を開けろ! ボリュームの実装
- LINE Clova (13)フィルタをオプティマイズする
- LINE Clova (14)初体験、サーフェスマウント
- LINE Clova (15)底面に音質スイッチを実装する
- LINE Clova (16)3Dカットモデルと最終回路図
- LINE Clova (17)部品到着で一挙完成へ
- LINE Clova (18)こんがり焼けたよ、基板が焦げた
- LINE Clova (19)数々の苦難を乗り越えて完成へ
- LINE Clova (20)擬似無響計測&空気録音 – 1st. Phase
- LINE Clova (21)完結編 – 2nd. Phase
- LINE Clova用-第2基板
- LINE Clova Rev.03が完成。熱に強く音も良い
- LINE Clovaの記事をサマライズした

シリコンパワー ノートPC用メモリ DDR4-2400(PC4-19200) 8GB×1枚 260Pin 1.2V CL17 SP008GBSFU240B02
Synology NASを拡張した時に入れたメモリーがコレ!永久保証の上、レビューも高評価。もちろん正常に動作しており、速度余裕も生まれて快適です。

フィリップス 電動歯ブラシ ソニッケアー 3100シリーズ (軽量) HX3673/33 ホワイト 【Amazon.co.jp限定・2024年モデル】
歯の健康を考えるのならPhilipsの電動歯ブラシがお勧めです。歯科医の推奨も多いみたいです。高価なモデルも良いですが、最安価なモデルでも十分に良さを体感できる。
