Clova WAVEでステレオスピーカーを実現しよう!シリーズ。
Clova WAVEの裸特性を測定することによりトンデモネェ事実が発覚。
上部に付いている1インチトゥイーターは本当にトゥイーターで、2kHzより上しか再生できない。一方で、下部に付いている2インチウーファーは全帯域を比較的よいバランスで再生できるミッドバスドライバ 。

構成を見ると、下の箱は「すごーく低い音だけ」を再生していそうに見えて、実態は全然違った、ということですね。
このシステムの課題
WAVEのドライバー構成は、2.1chのアンプで駆動するのには適さない特性を有していることまで判りました。

このアンプ、まだ私の手元に届いていませんが。。。上図のような2.1chのアンプは、低域のLPFカットオフ周波数が概して150Hz辺りに来ています。その回路を、まったく改造せずにWAVEにあてがったら、下図のようにヘンな特性になってしまいます。



電気的に問題が起きるとかではありません。音は問題なく出ます。しかし見た目のとおりでとてもヘンテコリンな音になりそう。できれば避けたいところ。ウーファーはハイカットせず全帯域で駆動した方がまだマシであることが判ります。
この問題を解決するために、本稿では2つのセカンド・オピニオンを提案します。
他者に安易な提案した以上、その責務として。セカンドオピニオンを提示します。
ただし、当然ながら「こうしなければならない」という意図は毛頭ありません。ご覧いただいた上で、「自分はこうする!」と自由に決めて頂ければと思っています。
セカンド・オピニオン
「セカンド」と言いつつ、以下で2つの案を示します。
このふたつはかなり難易度が違います。
案A: 難度高:アンプ基板のパーツを載せ替える
2.1chに載っているサブウーファー用のLPFの定数を調整し、WAVEへ最適化します。最高性能が狙えますが、チップキャパシタの換装なので工作難度が高めで予算も掛かります。

案B: 難度低:サブウーファーのアンプを使用せず2chステレオ駆動する
今回ご紹介するのはこの案Bです。
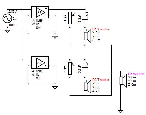
まずは具体的な回路図を示します。

左側の三角ふたつは、L/Rステレオ2chのアンプだと思ってください。
サブウーファー駆動用のアンプは利用しません。なぜならサブウーファー用アンプは極端にハイカットされていて今回の使徒に向かなかったからです。
★この回路で必要な追加パーツは、3.3uFx2, 10Ωx2 です。
3.3uFは3uFでも大差ありませんし、10Ωは8Ωでも支障はありません。
3.3uF, 10ohmはトゥイーターヘッド内に内蔵する必要はありません。5線をセットの底面まで引っ張ってきて、アンプ基板の周辺で結線すれば良いでしょう。
キャパシタに有極性を使う場合は、回路図の上を「+」、下を「ー」にすれば大丈夫です。
定数は模擬により決めています。
実測特性から合成特性をSimするとこうなりました。


メリットとデメリット
案Bの良いところは何といっても加工がラクでカンタンにマトリクスを構成できるところです。
デメリットは、
2kHz以上のマトリクスでも十分な音の拡がりが感じられるのか?
これは私も経験が無いのでなんとも言えません。モノラルに近い音、しかし少しだけ広がりを感じる音になりそうな予感がします。
また、案Bはカンタンな分、全体の周波数特性を十分にフラットには出来ません。そこまで求めるには、やはり案Aのように徹底した改造が必要になります。
私もやったことが無いのですが、今回はダメ元で案Aのチップ部品の換装までやってみようと思っています。500Hz辺りからダラダラと下げれば、トゥイーターと巧く繋がりそうな想像をしています。私の手元に届くアンプ基板も、ウーファーアンプが故障しているという可能性が無くはありません。
脱線しますが、物凄いグルーヴ感というかコラボ感が生まれて私は今とても楽しませていただいています。
【この連載の目次】
- LINE Clova (1) LINEのMatrix
- LINE Clova (2)この4Ωは可変すれば
- LINE Clova (3)開腹手術~WAVEが届いたぞ
- LINE Clova (4)【緊急速報】これはトゥイーター
- LINE Clova (5)セカンド・オピニオン
- LINE Clova (6)天板にどうやって穴を開けるのか?
- LINE Clova (7)ミニアンプは時定数に問題アリ
- LINE Clova (8)天板に穴を開けてみる
- LINE Clova (9)内蔵アンプ回路を解析する
- LINE Clova (10)パーツを外し&セカンドオピニオンを検証する
- LINE Clova (11)セカンドオピニオン版で空気録音してみる
- LINE Clova (12)風穴を開けろ! ボリュームの実装
- LINE Clova (13)フィルタをオプティマイズする
- LINE Clova (14)初体験、サーフェスマウント
- LINE Clova (15)底面に音質スイッチを実装する
- LINE Clova (16)3Dカットモデルと最終回路図
- LINE Clova (17)部品到着で一挙完成へ
- LINE Clova (18)こんがり焼けたよ、基板が焦げた
- LINE Clova (19)数々の苦難を乗り越えて完成へ
- LINE Clova (20)擬似無響計測&空気録音 – 1st. Phase
- LINE Clova (21)完結編 – 2nd. Phase
- LINE Clova用-第2基板
- LINE Clova Rev.03が完成。熱に強く音も良い
- LINE Clovaの記事をサマライズした

シリコンパワー ノートPC用メモリ DDR4-2400(PC4-19200) 8GB×1枚 260Pin 1.2V CL17 SP008GBSFU240B02
Synology NASを拡張した時に入れたメモリーがコレ!永久保証の上、レビューも高評価。もちろん正常に動作しており、速度余裕も生まれて快適です。

フィリップス 電動歯ブラシ ソニッケアー 3100シリーズ (軽量) HX3673/33 ホワイト 【Amazon.co.jp限定・2024年モデル】
歯の健康を考えるのならPhilipsの電動歯ブラシがお勧めです。歯科医の推奨も多いみたいです。高価なモデルも良いですが、最安価なモデルでも十分に良さを体感できる。