KENWOOD LS-11ESを骨までしゃぶりつくすシリーズ〜

インピーダンス低下の元凶を考察

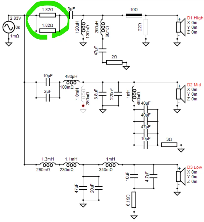
前稿で書いたとおり、現在は15kHzより上でインピーダンスが3オームを切る箇所があります。できれば何とかした方が良い。その元凶はココでした。(ドライバーが要因ではない)

この0.12mHが、最高域を短絡するようなカタチになっているんですね。この0.12mHを例えば0.4mH程度に上げれば、カーヴは安全なインピーダンスに落ち着きます。しかし振幅周波数特性が極端に乱れてしまいます。このクロスオーバーで強く補償しているからこそのフラットネスなんです。困ったね。

周波数特性の形を崩さず…の対策案としては、上図の場所に1Ω程度の直列抵抗を噛ますこと。
これにより最高域の最低インピーダンスは3Ωになりますのでまずは安全です。ただ、トレードオフとしてトゥイーター領域の音圧が2dB低下してしまうんですよね。現在の高域が繊細で微粒子感があるので、すこし残念です。
ソース別音質評価
その後、優秀録音ソース、さほど優秀でない録音ソース、片っ端から聴いています。
悪い音の視聴はともすると拷問であったり、苦行ですが、このラウドスピーカーの音は続けて聴いていられます。早々と視聴を切り上げる嫌気がありません。というか・・・なんならアルバム1枚遠しで聴いてしまいました。
最近Andromedaではゴキゲンというか、再評価中なのがこれ。

YES : Going For The One (2008 Remastered) 全曲
アナログ盤もありますが、これは2008年のリマスターです。
一聴して驚くのが音数の多さ。水も漏らさず。ひとつのルーズボールも許さない、鉄壁のディフェンダーという感じ。情報量が多く、取りこぼし無く音を分離します。けっきょく、通しで1枚全部聴いちゃいました。
例えばこれのラストトラックは情報量が多く分析的な音だとやかましくなりがちなんですが、それがちっともうるさく無いんですね。それでいて隅々まで拾い上げ分解して、最後まで楽しく聞けてしまいます。例えばTrack1では:Andromedaではベースのピッキングが爆音の風になってぶっ飛んでくる。そういう感覚までは至らないんですが、低域がスピード感を伴って、それっぽく聴こえます。ベースの音階も克明で甘さがありません。ただ、ちょっと生硬な印象はあるかな。
Track4はAndromedaで聴くと、まさにファンタジーが押し寄せる・・・みたいな感覚があるのですが、そういう怒涛の威圧感は無いですね。どちらかというと冷静かつ分析的な音なのかな。

Christopher Cross : Hey Kid
肉声が聞きものです。いかにも肺活量の大きな人が、声を張って歌った感じが出てる。ハリと厚みと鋭さと伸びを伴って声の実存感がしっかり出ています。件のイガイガ感もここでは良い方へ効果的に作用しています。ギターは色彩感が豊か。ベースとドラムは厚みが素晴らしく、熱さ・柔らかさ・を伴って厚みのある音場を形成します。クールと思わせておいて、このソースではかなり熱く温度感が高い表現も見せてくれました。マッチします。

Demians : The Perfect Symmetry
これはダメなパターンでしたね。ベースが濁ってしまいます。
ベース帯域・中低域の濁りが全体に影響して、せっかくの空気感や雰囲気が台無しになるというパターン。予想外に相性の悪いソースとなりました。このように、このスピーカーは弱点を露呈してしまうソースが確実に在ります。ウーファーの作りのまずさ、エンクロージャーの剛性不足など、弱点が露呈しやすいソースが確実に存在します。Pink Floyd-Animalsの低音域もなんか苦手っぽい。(それでも補強と吸音材でだいぶマシにはなっているんです。以前は吐き気のする低域だった。)

Sophie Milman : Beautiful Love
なにを持ってきてもそれなりに鳴ってしまう、ソフィーさんの定番。
まずは問題のない表現です。全体の雰囲気も肉声もいい。
Andromedaでは、ゾクっとする周囲の気配感や肉声の音にならない繊細なわななきまで克明な再現をするのですが、KENWOODはさすがにそういう次元には届かず。ベースのブーミングで箱が鳴っている感じもあります。無難な再現にとどまりますね、ちょっとイイ雰囲気出す程度かな。

CREMENCIC CONSORT : Carmina Burana
有名なオルフのカルミナ・ブラーナではなく、古楽器とコーラスを合わせた中世の宗教音楽です。
このスピーカーってもしかして、古楽とかが合うんでないの?と選んだのがこの1枚。
ワインポイントのオフマイクだから、2本のスピーカー間の遥か遠点に深々と音場が展開。スピーカーの存在を完全に無視して定位します。これは素晴らしい。スピーカーの存在が消える。。。このコストにして、信じられないくらい感じが良い。マッチングは最高レベルでした。繊細なアーティキュレーションも上手く表現してくれます。余計な低音の入力がないので、弱点が露呈しづらいというのも有ります。

Higher Primates : Phases
Andromedaで聴いていると、超のつくウルトラワイドレンジで、超低音から超高音まで凄まじい伸びだと気がつくソースです。しかし一般的なスピーカーで聴いている限り、ワイドレンジとは気づけない1枚です。KENWOODで聴いていても、音場感の良さは感じられつつも、やっぱりウルトラワイドな感じはしないですね。
Andromedaでは楽音が鳴る手前からただならぬ雰囲気と、風圧を伴う異様な低音を感じられるソースですが、LS-11ESでそれは無いです。かなりアッサリ。でも、気配を含む音という音を取りこぼし無く拾い集め、克明に再現してくれるので、気配感や音場感だけは一級品でした。高域の繊細感と切れ味、空間の透明度が素晴らしいです。これも、スピーカーの存在を無視してステージが出現しました。この手の非加工ソースとの相性がすこぶる良いようです。

鬼太鼓座 : 由比ヶ浜
これは多分ダメだろうな~ …と冷やかし半分で鳴らしたソースですが・・・これが予想外に良かったんです。
Xbassは切ってますんで、超低域の再生なんて到底無理です。でも、それでも音が生々しいんです。基音が足りなくても倍音が良く乗ってるのかな? 空気感・空間感・生々しさがちゃんと有るし、実に「っぽく」鳴るんです。これは望外でした。本格的なオーディオの経験が浅い人に聴かせれば仰天する程度の音は出ていると思います。ベースが苦手で、タイコが得意ということなのかしらん。

Respighi : Church Windows
逆に、相性最悪でぜんぜんダメだったのがコレ。
このソースは、圧倒的エネルギーと破壊力で聴者を蹂躙、怒涛のマッスが押し寄せてすべてを押し流し吹き飛ばす・・・といった表現が求められるんですが、そんな質量系魔法の要求をKENWOODに求めようというのがお門違いというものです。「なんか鳴ってるな~」というアッサリ・傍観的な鳴り方で、すべて空々しい。ただ理路整然鳴っているというだけで、こういう総量が求められる音楽の再生は難しいようです。当たり前か。オケ全般だめってことではなく、上手く鳴ったものもあるんですけどね。
以上、このLS-11ESはポテンシャルを感じさせつつ、得手不得手がハッキリしたキャラクターのスピーカーに仕上がりました。一言で表現すると、「解像力」「三次元的なステージ再生」に特長が出るスピーカー。音色で勝負するスピーカーではないですね。得難い魅力を持っているので、このままサブシステムとして確保したいくらいです。ただ、、、
大きすぎるんだよな、サブとしては。サブならもう少しミニの方がいいです、自分は。それでもこれがエンクロージャー本体だけなら、たまに引っ張り出して聴いたりも出来るんですが、問題はこの大型クロスオーバーですよ。片chがちょっとしたアンプくらいの体躯を持っているので、しまっておくのも設置するのもジャマ臭くてやってられません。
つまり、常設するには使い勝手が悪すぎるんですね。よって、早晩処分は疑いようもありません。惜しいな。
なんにせよ、一聴、ゴミにしか思えなかったスピーカーシステムが、クロスオーバーの改変だけで大化けし実用に耐える音に出来ると分かったことは収穫でした。次回以降~ DSPを用いてもっともっと徹底補償すれば、更なる改善は可能なのか?を試していきます。で、そのためにはminiDSPのセットアップを急がないと… 。
【この連載の目次】
- またドフゴミを買ってしまったよシリーズ: LS-11ES(1)
- LS-11ES(2) つるしのまま測定して聴いてみるよ
- LS-11ES(3) 中身を徹底的に晒そう
- LS-11ES(4) クロスオーバーの実態を解析してみるよ
- LS-11ES(5) 劣化したサラウンドの軟化処理と、効果を見てみるよ
- LS-11ES(6) ミッドレンジは徹底して磨け/なぜなら魂柱だから
- LS-11ES(7) ウーファーの特殊性を考えてみる
- LS-11ES(8) え〜い、もう側板を補強しちまえ
- LS-11ES(9) 大改造/まずターミナルを作り替えてみるよ
- LS-11ES(10) 大改造/フックアップと吸音処理
- LS-11ES(11) REWで擬似無響計測~
- LS-11ES(12) 実装状態での素特性を測っておく
- LS-11ES(13) 大改造/XoverのSimを追い込む
- LS-11ES用にスピーカースタンドの改造をしてみた
- LS-11ES(14) 大改造/chat AIにXoverオプティマイズのやり方を
- LS-11ES(15) 大改造/有孔ボードでXover制作開始
- LS-11ES(16) 新パッシヴXoverが完成ですよ?
- LS-11ES(17) 大改造/嘘だろぉおおお?
- LS-11ES(18) 大改造/改良後を色々聴いてみよう~
- LS-11ES(19) miniDSPで大化けか、KENWOOD
- LS-11ES(20) 灯りを点けましょ、ウーファーに
- KENWOODを分解、ウーファーを柔らかにするよ!
- KENWOOD、サランネットを補修したい
- リペアされたKENWOOD、聴いてみたい、測りたい!
- Xover解体ショウとアンプ照明

シリコンパワー ノートPC用メモリ DDR4-2400(PC4-19200) 8GB×1枚 260Pin 1.2V CL17 SP008GBSFU240B02
Synology NASを拡張した時に入れたメモリーがコレ!永久保証の上、レビューも高評価。もちろん正常に動作しており、速度余裕も生まれて快適です。

フィリップス 電動歯ブラシ ソニッケアー 3100シリーズ (軽量) HX3673/33 ホワイト 【Amazon.co.jp限定・2024年モデル】
歯の健康を考えるのならPhilipsの電動歯ブラシがお勧めです。歯科医の推奨も多いみたいです。高価なモデルも良いですが、最安価なモデルでも十分に良さを体感できる。