KENWOOD LS-11ESを骨までしゃぶりつくすシリーズ〜
前回に引き続き、新クロスオーバーの回路を組んでいきましょう。
クロスオーバーボードの完成
前回はウーファー、トゥイーター用のボードが完成しました。
引き続き、今回はもう1枚を使ってミッドレンジ用の回路を組んでいきます。

さて、、、ミッドレンジに左右どちらのインダクタを使うか。悩みます。
左はNorth Creekの12AWG、0.48mH。高級品です。
右はFOSTEXの、0.5mH。
定数はほぼ同じなのに、この大きさの違い・・・。
KENWOODの今回の用途に適しているのは、どう考えたって右側でしょう。でも、これはネタというか完全にお笑いテーマになりつつあるので、そういう視点では左です。
決めた!今回は左側のNorth Creekを使います。ここで完全放出するわけでもなく、どのみち後日回収されますし。それに、ここで温存したところでこの先使い途も無いのです。
ウーファー用でもないから、こんな低DCRの高級品は要らないのですが、バカですね。威圧感ですね、オーディオは。つまりハッタリですね。いかにハッタリで凄そうに見せるかっていう。しかしKENWOODじゃ凄そうには見えないでしょう、どんな頑張っても。しかし、このアンバランスな狂気こそがオーディオの本質を指し示しているとも言えます。

これがミッドレンジ用です。重量バランスが悪いぞ~~。


これで片ch分です。笑っちゃいますね、ホント。
思えば、Andromedaでも当初はこれと似たような事をしようとしていたワケです…。でもAndromedaではコストも面積も妥協を排して組んでいたでしょうから、このボードでは3枚組か。そもそも有孔ボードでは、インダクタの自重で板がへし折れていた事と思います。今思うとぞっとします。4セットのパッシヴネットワーク。何処に置くんだ、そんなモノ。
上図のクロスオーバーはこれでもかなり妥協しています。ポリキャップは最高級品ではないし、大容量のフィルムは投入せずにノンポーラ電解に置き換えていますし。つまり「上を見ればキリがない」
大きさを比べてみよう
さて、組み上がったこのクロスオーバーネットワーク。
どんな馬鹿げた大きさなのか、LS-11と並べて撮ってみました。

実測質量4.1kg。重っ。ジャマっ。

比較のために、オリジナルのクロスオーバーを右手前に置いてみました。遠近法がおかしいぞ?豆粒でゴミのようだ・・・。
このパッシヴクロスオーバーが箱の中には収まらない事はお察し頂けたと思います。どういうスペースファクターだ。邪魔くさいことこの上無いです。KENWOODの中にこれが収まると想像するからおかしいのであって、ハイエンドスピーカーのパッシヴクロスはこれと同等か又はこれよりずっと大規模のものも多いのです。(というのは過去の投稿で散々ご紹介してきました)
こんな小さなラウドスピーカーに、あれっ? なんでこんなに大きなクロスオーバーが必要なんだっけ?
… という、いびつな構造。いびつな設計思想、歪んだ価値観に自問自答する、その瞬間にこそこの趣味の本質(狂気)が見え隠れしています。(ナゾ)
このクロスオーバーの投入コスト
これ、、、一体いくらするんだよ?
興味が湧いたのでパーツ表に現在の為替レートと現行価格を書き込んで、総コスト計算してみました。

今ではディスコンで入手困難のパーツも有るにせよ、そこは当時推定価格で適当に換算しています。
で、現レートだとトータル 45,156日本円 /2ch になりました。スピーカー本体の当時希望小売価格と大差ないコストになってしまいました。。。まさにお笑い。
でも、クロスオーバーって軽視してよい存在ではなく、本来はドライバーと同等くらいの投資を要求されるものなんです。特に過去のコクサンスピーカーはクロスオーバーが軽視されすぎです(というか、投資できない商品・事業構造があったんでしょうけどね。)

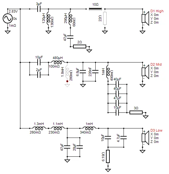
最終回路図です。
パーツ在庫に合わせて定数が少し変動しました。インダクタのDCRも公称値と実測値をしっかり反映しています。
でもね、ココまでやっても凄い音になんてならんです。ドライバーが優秀だからXoverに投資する意義があるのであって、あれらのドライバーでは・・・始める前から限界が見えています。
【この連載の目次】
- またドフゴミを買ってしまったよシリーズ: LS-11ES(1)
- LS-11ES(2) つるしのまま測定して聴いてみるよ
- LS-11ES(3) 中身を徹底的に晒そう
- LS-11ES(4) クロスオーバーの実態を解析してみるよ
- LS-11ES(5) 劣化したサラウンドの軟化処理と、効果を見てみるよ
- LS-11ES(6) ミッドレンジは徹底して磨け/なぜなら魂柱だから
- LS-11ES(7) ウーファーの特殊性を考えてみる
- LS-11ES(8) え〜い、もう側板を補強しちまえ
- LS-11ES(9) 大改造/まずターミナルを作り替えてみるよ
- LS-11ES(10) 大改造/フックアップと吸音処理
- LS-11ES(11) REWで擬似無響計測~
- LS-11ES(12) 実装状態での素特性を測っておく
- LS-11ES(13) 大改造/XoverのSimを追い込む
- LS-11ES用にスピーカースタンドの改造をしてみた
- LS-11ES(14) 大改造/chat AIにXoverオプティマイズのやり方を
- LS-11ES(15) 大改造/有孔ボードでXover制作開始
- LS-11ES(16) 新パッシヴXoverが完成ですよ?
- LS-11ES(17) 大改造/嘘だろぉおおお?
- LS-11ES(18) 大改造/改良後を色々聴いてみよう~
- LS-11ES(19) miniDSPで大化けか、KENWOOD
- LS-11ES(20) 灯りを点けましょ、ウーファーに
- KENWOODを分解、ウーファーを柔らかにするよ!
- KENWOOD、サランネットを補修したい
- リペアされたKENWOOD、聴いてみたい、測りたい!
- Xover解体ショウとアンプ照明

シリコンパワー ノートPC用メモリ DDR4-2400(PC4-19200) 8GB×1枚 260Pin 1.2V CL17 SP008GBSFU240B02
Synology NASを拡張した時に入れたメモリーがコレ!永久保証の上、レビューも高評価。もちろん正常に動作しており、速度余裕も生まれて快適です。

フィリップス 電動歯ブラシ ソニッケアー 3100シリーズ (軽量) HX3673/33 ホワイト 【Amazon.co.jp限定・2024年モデル】
歯の健康を考えるのならPhilipsの電動歯ブラシがお勧めです。歯科医の推奨も多いみたいです。高価なモデルも良いですが、最安価なモデルでも十分に良さを体感できる。