KENWOOD LS-11ESを骨までしゃぶりつくすシリーズ〜
前回はウーファー、ミッド、トゥイーター各ドライバーの素特性が取れました。
本日はこれをVituixCADにインポートして、シミュレーションをしていきます。
今日もややこしぃ論理と調整の話が延々と続きます。面白くありません。ラウドスピーカーの自作、調整、改造、改善、設計思想に興味のある方以外は、ここで離脱をお願いします。
Xover Simをするの巻
ドライバーOffsetの設定
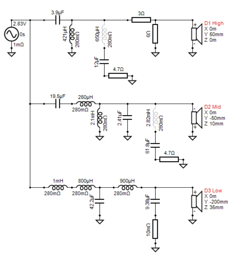
まずこれは3wayですから、回路図上に適当な名前 (Low, Mid, High)でドライバーを3本置きましょう。

この3本のドライバーへ実測値をセットするわけですが、その前にやっておくべきことがあります。それはドライバーオフセットの設定です。バッフル上での3次元的な相互位置情報ですね。
実測したデータは振幅、位相、インピーダンスの情報は持っていますが、時間軸情報を持っていません。すなわち、そのままではタイムアライメントが取れない事になります。ウーファー、ミッド、トゥイーターが平板で、アコースティックプレーンが完全一致し、かつ同軸構造であれば、その設定は不要です。しかし現実にはスピーカーには振動板の凹凸がありますし、バッフル上の取付位置も違います。したがって、その配置情報を入力し、到達時間軸の再現性を上げておかねばなりません。(これを怠るとかなり特性が変化します。)
回路図上で右クリックし、[Driver layout…]を選びます。

こんなダイアログが出てきます。ぜんぶ0が立っています。
すなわちこのスピーカーは3wayだが同軸構造で、全部平面で、アコースティックセンターもアコースティックプレーンも全部同じですと… んなわけ無いので、ここに現実の3Dオフセットを記入していきます。
リアルのLS-11ESを測ってみると、こんな寸法になっていました。

このラウドスピーカーシステムはVICTORやHITACHIのようにドライバー配列が揺らいでおらず、インライン配置だからXは全部X=0です。一方Yはドライバー間距離であり、トゥイーター/ミッド間で100mm、ミッド/ウーファー間で150mmでした。
Zは奥行方向つまりアコースティックプレーンの前後を表しています。正確にはインパルス応答から推定すべきですが、VC位置から逆算で簡易に記入しました。

今回はミッド~ウーファーの中間を仮想アコースティックセンターとしたいので、Yには+50, -50, -200mmを記入します。すると、上図のように3ドライバーのセンター位置がオフセットされます。

Zには上から0, +10, +35を記入します。
すると図のように、ミッドとウーファーの音源位置が(右から見た時に)奥行き方向へオフセットされたのが判ります。

回路図に戻ってきます。すると、先程入力したOffsetの状態が示されています。
ドライバー実測値の設定
次に、前回実測した実装状態での各ドライバー測定結果を、回路図上のドライバーに対してセットしていきましょう。

左側ペイン上で [Drivers] タブを選びます。
次に、ターゲットドライバーの行、例えば「High」を選びます。
・Frequency responcesの右側にあるフォルダの絵をタップして.FRDを。
・Impedance responceの右側にあるフォルダの絵をタップして.ZMAをアップロードします。
FRDはアングル測定したものは複数のFRDをアップロードすることが出来ます。今回はReference Angle(=軸上)しか有りませんが。
ここに実測値をインポートしておくことで、実測グラフの変化を眺めながら、回路図のシミュレーションと調整が出来るようになるわけです。(逆に、そうではないシミュレーションには何の意味もありません。)
Xoverの仮回路を描く
次に、Xoverのスキームを描いていきます。最初はいい加減で良いのですが、「何をするのか」「どんなスロープを使うのか」イメージしながら回路を組んだ方が良いでしょう。

まずは、「計算だけで求められた定数で」回路を組んでみました。650uH、2.82uHは開放(OPEN)していますので、インピーダンス補正は無しです。もし仮に、各ドライバーのインピーダンスが公称インピーダンス通りの6Ωフラットで、周波数特性にも乱れが無ければ、特性はキレイになるはずです。どうなったか、見てみましょう。

緑色が3wayの合成特性です。ウン、まあこんなものでしょうね。ヒデーもんです。これでは音楽になりません。インピーダンス曲線とf特の乱れが効いて、ミッドもウーファーもトゥイーターも大幅にオーバラップ(赤線)しているから平坦につながりようがありません。
でもコレは特例ではなく、どんなドライバーでも計算だけならこうなります。毎度口を酸っぱくして言っている通り、

こんな感じの「つるし」でクロス***Hzと称して売ってるクロスオーバーネットワークには価値はありません。綺麗に繋がりっこないんだから。
クロスオーバー回路を部分ごとにOptimizeしてゆく
スキーマティックを描くときはホント適当です。私の場合ですと、f特やインピを見ながら仮説と想像でなんとなくの回路要素を決めていきます。例えば、、、、
トゥイーターはFsが高くて低域の落ちが早いから、2nd.でも4th.くらいにできる「かもな」。でも、FsのQが高いから、Fsノッチは入れないとネットワークが正常に効かない「かもな」。ミッドは両端が綺麗に落ちてるから、2nd.でも4th.相当に調整できる「かもな」。でもFsとクロスが近いから、Fsノッチと2nd.と合わせてギリギリ4th相当「かもな」。ウーファーはインピーダンス上昇も激しいし、きっちり4th.回路じゃないと落ちない「かもな」。
ただ、想像や推定は往々にして外れるもの。途中で省略できそうだったり、改善が必要だったら必要に応じて回路そのものを見直していきます。
次にはいよいよ、回路を要素要素に分けて、部分ごとの調整を行っていきます。調整方法にも「流儀」みたいなものが有ると思うのですが、私の場合は大概トゥイーター側から調整をはじめていきます。
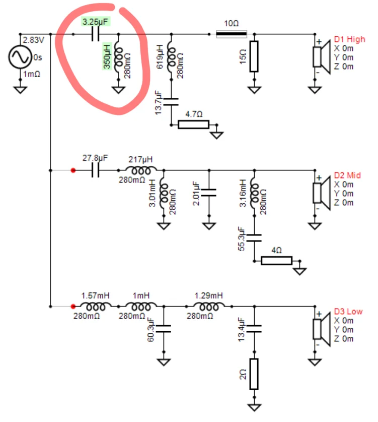
まずは、トゥイーターに挿入したFsノッチを調整します。ココですね。

色が薄くなっているところはOpen(未結線)、棒が引いてあるところはShortです。したがって、ココはミッドとウーファーがつながっておらず、トゥイーターとノッチ回路だけが結線された状態にしてあります。
この状態で、(Fsノッチ回路においては)インピーダンス曲線を眺めます。

インピーダンス補正回路を殺すと、出力波形にはトゥイーターの素のインピーダンスが現れます。
(15Ωのパラレルが効いて、じゃっかん低めにはなってますね。)
これにインピーダンス補正回路を加えて、

できるだけインピーダンス曲線がフラットになるよう、調整するわけです。こんな風に。
LとCの時定数はトゥイーターのFs周波数に揃えます。Rの値を調整して山を潰します。
はい、ここは作業完了です。
次に、トゥイーターのXoverスロープを調整します。ココ。

3.25uFと350uH名称がグリーンになっています。これはOptimize対象になっていることを示しています。トグル操作で、予めこの2パーツだけをOptimize対象として選択しておきます。
Optimizeウィンドウを起動して、まずはターゲットカーブを決めます。

Optimize対象とする周波数レンジは、広すぎても狭すぎてもいけません。Optimizeに無理がある/出来もしない帯域まで広く含めると、そちらに引っ張られて全体の最適化に失敗します。だからといって、最小限に狭くしすぎると、対象外の帯域は完全無視されて、対象外の帯域特性をメタメタに壊されてしまいます。つまり、トライ&エラーで最適なレンジ幅を選択していきます。特に、今回のように特性が「詰んでいる」「汚らしい」ドライバの場合は尚更です。
対象SPLは、このドライバーの特性が平坦で良好な部位における平均的な音圧をチョイスしておきます。それは、必ずしもシステム全体の音圧レベルとは揃いません。システムではなくドライバ単体の視点で調整しておきます。
最後に、ハイパスとローパスのターゲットカーブを指定します。これはトゥイーターなので、HighPassのみ。LRの4次。クロスは6kHzを指定してみました。回路は二次なのになんで?と思われるかも知れませんが、Fsノッチと自然音圧低下で、アコースティックスロープ=-24dBは可能であろうというのは私の想像です。

グレーが調整前のXoverを通した周波数特性。グレー点線が調整すべきターゲットカーヴを示しています。
上図でセットアップが完了したら [Optimize]ボタンを押します。すると、指定されたEvaluations (上図でいうと900ステップ)上限までオプティマイザによる回路定数の自動調整が始まります。周波数特性グラフ上では、グラフの形状がジリジリと、徐々にターゲットカーヴへ近づいていきます。
↓

(グレー点線がターゲット、ブラウンが調整されている特性)
ただし、ターゲット指定にムリがあったり、元々ドライバーの特性が乱れすぎている場合:オプティマイザは調整に破綻し、むしろ波形はターゲットから離れて明後日の調整値へ収斂していきます。これがいわゆる「詰んでる」という状態です。
オプティマイザの完了する終端が必ずしも最適解とは限りません。むしろ最適から離れてゆくケースもままあります。そうした場合は、ここぞというシーンで[STOP]ボタンを押下し、調整を停めてしまうのも良いと思います。実際私はよくそうしています。
それに、コダワリ過ぎてもどうせ回路定数によって制限制約は発生し、特性には妥協せざるを得ないのです(パッシヴネットワークの場合。)
このトゥイーターの特性を見てください。Optimizeしてもあんまり綺麗なカーブにはならないというね。始める前から詰んでるんです。

ブルーの特性はトゥイーターの素特性。ブラウンが最適調整後です。
元の特性に単純なハイパスフィルターを掛けているのではなく、特性をねじ曲げてでも強引にクロスオーバー最適な特性へ調整・収斂していることが良くお分かり頂ける比較だと思います。
ラウドスピーカーのクロスオーバーとは:
単純なハイパス+ローパスで電気的な遮断スロープを作るのではなく/あるべきアコースティックスロープで線形結合するために、イコライジングをする行為なのだ
…という事、ご理解頂けましたか? 私だけがそうしているというのではなく、ハイエンドベンダーやハイアマチュアビルダーは皆そうなのです。
ちなみにこの調整を経て、トゥイーターに元々あったアッテネーターは不要になりました。
さて、トゥイーターの調整例を見てきましたが、ミッドドライバとーファーに対しても全く同じことをやっていきます。
・ インピーダンス補正をし、クロスの効きが良い状態にしてから
・ ターゲットカーブを決め、スロープをフィッティングしてゆく

これはミッドレンジのインピーダンスカーヴです。これをそのままにしておくとウーファーとのクロスが上手く行きませんので、


振幅特性カーブをフィッティングします。
電気回路としては2次フィルターでも、こんな風に4次のアコースティックカーヴにフィッティング出来ます。なんとなくそうなるんじゃないかなぁ?という想像力が大切です。ただ、ミッドもトゥイーターも結果は汚いですね。Alphaの時のような楽さと爽快感は無いし、強引に振幅をフィッティングしただけなので位相までは追従しておらず、Alphaのように線形では繋がらないでしょう。
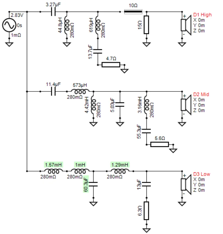
同じくウーファーの調整です。

13uF、6.3Ωは調整済。
下の4つのグリーンパーツだけを調整対象にして、オプティマイザを走らせます。
さあさあ、全部の調整が終わったので、端子Openをショートして、全部のドライバーの合成特性を見てみましょう。

ウン、まあまあ巧く繋がりましたね。先程のよりはマシ。これがオプティマイザの威力です。
ただ個別の自動調整だけだと、満点とは言えません。例えば、ミッドとトゥイーター間は未だかなり乱れているので、もう少し何とかしたいですよね。今度はそこを微調整します。
前述した個別調整ではなく、「5kHz-15kHz間フラット」のターゲットを設定し、オプティマイザで自動調整させたっていいんです。しかしそんなことをしたところで、どの道、手持ちパーツの制約で調整限界があります。
下図は手持ちパーツのリストの一部:

かなりの余剰パーツを持っていたのですが、実は最近転売などで徐々に放出しており、特にインダクタは手持ちが限られているので限界があります。オプティマイズはしたいけれど、ゴミにコストは掛けたくない。手持ちのパーツ範囲でお金を掛けず何とかしたい。というのが前提条件になります。
そこで、手持ちのパーツリストから「出し入れ」しながら、何とかならないか微調整していきました。
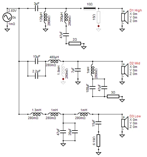
結果だけお見せしますが、最終回路がコチラ。

薄いグレーとなっているところは最終的に「省略可」と判断しました。
それでも、かなりの点数かつ大型部品なので、トンデモない実装体積になると思われます。LS-11ESの中には入りません。入れると箱がいっぱいになってしまいます。
ザンネンながら全部手持ちの部品で…とはならず、です。一部の大きめバイポーラ電解キャパシタは新規購入する羽目になりました。それでも、高額なインダクタやフィルムキャパシタは一切購入せずに済んでるので、被害は最小限です。
最終回路で得られた推定特性は以下に並べます。
調整結果の全容

まず振幅周波数特性です。
かなり纏まりましたね。・・・とはいえ、GammaやAlphaと比べてしまうと勝負にはなりません。ボロボロです。しかしこれでも、ちょっとオマケして見てもらえば、重要帯域の 500-16kHzにおいては、±3.5dBくらい と言えなくもありません。
完全にキレイになりきらないのは、私の能力不足というよりは、プア〜なコクサンドライバーの限界です。
グレーの点線は最小位相特性ですが、そんなに悪いもんでも無いですよね。特に400-7kHzはマアマア見れます。問題は高域ね・・・高域にいくに従って位相は乱れていきます。普通は逆なんだけどな。振幅特性もそうなんですが、このトゥイーターは余り物理特性が良く無いのでしょう。もう少し皆さんにも解りやすく言うと、このトゥイーターは酷いモノです。プラズマがどーちゃの言ってるヒマがあったらもっと他にやることあんだろ。
グリーンとレッドが漸近している部分は、Xoverのまずさではなくドライバーの素の顔が出てしまっているだけだから、補償するには限界があります。つまりこのままで精一杯です。

次。インピーダンス特性です。
補償過多で、インピーダンス超低下を危惧したのですが、注意したのでまあまあです。ただし。高域は強烈に補償したので3オームを切っています。脆弱なアンプなら高域発振するかも知れません。
強度の補償が祟って、電気的位相も良くはありません。

位相とグループディレイです。
最小位相もそうでしたが、最高域以外ではそんなに悪く無いんですよね。直線位相に見えなくもない。これなら望外に上出来です。線形近似領域なら、振幅を平坦にすれば位相も直線に近づくんです。…ってことなのかな。高域以外は。
それで、ピンク点線は群遅延なのですが、これもそんなに悪くはないです。ただし。低域方向はたぶん酷いことになるでしょう。バスレフですからねこれは。

最後にこれは? 電気回路Onlyでの振幅特性です。つまりこんな特性でコンペンセーションをしているということです。
ね、ぜんぜんタダの帯域フィルターではないですよね。ものすごく変なカタチをしているし。
逆に言うと、タダのフィルターでは(このラウドスピーカーに限らず)まともな特性にならないという事です。
以上がシミュレーションの全容でした。
あくまでこれは机上シミュレーションですから、合成特性がこれとどの位近しいものになるか。これはやってみないと分かりません。これだけ大規模なパッシヴクロスオーバーは組み立てるのも大変だから、その前にDSPを使った補償へ走ってしまうかもしれません。そこ、ぜんぜん保証できないです。どう考えたってそっちの方が結果は良いし、パッシヴは徒労とプロセスだしな。
【この連載の目次】
- またドフゴミを買ってしまったよシリーズ: LS-11ES(1)
- LS-11ES(2) つるしのまま測定して聴いてみるよ
- LS-11ES(3) 中身を徹底的に晒そう
- LS-11ES(4) クロスオーバーの実態を解析してみるよ
- LS-11ES(5) 劣化したサラウンドの軟化処理と、効果を見てみるよ
- LS-11ES(6) ミッドレンジは徹底して磨け/なぜなら魂柱だから
- LS-11ES(7) ウーファーの特殊性を考えてみる
- LS-11ES(8) え〜い、もう側板を補強しちまえ
- LS-11ES(9) 大改造/まずターミナルを作り替えてみるよ
- LS-11ES(10) 大改造/フックアップと吸音処理
- LS-11ES(11) REWで擬似無響計測~
- LS-11ES(12) 実装状態での素特性を測っておく
- LS-11ES(13) 大改造/XoverのSimを追い込む
- LS-11ES用にスピーカースタンドの改造をしてみた
- LS-11ES(14) 大改造/chat AIにXoverオプティマイズのやり方を
- LS-11ES(15) 大改造/有孔ボードでXover制作開始
- LS-11ES(16) 新パッシヴXoverが完成ですよ?
- LS-11ES(17) 大改造/嘘だろぉおおお?
- LS-11ES(18) 大改造/改良後を色々聴いてみよう~
- LS-11ES(19) miniDSPで大化けか、KENWOOD
- LS-11ES(20) 灯りを点けましょ、ウーファーに
- KENWOODを分解、ウーファーを柔らかにするよ!
- KENWOOD、サランネットを補修したい
- リペアされたKENWOOD、聴いてみたい、測りたい!
- Xover解体ショウとアンプ照明

シリコンパワー ノートPC用メモリ DDR4-2400(PC4-19200) 8GB×1枚 260Pin 1.2V CL17 SP008GBSFU240B02
Synology NASを拡張した時に入れたメモリーがコレ!永久保証の上、レビューも高評価。もちろん正常に動作しており、速度余裕も生まれて快適です。

フィリップス 電動歯ブラシ ソニッケアー 3100シリーズ (軽量) HX3673/33 ホワイト 【Amazon.co.jp限定・2024年モデル】
歯の健康を考えるのならPhilipsの電動歯ブラシがお勧めです。歯科医の推奨も多いみたいです。高価なモデルも良いですが、最安価なモデルでも十分に良さを体感できる。