昔の国産ラウドスピーカー、殊に「オーディオ全盛期:70~90年代」における国産スピーカーの大多数に当てはまるXover上の課題を考察してみます。
第1部 古臭い日本のクロスオーバーとその結果
日本のクロスオーバー技術は知見不足に映る
旧来から日本人の認識としては、物理特性が優秀なのは国産品。海外製品は色付けが強くて演出されている、と信じられてきたのだと思います。でもそれは洗脳に近い。日本人自身が物理特性を叫んできたから。しかし、実際に計測などで確認された物理特性では往々にして逆であったりします。
私感では70年代から科学的な物理特性では海外製品の方が数歩は進んでいたし、実測でもコヒレントな製品が見られるのも海外製品で、日本が振動板物性、見た目、絶対質量などに拘泥して停滞している間に一側面では数歩どころかその差がますます開いたと感じています。人(私以外)によっては「20年遅れている」という言い方もします。
大昔のステレオサウンドなどの雑誌では評論家諸氏が海外スピーカーばかりをもてはやし国産スピーカーは蔑視する傾向でそのことを舶来趣味だの成金趣味だのと揶揄された時期もあったそうです。しかしこれらは評論家諸氏が忠実度の高いものを無意識に選定する”正直で耳のよい方々”だったのでは?という逆の仮説もあります。今となっては霧の中ですが。
過日の日本はややビジネス成果偏重だったとも想像しています。これはビジネスである以上当然の行動原理です。しかし目先の言語化した判りやすい収益要素にばかり注力するあまり、設計エンジニアがAESの文献を漁るなどの知見を高めるための努力を怠ったなど、弊害も生じていたのでは?と愚考します。大口径で美しく着飾られたドライバーでバッフルを埋め尽くし、数値スペック(口径、質量、高域限界)や見た目の豪華さの競争に明け暮れて見えないところや本質がおざなり。もちろんメンブレンの物性だって重要要素なので、日本はいち側面だけ遅れていただけかもしれない。それがコヒレンス。
弱点は特にプアーなXover回路に現れています。部品材料費だけを言っているのではなく、コスト配分/回路設計/線形化の技術などにも問題がありました。実際の製品実装を何台も何台も開けて見ていくうちに、日本の知見の決定的欠落に気づくのです。
唯一、内実を求めてドライバにもXoverにも気を吐いていたのは河村センセですが、たった一人の特異点なエンジニアが暴れても、業界の趨勢や売上は変わりませんし、業界内ではタダの変態にしか映らなかったかも知れません。
クロスオーバー回路は音響伝達関数の一部を形成する重要構成部品。そんなのは大昔から海外製品では常識だった。(LS3/5aオリジナルの中身など観てみてください。)
しかし日本では違いました。かなりの高額商品であっても、Xoverは美麗なドライバや箱のオマケだったのです。単に部品コストを削られているだけではなく、見識がないので設計も問題がありました。
日本のラウドスピーカーの見識の遅れで代表例なのが、ブレイクアップ補償/インピーダンス補償/位相補償の形跡がまったく見られないことと、さらに決定的なのがほとんどの製品で2次のバターワースが多用されていた事実です。(近年の高級品ではそんなことも無いのですが。)
以下で、いくつかの国産製品を例に挙げながら、Butterworth 2nd.を採用したときの課題を説明していきます。
BW2の基礎的な電気特性
おっと、、その前にちょっと、そもそもButterworth 2nd. (以下BW2)とはどんな特徴のフィルタなんだっけ?というのを復習しておきましょうか。ここを理解しておくと、後段で日本製品を観るときに理解が深まります。
【伝達関数】
簡単のため構成物が2wayラウドスピーカーであるとして、
2次フィルタのハイパス側の伝達関数は、



Q = 1 / sqrt(2) ≒ 0.707
と置いたときがバターワースの2次フィルターになります。
【正相接続】

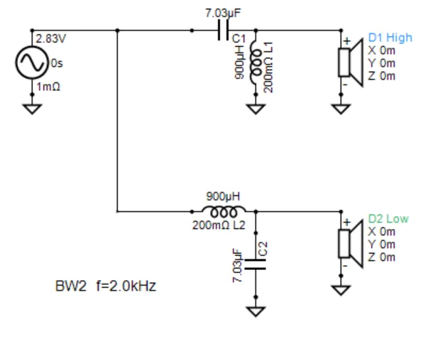
2.0kHzで机上計算された、BW2フィルター/Xoverです。
まずはトゥイーター/ウーファー共に正相接続しています。
前提として、2ドライバのアコースティックセンターは高低で完全一致。また、2ドライバは可聴帯域内で完全に線形で、振幅平坦/位相直線であるとします。(そんなドライバ無いですけどね。)
つまり、純粋に電気的フィルタの特性を見ています。

まず振幅特性です。
グリーンがウーファー。ブルーがトゥイーター。そしてピンク点線が合成特性です。人間の耳にはこのピンクで聴こえます。
あらあら。クロス点に位相干渉で派手なリバースnullが見えていますね。でもこれ、当たり前なんです。なぜならBW2は、相互位相差が180度になる、「そういう風に係数設計された」フィルタだからです。
次に位相特性を見てみましょう。

赤がトゥイーターの位相。グリーンがウーファーの位相です。
ほら、ウーファーとトゥイーターが180度差を保ったままで推移します。
クロスポイントでW/T共に約±90度の位相回転をしており、相互位相は揃いません。
そして、交差周波数では最小位相特性がズドーンと回って群遅延を劣化させています。
このままピンクの特性で聴きますか? 無理ですよね。とんでもなく変てこりんな音になります。そこで、トゥイーターだけを逆相接続します。W/Tの位相差が180度なんだから、どちらかを逆相にすれば位相解決できそうですよね?
【逆相接続】

トゥイーターの極性をひっくり返しました。さあ、どうなるでしょうか。

まずは振幅特性から。先程よりはかなりマシですね。
ただ、交差点に+3dBのピークが出来てしまいました。フラットにはなりません。
BW2のQ=0.707、交差点でゲインが0.707倍かつ同位相で交差しますので、0.707+0.707 = 1.414…
=つまり計算どおり約3dBのゲイン過剰が生じてしまいます。
次に位相特性ですが:

位相も群遅延もまあまあですね。
極端急激な位相回転がなくなり、群遅延もまあまあ。そして、トゥイーターとウーファーの絶対位相がだいたい重なっています(これ大事)

でもね、この3dBピークどうします? ほったらかしにしても良いですけど、カラレーションにはなりますよ。
そこで、ちょっとした調整を試みます。具体的に言うとズラすのです。ウーファー側fcを少し低い方へシフトし、トゥイーター側fcは高い方へシフトして、出っ張りを凹ませるわけです。大昔の国産製品も大体これと同じことをやっています。やってみましょう。
【振幅調整】

BW2ではありますが、どちらもfc=2.0kHzではなくなっています。

振幅特性はこれでかなり平坦にはなりますね。
BW2は本来は-3dBクロスなのですが、ここでは交差点で-6dB落ちクロスに変わっています。これなら違和感なく聴けそう。
ただ、もうこうなっていると本来のBW2ではなくなっています。
そして、

ウーファーとトゥイーターの相対位相がずれてしまいました。「発音タイミングがズレた」という表現が正しいか。最小位相やGDはそう悪くないのですが、W/Tの音源位置が揃わないのと同じです。
少し文学的な表現を試みるとこれは、「ウーファーとトゥイーターがばらばらに鳴っている感じがする」「音が滲んで音像のピントが合ってない気がする」といった感想になるのかもしれません?
BW2の根本課題
【まとめ】
長々書いてきましたが、バターワース2次クロスの特徴をまとめてみますと、
- 正相接続では絶対に繋がらないので何処かのドライバを逆相接続せねばならない●
- 位相を整えようとすると振幅に+3dBのピークが出る(これが本来のBW2)
- 逆に振幅を平坦化しようとするとドライバ間位相は揃わなくなる●
(●昔の日本のスピーカー)
アレっ、あんた日頃から”電気的フィルタ特性を云々しても意味がない”と説明して無かったっけ?
その通りです。ラウドスピーカーは個々のアコースティックセンターが一致せず、振幅も位相も全くもって直線ではないため、最終的にはアコースティックな位相・振幅を実測しながら整えていかねばなりません(必須)。
ただ、BW2については電気的特性面だけでもご覧の通り解決不能な課題があり、「始める前から詰んでいる」と言えます。また、それを採用した過日の国産スピーカーは最初からHi-Fi再生は諦めていたのかもしれません。
この2次フィルタの素子数のままで手っ取り早い課題回避として、LR2を採用すればかなり改善されます。
ちょっと長くなりすぎましたので、一旦切って第二部へ移行します。
第2部 課題解決方法と、日本製品の実例
第一部の論旨をザッとおさらいすると:
- 大昔の国産スピーカーはBW2だらけ。
- BW2はマトモに繋ぐと接合点に+3dBの山が出来てしまう。
- それを避けるために、フィルタ周波数を上←→下に少しずつずらす。
- 結果として、上/下の相互位相は揃わなくなる。
ですね。
そういえばFOSTEXカタログの2次フィルター計算式にもカットオフ周波数を上下へシフトした計算式が載っていました。今思えばこれの3.の事だったのね。確かに画像検索してみると「-6dB落ちクロス」とか書いてあるわ。
日本をガラパゴスと揶揄する声は良く聞かれますが、ことオーディオに関する限りかなり大昔からガラパゴスだったと感じます。
LR2で振幅と位相を一挙解決
色々と問題のある2次フィルターのBW3でしたが、実はLinkwitz-Rileyと呼ばれるフィルタ係数に変えるだけで、問題は一挙解決できるのです。
これはLinkwitz-Rileyの2次フィルタだからLR2とか、LR12とか呼ばれたりします。
HPF:


前述の2次フィルタ伝達関数において、Q=0.5と置いたものが、LR2です。どうです?簡単でしょう?
ハテ・・・2次なのに、Q=0.5ということは??
そう、勘の良い人なら解りますね。LR2とは、Butterworthの1次フィルタを縦列接続して作られたフィルタです。フィルタの肩はとてもなだらかになり、-6dBのポイントで交差点周波数を迎えます。
その時の特性は、
<振幅特性>


合成振幅特性は、全域でドフラット。
W/Tの位相は揃っており、群遅延の乱れも最小限。見事です。
以上、LR2はBW2には無い良さがあります。
ただし、トゥイーター(接合点のドライバー)を逆相にしなければいけない点は、BW2と同じです。つまりこれが、2次フィルターの決定的弱点となります。2次を使う限り、どこかのドライバーを逆相接続せざるを得ない状況が生まれます。(例外はあり)
Linkwitz-Rileyの論文の初出は、1978年。しかし日本はガラパゴスですからこれが日本に入ってきたのはおそらく1998年前後つまり日本でオーディオがオワコンになりかけている時期です。時既に遅しの感はありますね。

以下で、日本の全盛期を飾った国産ラウドスピーカーのクロスオーバーをご紹介します。
実例を見ながら実態を観てみましょう。
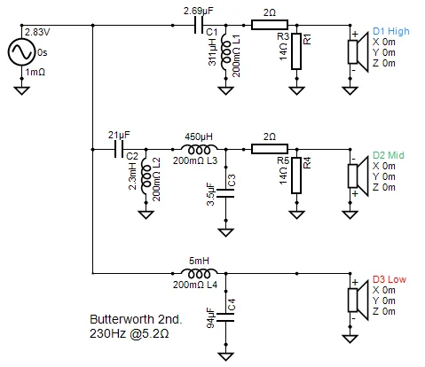
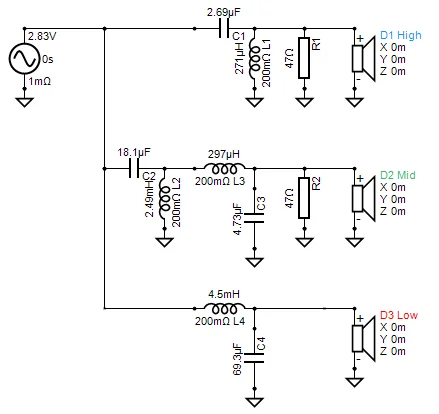
YAMAHA NS-1000M
おそらく日本で一番有名な国産銘機。NS-1000Mです。

一見して判ります。低・中・高域ともに全部2次フィルターですね。
そして、シミュレーターで定数をチェックするとすべてがバタワース2次の係数でした。
さて、まずこのXoverオリジナル回路をもって、ウーファー・ミッド・トゥイーター全てを正相接続したときの電気的特性を見てみましょう。

正相接続時の音圧周波数特性です。
はい、高低ともにクロスポイントに大きめのディップが見えますね。前稿で説明したとおりで、ドライバーを正相接続すると180度位相差が打ち消し合って、大きなディップが出るのが自然です。
このままでは使えませんので、前稿で説明したとおりにミッドドライバだけを逆相接続にするわけです。そうすると:

かなり平坦にはなりました。
ウーファー/ミッド間に大きめのディップが見えていますが、これは実際の製品では埋まってフラットになると思われます。というのも、
・多くのウーファーは大きなVCインダクタによって机上計算通りには高域が落ちきらず、伸びてしまう。
・ここの段差でバッフルステップを吸収した可能性が高い。
ウーファー用のLPF定数は230Hzカットオフです。公式スペックでは500Hzクロスですからかなり低い方へ周波数シフトしていることが解ります。前稿のとおりBW2では周波数シフトが必須。それに加え、バッフルステップ吸収やインダクタンス/高域共振影響でより低い周波数から落としているのだと思われます。
そういうわけで、このミッドレンジは逆相接続されているのだと思います。逆相でない限りは絶対フラットにならないから。音圧周波数は平坦になりましたが、一方でこの時の位相特性はどうなってしまうのでしょうか?
ミッド逆相接続時の位相/群遅延特性です。

ブルーがウーファー、グリーンがミッド、赤がトゥイーターの位相です。
ピンクはこのときの群遅延。
これ、位相は揃っていますか?ご判断は各自にお任せします。
ウーファー/ミッド間に大きめのディップが見えていますが、これは実際の製品では埋まってフラットになると思われます。というのも、
・多くのウーファーは大きなVCインダクタによって机上計算通りには高域が落ちきらず、伸びてしまう。
・ここの段差でバッフルステップを吸収した可能性が高い。
こんな事を書いても「どうせ嘘だろ」と思われてしまいますのでね。実例を示すことで証明して見せなければなりません。まず、電気的なフィルタ特性はこれでしたね(1000Mの場合)

低/中にディップが出ています。このフィルタ定数はそのままに、実在するドライバのFRDとZMAをアペンドすると・・・

・・・ほらね。ご覧のとおりディップは埋まりました。現実のNS-1000Mもこれ同様にフラットに埋まっていると想像します。
電気的特性だけではフラットネスは読めないのです。ただ、この時の相互位相特性は・・・

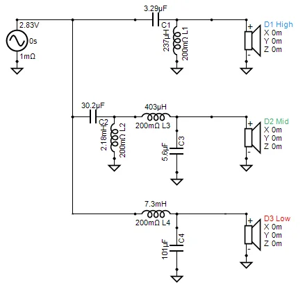
次。もうひとつの代表格DIATONEいきましょうか。
DIATONE DS-2000Z
次は日本では馬鹿売れしたダイアトーンの銘機ですね。
まず回路から。


全部のドライバーを正相接続するとご覧の通りで使えません。
例によってミッドだけを逆相で接続してみます。

はい整いました。
NS-1000MもDS-2000Zも、中/高のクロスポイントでだいたい-6dB交差になっていることに着目してください。これは先ほど説明したとおり、高/低でフィルター周波数をシフトしている証拠でもあります。そして、これをやる限り位相は揃いません。
低/中域でディップが出来てしまう理由は、NS-1000Mの考察とほぼ同じです。実際の製品ではここは埋まるのです。

このときの位相特性です。
青実線がウーファー、緑がミッド、赤がトゥイーターです。
どうですかね、位相揃って見えますか?
回路図をいま一度見てください。NS-1000MもDS-2000Zも、ろくすっぽ補償回路ひとつ入っていないただのBW2なんです。これはワールドワイド視点の常識から観るとかなりお寂しい状況です。どちらも(当時としては)決してお安くないレンジの製品ですからね。知見が足りないだけでなくコスト配分もかなり偏って見えます。
脱線話 –
昔の国産スピーカーのドライバー極性表記は信頼できません。製造ラインでの+ー誤配線を排除するため、「+をー、ーを+」と表記している場合があります。=市販汎用ドライバーとは違います。例えば電池接続で極性確認したKENWOODのスピーカーはそうでした。だから、回路図が正相だったり、ドライバーを見て全部が正相接続に見えても信用はできません。2次はよほどの例外を除けば逆相接続が必須になります。
極く稀に2次でも正相で繋げられる場合があります。それはナチュラルアコースティックスロープを畳んでトータルで4次系のスロープ/位相回転と等価出来る場合に限られます。その場合はつまり、電気は2次でもアコースティックは4th Xoverということ。
VICTOR SX-1000L
VICTORよ、お前もかー。
でも仕方がないですね。VICTORって元々論理で勝負するようなブランドじゃなかったので。しかしこんな(当時としては)高額な高級機でもこれだもんなー。

回路図。Midを正相で図示していますが以下特性は逆相で表します。


位相特性+群遅延
青実線=ウーファー 緑=ミッド 赤=トゥイーター
冗長なので同じ説明はもうしません。ご紹介した3モデルはどれも判で押したように同じ回路、同じような物理特性だと思いませんか?? 「定番」みたいな回路の作り方が定着してしまっていて、それを使ってなんとなく周波数特性を平坦に整える。ただそれだけだったのです。それが優れた”定番で高性能”だったら良かったが、とても優れたトポロジとは思えない。
こういうのを「思考停止」と言います。(私もヒトのこと言えないけど。。。)
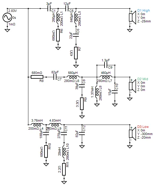
上の反証というほどでもないですが、近年の現代型の国産スピーカーも見ておきましょうか。泣く子も黙るTADです。
TAD Eevolution One

まず回路図です。さすがTAD。
回路が複雑な時点で「回路が複雑だからダメ」と思った方は思考や思想が古めです。まずシンプルな方が優秀という根拠のない先入観は棄ててください。
✕ シンプル ≠ 優れている
◯ 優れているもの = 優れている
素子数が少ないのは優れているからでなく、コストが出ないから放ったらかしにしているか、普及価格で音質なんてどーでもいいから放ったらかしにしているかのどちらかです。ラウドスピーカーのXoverは数千万円に近づくほど素子数も回路規模も鬼盛りになります。
これはもう知見のあるスピーカービルダーが工夫の限りを尽くして音響特性を整えた形跡が判る現代的な設計です。また一見して判るのが最終的なアコースティックスロープをLRの4次に近づけようとしていること。計算していませんが間違いないです。だから、各パートの回路は3次ないし4次に収斂している。
かつブレイクアップ補償やインピーダンス補償、もしかすると位相補償の形跡もそこかしこに見られ、複雑なマルチウェイを線形に近づけようとする努力の痕跡が見当たります。(結果は判らないけどね)


こんなに電気がグチャグチャで、どこをどうすればアコースティック領域がコヒレントに近づくのか皆目検討がつきません。Coaxial特有の嵌合の難しさも回路から読み取れます。が、少なくともこれをアペンドすれば軸上振幅特性だけは限りなくフラットになるはずです。だってハイエンドだもん(笑)
ただ・・・
国産スピーカーといいながら、このTADを作ったエンジニアは殆ど日本人ではないのですよね(笑)
Andrew Jones (Chief Engineer)
Jan Mixa (Silent Laboratories)
Frederik Carøe (Duelund Coherent Audio)
これを果たして「コクサン」と呼んで良いものか? どうして日本人だけで優れたプロダクトが作れないのよ?少し複雑な心境ではあります。
さてこれを適用したEvolution One最終的な特性はどうなったのか?
こちらでご覧いただけます。各自でグラフを見てご判断ください。メーカー発表値ではない、客観的な指標です。
TAD Evolution One loudspeaker Measurements | Stereophile.com
おわりに
色々と書きましたが、当時の国産のメンブレンの物性だけは素晴らしいものがあったと思います。(Motor Systemの設計だけちょっと古臭さを感じるにせよ。)
それらドライバーの素性だけを活用して現代Xover技術で作り直したらさぞや・・・とは思います。また、欲を言えば当時のキャビネットも作り直しで全部ジオメトリを見直した方が良いとは思います。また、さらに欲を言うならウーファーも(以下略)
おしまい。

フィリップス 電動歯ブラシ ソニッケアー 3100シリーズ (軽量) HX3673/33 ホワイト 【Amazon.co.jp限定・2024年モデル】
歯の健康を考えるのならPhilipsの電動歯ブラシがお勧めです。歯科医の推奨も多いみたいです。高価なモデルも良いですが、最安価なモデルでも十分に良さを体感できる。