Dayton Audio DSP-408 を撤収。
お片付けをしました。

多数のケーブルがガツガツ!!と当たっていたためか、ケースにはけっこう打ち傷や擦り傷がありますね。涙が出そうです。。。。今まで、本当にありがとう。
たった1年ちょっとの付き合いでしたか…。それでも、私のオーディオと長年のオーディオ感さえ根底から変革してくれたのが、この一台でした。
静的S/Nが悪い?そんなの関係無いですね。オーディオに本当に大切なのが何か教えてくれた。感謝しか有りません。
数十万円~数百万円のコストを掛けたパッシヴクロスが、この、安物でS/Nの悪いDSPに勝てる気配は微塵もありません。そう確信に至らしめてくれたのがこの一台。今後も売却はせず、所持しておこうと思います。折りに触れ、別のアンプを準備すれば活躍してくれるシーンがありそうですし。

たとえば、私がLS-11ESのクロスオーバーで拘ったのは、FsノッチやLe補正でした。
なぜなら、それらが無いとネットワークが正常に働かないからです。
しかし、DSPにおいてはそれらさえも、一切が無用の長物になります。

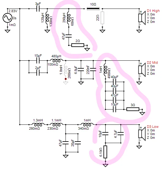
右側の点線枠内は、一般的なラウドスピーカーの電気的な線形近似モデルです。(機械的モデルを除く)
つまり、アンプ側から見た時にラウドスピーカーは全く純抵抗ではありません。よって、受け側インピーダンスの影響をもろに受けて、インピーダンス補償をした上でしかクロスオーバーは正常に働かなくなります。これは交流回路理論を勉強した方ならすぐに判ると思います。
つまり、


このような大規模の・・・しかし、線形性の悪い/性能の悪い補償の回路素子群が必須となるわけですね。
しかし、DSPないしアクティブクロスオーバーでは、これらインピーダンス変動の配慮が一切要らなくなるんです。なぜでしょう?

理由は簡単で、パワーアンプ=バッファが間に介在することでインピーダンス変換がなされ、ラウドスピーカーのインピーダンス変動がクロスオーバーにまったく影響しなくなるからです。このときDSP(ないしアクティブクロスオーバー)はスピーカー本体で発生した振幅特性/位相特性の変動だけに着目して補償すればよく、問題の単純化ができます。
なにより、上図のL、C、R=パッシヴ素子はどんなにコストを掛けても精度が悪くかつ非線形性を示し、=つまり性能の悪いものです。単純に想定素子が減るだけでなく、非線形要素を排除することができます。
何処までいってもパッシヴクロスオーバーがDSPを越える日は来ないと、断言できます。
ルームアコースティック差分に対しても一日の長があるだけでなく、微妙な音質差を生み出してオーディオ的楽しみを倍加するなど、絶大なメリット純増以外は思い浮かびません。

ラック背面に周り、代替のminiDSPへの配線を済ませました。
あとは音を出すのみの状況になっています。
ここまで来ても、これまでのDSP-408への感謝と畏敬の念は変わりません。ありがとうね、DaytonAudio!

シリコンパワー ノートPC用メモリ DDR4-2400(PC4-19200) 8GB×1枚 260Pin 1.2V CL17 SP008GBSFU240B02
Synology NASを拡張した時に入れたメモリーがコレ!永久保証の上、レビューも高評価。もちろん正常に動作しており、速度余裕も生まれて快適です。