ようやく中国からNEWトゥイーターが到着しました。
海外では、フレームさえ持たないドライバー・・・ いわゆるリプレースメント用のダイアフラムだけとか、ユニットだけとか、そういう商品を大量に売ってます。
口径や能率さえ合えば、旧式スピーカーの潰れたトゥイーターを復旧することも出来る、というわけです。(もちろん、音質はオリジナルとは違いますよ!)


上図のように、たいへん簡素な梱包で届きました。ダイアフラムの保護をしている最低限のパッケージングです。今回のように、パイオニアのトゥイーターを潰してリプレースするにはうってつけです。しょぼいトゥイーターですがそれでもパイオニアのオリジナル版よりはマシな感じがしています。
早速、S-X3に取り付けしていきたいと思います。
まず、元々S-X3IIについていたアルミリングは流用します。これを使うと正確にドライバーセンターへ取り付けできます。


アルミリングを介してバッフル板へ取り付けます。ばっちりイイ感じです。

表側から見てもまったく違和感はありませんね。まるで純正のようです。
ダイアフラムの質感は今回のほうが上。


エンクロージャーを仮組みして実装状態でトゥイーターを再測定します。
下図が新しいトゥイーターの裸特性。15kHzのディップを除けばまぁまぁです。


測定時に、ついでにバインディングポストもバナナが使える立派なものに換装してしまいました。
(といっても1ポストあたり100円程度の物ですが)
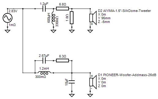
トゥイーターが変わったので、クロスオーバーもシミュレーションし直しです。


合成のフラットネスもまぁまぁです。
15kHzの大きなディップが気になりますね。でもこれは、素のトゥイーター特性がそういうものらしいんで、ガマンします。

ネットワーク定数も決まったのでパーツの発注を掛けたいところですが。
でも今回は、できるだけローコストで仕上げたい。そこでまず、インダクタは元々パイオニアの基板に付いていたオリジナルを、そのまま流用することにしました。 0.6mHと.1.2mHが付いています。最適定数は少しずれているのですが、たまたま最適値に近いので、このインダクタを使う前提でネットワークシミュレーションしています。
キャパシタは潤沢にストックがありますから、抵抗だけ発注すれば済みそうですが・・・。そちらもついでなんで、コスト安めのポリプロピレンをいくつかオーダーしようと思います。
それでもコスト投入は最小限です。遊びのプロジェクトなんで、品質にこだわりすぎてはいけません。
それにしても、昔の(今も)コクサンスピーカーシステムは、見た目やドライバーはゴージャスでも、見えないところ、特にクロスオーバーにはお金を掛けていない/掛けられない実情がアリアリと見えて、悲しくなりますね。
磁気歪が多く、直流抵抗も高い極細線を使ったプアーで小型なインダクタ。容量精度がデフォで20%以上狂ってる電解キャパシタ。
よく、個人レストア記事で、電解キャパシタの容量抜けを気にされていたり、フィルムにすればそれだけでOKみたいな傾向があるのですが、容量抜けやコンデンサの品質なんかより、精度とアライメントに目を向けたほうが良いですよ。静電容量が20%も狂っていたら合成特性は絶対にフラットになんかなりません。
否、仮に容量が正確でもそもそもフラットになる定数なんて元々付いていないんですけどね。